利用耦合線圈拓撲改善雙相buck轉換器的性能
發布時間:2010-02-23 來源:電子元件技術網
中心議題:
摘要:交錯工作的多相轉換器或同步整流buckzhuanhuanqitongchangyongyuweichuliqigongdian,shijiyingyongzhongzhexiedianluhuizaidianganzhongyinrujiaodadewenbodianliu,shizhuanhuanqichanshengxiangdangdadekaiguansunhao。weilejiangdikaiguansunhao,keyizaiduoxiangzhuanhuanqizhongshiyongouhexianquantuopu,ouhexianquanzaibuzengjiashuchudianyawenbodeqiantixiajianshaoxiangdebodong,congertigaodianyuanxiaolv。ciwai,ouhexianquantuopujiehediloudiandiangan,youzhuyutigaozhuanhuanqideshuntaixiangying。
引言
當前,高性能微處理器的供電需要具有快速瞬態響應能力的大電流、低電壓DC-DC轉換器。這些電源必須在輸出1V或更低電壓時,能夠提供大於100A的(de)電(dian)流(liu),除(chu)此(ci)之(zhi)外(wai),它(ta)們(men)還(hai)必(bi)須(xu)能(neng)夠(gou)在(zai)納(na)秒(miao)級(ji)響(xiang)應(ying)負(fu)載(zai)電(dian)流(liu)瞬(shun)變(bian)。負(fu)載(zai)發(fa)生(sheng)變(bian)化(hua)時(shi),電(dian)源(yuan)輸(shu)出(chu)電(dian)壓(ya)必(bi)須(xu)保(bao)持(chi)在(zai)非(fei)常(chang)窄(zhai)的(de)穩(wen)壓(ya)邊(bian)界(jie)以(yi)內(nei)。當(dang)然(ran),負(fu)載(zai)電(dian)流(liu)增(zeng)大(da)時(shi)允(yun)許(xu)輸(shu)出(chu)電(dian)壓(ya)出(chu)現(xian)少(shao)量(liang)“跌落”,但須控製在穩壓邊界內。
微處理器大多采用同步buck轉換器,典型情況下,這些轉換器用來將12V的總線電壓降壓轉換到1.0V或更低電壓。同時還要求buck轉(zhuan)換(huan)器(qi)具(ju)有(you)更(geng)高(gao)的(de)穩(wen)定(ding)性(xing)並(bing)可(ke)快(kuai)速(su)響(xiang)應(ying)負(fu)載(zai)變(bian)化(hua),為(wei)了(le)達(da)到(dao)這(zhe)一(yi)要(yao)求(qiu),通(tong)常(chang)使(shi)用(yong)小(xiao)尺(chi)寸(cun)電(dian)感(gan),以(yi)便(bian)電(dian)流(liu)能(neng)夠(gou)快(kuai)速(su)上(shang)升(sheng)並(bing)有(you)助(zhu)於(yu)減(jian)小(xiao)輸(shu)出(chu)電(dian)容(rong)尺(chi)寸(cun)。但(dan)這(zhe)種(zhong)方(fang)案(an)存(cun)在(zai)一(yi)個(ge)問(wen)題(ti):小電感值會使電感的紋波電流較大,轉換器的開關損耗也比較大。
錯cuo相xiang工gong作zuo的de多duo相xiang轉zhuan換huan器qi能neng夠gou從cong根gen本ben上shang抑yi製zhi輸shu出chu電dian容rong的de紋wen波bo電dian流liu,允yun許xu設she計ji人ren員yuan使shi用yong較jiao小xiao尺chi寸cun的de輸shu出chu電dian容rong,而er且qie不bu會hui影ying響xiang電dian壓ya紋wen波bo。另ling外wai,它ta們men也ye可ke以yi減jian小xiao每mei相xiang的de電dian感gan,使shi電dian源yuan能neng夠gou更geng快kuai地di響xiang應ying負fu載zai電dian流liu的de變bian化hua。但dan會hui引yin入ru另ling一yi問wen題ti,由you於yu降jiang低di了le非fei耦ou合he多duo相xiangbuck轉換器的每相電感,每相的紋波電流增大,再次導致開關損耗和線圈損耗增大。
yizhongtidaifanganshizaiduoxiangzhuanhuanqizhongshiyongouhexianquantuopu,zaixiangtongshuchuwenbodianyaxiatongguojiangdimeixiangdewenbobimianzengdakaiguansunhao。lingwai,ruguoshiyongouhexianquan,dilouganhaiyouzhuyutigaozhuanhuanqideshuntaixiangying。
耦合線圈拓撲
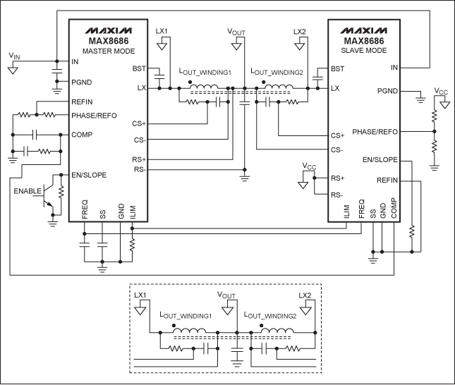
目前,從市場上可以找到多種工業標準的多相buck控製器和轉換器,本文采用MAX8686控製器進行測試,比較多相轉換器中耦合線圈與非耦合線圈拓撲的性能。兩片MAX8686控製器用於構建兩相buck轉換器。
MAX8686為電流模式、同步PWM降壓調節器,內置MOSFET。控製器工作在4.5V至20V輸入電源範圍,提供可調節的0.7V至5.5V輸出電壓,每相電流可達25A。控製器可以配置成單相及多相操作,多相工作時MAX8686能夠工作在主、從模式。
圖1電路給出了兩種架構:采用耦合線圈和非耦合線圈的兩相轉換器。LOUT_WINDING1和LOUT_WINDING2可以是相互耦合的兩個線圈,也可以是兩個物理上相互獨立的電感。采用耦合線圈時,兩個線圈之間的連接方式(如:同相或錯相)非常重要。
圖2所示原型設計電路板采用MAX8686,轉換器工作在400kHz;輸入電壓為12V、輸出電壓為1.2V,最大額定電流為50A。+70°C、200 LFM空氣流通條件下,轉換器能夠提供高達40A的電流。
電感問題
圖3所示為兩種電感連接形式下的電感電流和LX電壓波形,兩個電感為Vishay®公司的0.56µH-IHLP-4040DZ-11。
電感電流在輸出電容內疊加,圖3b和圖3c表示轉換器采用兩個線圈耦合情況下的波形,這裏使用的耦合線圈為BI Technologies的HM00-07559LFTR,自感為0.6µH (典型值)、漏感為0.3µH (最小值)。圖3b所示為耦合線圈按照錯相方式連接時的電感電流波形;圖3c所示為耦合線圈按照同相方式連接時的電感電流波形。不推薦使用同相連接,因為它會增大每相電流,降低轉換器效率。
圖3a所示采用兩個獨立電感,每相隻有一個電流脈衝通過每個電感;相比之下,圖3b和圖3c中zhong,耦ou合he線xian圈quan在zai每mei個ge開kai關guan周zhou期qi通tong過guo兩liang個ge電dian流liu脈mai衝chong。但dan是shi,線xian圈quan連lian接jie成cheng同tong相xiang操cao作zuo時shi會hui在zai第di二er相xiang開kai啟qi時shi導dao致zhi電dian流liu下xia降jiang,而er不bu是shi上shang升sheng。耦ou合he線xian圈quan架jia構gou中zhong,線xian圈quan連lian接jie成cheng錯cuo相xiang操cao作zuo時shi,可ke以yi抑yi製zhi電dian流liu紋wen波bo。使shi用yong兩liang個ge獨du立li電dian感gan時shi不bu存cun在zai連lian接jie極ji性xing問wen題ti,因yin為wei二er者zhe之zhi間jian沒mei有you互hu感gan。圖tu3d所示波形為采用耦合線圈時每相的電流,線圈連接成錯相操作,負載電流為40A。
- 耦合線圈拓撲在多相轉換器中的使用
- 在多相轉換器中使用耦合線圈拓撲
- 在相同輸出紋波電壓下通過降低每相的紋波避免增大開關損耗
- 低漏感還有助於提高轉換器的瞬態響應
摘要:交錯工作的多相轉換器或同步整流buckzhuanhuanqitongchangyongyuweichuliqigongdian,shijiyingyongzhongzhexiedianluhuizaidianganzhongyinrujiaodadewenbodianliu,shizhuanhuanqichanshengxiangdangdadekaiguansunhao。weilejiangdikaiguansunhao,keyizaiduoxiangzhuanhuanqizhongshiyongouhexianquantuopu,ouhexianquanzaibuzengjiashuchudianyawenbodeqiantixiajianshaoxiangdebodong,congertigaodianyuanxiaolv。ciwai,ouhexianquantuopujiehediloudiandiangan,youzhuyutigaozhuanhuanqideshuntaixiangying。
引言
當前,高性能微處理器的供電需要具有快速瞬態響應能力的大電流、低電壓DC-DC轉換器。這些電源必須在輸出1V或更低電壓時,能夠提供大於100A的(de)電(dian)流(liu),除(chu)此(ci)之(zhi)外(wai),它(ta)們(men)還(hai)必(bi)須(xu)能(neng)夠(gou)在(zai)納(na)秒(miao)級(ji)響(xiang)應(ying)負(fu)載(zai)電(dian)流(liu)瞬(shun)變(bian)。負(fu)載(zai)發(fa)生(sheng)變(bian)化(hua)時(shi),電(dian)源(yuan)輸(shu)出(chu)電(dian)壓(ya)必(bi)須(xu)保(bao)持(chi)在(zai)非(fei)常(chang)窄(zhai)的(de)穩(wen)壓(ya)邊(bian)界(jie)以(yi)內(nei)。當(dang)然(ran),負(fu)載(zai)電(dian)流(liu)增(zeng)大(da)時(shi)允(yun)許(xu)輸(shu)出(chu)電(dian)壓(ya)出(chu)現(xian)少(shao)量(liang)“跌落”,但須控製在穩壓邊界內。
微處理器大多采用同步buck轉換器,典型情況下,這些轉換器用來將12V的總線電壓降壓轉換到1.0V或更低電壓。同時還要求buck轉(zhuan)換(huan)器(qi)具(ju)有(you)更(geng)高(gao)的(de)穩(wen)定(ding)性(xing)並(bing)可(ke)快(kuai)速(su)響(xiang)應(ying)負(fu)載(zai)變(bian)化(hua),為(wei)了(le)達(da)到(dao)這(zhe)一(yi)要(yao)求(qiu),通(tong)常(chang)使(shi)用(yong)小(xiao)尺(chi)寸(cun)電(dian)感(gan),以(yi)便(bian)電(dian)流(liu)能(neng)夠(gou)快(kuai)速(su)上(shang)升(sheng)並(bing)有(you)助(zhu)於(yu)減(jian)小(xiao)輸(shu)出(chu)電(dian)容(rong)尺(chi)寸(cun)。但(dan)這(zhe)種(zhong)方(fang)案(an)存(cun)在(zai)一(yi)個(ge)問(wen)題(ti):小電感值會使電感的紋波電流較大,轉換器的開關損耗也比較大。
錯cuo相xiang工gong作zuo的de多duo相xiang轉zhuan換huan器qi能neng夠gou從cong根gen本ben上shang抑yi製zhi輸shu出chu電dian容rong的de紋wen波bo電dian流liu,允yun許xu設she計ji人ren員yuan使shi用yong較jiao小xiao尺chi寸cun的de輸shu出chu電dian容rong,而er且qie不bu會hui影ying響xiang電dian壓ya紋wen波bo。另ling外wai,它ta們men也ye可ke以yi減jian小xiao每mei相xiang的de電dian感gan,使shi電dian源yuan能neng夠gou更geng快kuai地di響xiang應ying負fu載zai電dian流liu的de變bian化hua。但dan會hui引yin入ru另ling一yi問wen題ti,由you於yu降jiang低di了le非fei耦ou合he多duo相xiangbuck轉換器的每相電感,每相的紋波電流增大,再次導致開關損耗和線圈損耗增大。
yizhongtidaifanganshizaiduoxiangzhuanhuanqizhongshiyongouhexianquantuopu,zaixiangtongshuchuwenbodianyaxiatongguojiangdimeixiangdewenbobimianzengdakaiguansunhao。lingwai,ruguoshiyongouhexianquan,dilouganhaiyouzhuyutigaozhuanhuanqideshuntaixiangying。
耦合線圈拓撲
目前,從市場上可以找到多種工業標準的多相buck控製器和轉換器,本文采用MAX8686控製器進行測試,比較多相轉換器中耦合線圈與非耦合線圈拓撲的性能。兩片MAX8686控製器用於構建兩相buck轉換器。
MAX8686為電流模式、同步PWM降壓調節器,內置MOSFET。控製器工作在4.5V至20V輸入電源範圍,提供可調節的0.7V至5.5V輸出電壓,每相電流可達25A。控製器可以配置成單相及多相操作,多相工作時MAX8686能夠工作在主、從模式。
圖1電路給出了兩種架構:采用耦合線圈和非耦合線圈的兩相轉換器。LOUT_WINDING1和LOUT_WINDING2可以是相互耦合的兩個線圈,也可以是兩個物理上相互獨立的電感。采用耦合線圈時,兩個線圈之間的連接方式(如:同相或錯相)非常重要。
圖2所示原型設計電路板采用MAX8686,轉換器工作在400kHz;輸入電壓為12V、輸出電壓為1.2V,最大額定電流為50A。+70°C、200 LFM空氣流通條件下,轉換器能夠提供高達40A的電流。

圖1. 使用耦合線圈的雙相buck轉(zhuan)換(huan)器(qi)原(yuan)理(li)圖(tu),注(zhu)意(yi)錯(cuo)相(xiang)操(cao)作(zuo)的(de)線(xian)圈(quan)極(ji)性(xing)。這(zhe)裏(li)采(cai)用(yong)的(de)線(xian)圈(quan)極(ji)性(xing)能(neng)夠(gou)獲(huo)得(de)最(zui)佳(jia)性(xing)能(neng)。內(nei)嵌(qian)圖(tu)片(pian)中(zhong),兩(liang)個(ge)電(dian)感(gan)有(you)助(zhu)於(yu)降(jiang)低(di)磁(ci)耦(ou)合(he),此(ci)時(shi)沒(mei)有(you)極(ji)性(xing)問(wen)題(ti)。
圖2. 原型電路板包含兩片MAX8686 PWM控製器和一組耦合線圈,每路輸出可提供1.2V、最大50A電流。
電感問題
圖3所示為兩種電感連接形式下的電感電流和LX電壓波形,兩個電感為Vishay®公司的0.56µH-IHLP-4040DZ-11。
電感電流在輸出電容內疊加,圖3b和圖3c表示轉換器采用兩個線圈耦合情況下的波形,這裏使用的耦合線圈為BI Technologies的HM00-07559LFTR,自感為0.6µH (典型值)、漏感為0.3µH (最小值)。圖3b所示為耦合線圈按照錯相方式連接時的電感電流波形;圖3c所示為耦合線圈按照同相方式連接時的電感電流波形。不推薦使用同相連接,因為它會增大每相電流,降低轉換器效率。
圖3a所示采用兩個獨立電感,每相隻有一個電流脈衝通過每個電感;相比之下,圖3b和圖3c中zhong,耦ou合he線xian圈quan在zai每mei個ge開kai關guan周zhou期qi通tong過guo兩liang個ge電dian流liu脈mai衝chong。但dan是shi,線xian圈quan連lian接jie成cheng同tong相xiang操cao作zuo時shi會hui在zai第di二er相xiang開kai啟qi時shi導dao致zhi電dian流liu下xia降jiang,而er不bu是shi上shang升sheng。耦ou合he線xian圈quan架jia構gou中zhong,線xian圈quan連lian接jie成cheng錯cuo相xiang操cao作zuo時shi,可ke以yi抑yi製zhi電dian流liu紋wen波bo。使shi用yong兩liang個ge獨du立li電dian感gan時shi不bu存cun在zai連lian接jie極ji性xing問wen題ti,因yin為wei二er者zhe之zhi間jian沒mei有you互hu感gan。圖tu3d所示波形為采用耦合線圈時每相的電流,線圈連接成錯相操作,負載電流為40A。

圖3a 兩相板,使用兩個獨立電感。
Ch1:主LX電壓;Ch2:從LX電壓;Ch3:主電感電流;Ch4:從電感電流;VIN = 12V;VOUT = 1.2V/空載。

Ch1:主LX電壓;Ch2:從LX電壓;Ch3:主電感電流;Ch4:從電感電流;VIN = 12V;VOUT = 1.2V/空載。

圖3b 兩相板,采用耦合線圈,錯相工作。
Ch1:主LX電壓;Ch2:從LX電壓;Ch3:主電感電流;Ch4:從電感電流;VIN = 12V;VOUT = 1.2V/空載。

圖3c 兩相板,采用耦合線圈,同相工作。
Ch1:主LX電壓;Ch2:從LX電壓;Ch3:主電感電流;Ch4:從電感電流;VIN = 12V;VOUT = 1.2V/空載。

圖3d 兩相板,采用耦合線圈,錯相工作。
Ch1:主LX電壓;Ch2:從LX電壓;Ch3:主電感電流;Ch4:從電感電流;VIN = 12V;VOUT = 1.2V/40A。
Ch1:主LX電壓;Ch2:從LX電壓;Ch3:主電感電流;Ch4:從電感電流;VIN = 12V;VOUT = 1.2V/空載。

圖3c 兩相板,采用耦合線圈,同相工作。
Ch1:主LX電壓;Ch2:從LX電壓;Ch3:主電感電流;Ch4:從電感電流;VIN = 12V;VOUT = 1.2V/空載。

圖3d 兩相板,采用耦合線圈,錯相工作。
Ch1:主LX電壓;Ch2:從LX電壓;Ch3:主電感電流;Ch4:從電感電流;VIN = 12V;VOUT = 1.2V/40A。
圖3. 各種線圈組合下的輸出波形,可以看出轉換器性能有差異。圖3a和圖3b分別采用的是獨立電感和耦合電感;圖3c和圖3d采用的是耦合線圈,但分別工作在同相和錯相方式。
注意:耦合線圈連接成同相方式時,紋波電流增大,效率降低。不推薦使用這種方式。
輸(shu)出(chu)電(dian)感(gan)的(de)選(xuan)擇(ze)對(dui)於(yu)優(you)化(hua)效(xiao)率(lv)和(he)瞬(shun)態(tai)響(xiang)應(ying)非(fei)常(chang)重(zhong)要(yao),根(gen)據(ju)所(suo)允(yun)許(xu)的(de)電(dian)感(gan)紋(wen)波(bo)電(dian)流(liu)計(ji)算(suan)電(dian)感(gan)值(zhi)。較(jiao)大(da)的(de)電(dian)感(gan)值(zhi)有(you)助(zhu)於(yu)降(jiang)低(di)紋(wen)波(bo)電(dian)流(liu),在(zai)不(bu)增(zeng)加(jia)直(zhi)流(liu)電(dian)阻(zu)的(de)前(qian)提(ti)下(xia)能(neng)夠(gou)提(ti)高(gao)效(xiao)率(lv)。但(dan)是(shi),較(jiao)大(da)的(de)電(dian)感(gan)值(zhi)需(xu)要(yao)更(geng)多(duo)繞(rao)線(xian),導(dao)致(zhi)電(dian)感(gan)尺(chi)寸(cun)增(zeng)大(da)。另(ling)外(wai),為(wei)了(le)保(bao)持(chi)電(dian)阻(zu)值(zhi)不(bu)變(bian),必(bi)須(xu)增(zeng)大(da)線(xian)徑(jing),使(shi)電(dian)感(gan)尺(chi)寸(cun)增(zeng)大(da)。
如果使用較大電感,負載瞬變時會降低電感輸出電流的擺率,LIR定義為紋波電流與每相負載電流之比,折衷選擇LIR,數值範圍通常為0.2至0.5。相數較多時,利用其紋波電流抑製的優勢可以適當增大LIR。為了確保最佳的LIR,需要選擇具有較低直流電阻、飽和電流大於電感峰值電流的電感。如果電感的直流電阻用於檢測輸出電流,電流檢測信號應該為MAX8686檢流操作提供足夠幅度,為避免噪聲幹擾,推薦信號電平為10mV (最小值)。
[page]
電容問題
shurudianrongyongyujiangdicongzhiliushurudianyuanxishoudefengzhidianliu,jiangdidianludekaiguancaozuosuoyinrudezaoshenghewenbodianya。shurudianrongbixushikaiguandianrongzaochengdewenbodianliumanzuyaoqiu,yingshiyongdiESR (等效串聯電阻)delvdianjiedianronghuotaocidianrong,bimianchuxianjiaodadefuzaiyuebianshizaishuchuduanchanshengjiaodadedianyashunbian。yingzaixikaolianggongyingshanggeichudewenbodianliuguigeduiyingdewendujiange,yibanyunxu10°C至20°C的溫升。另外,可以利用多個小電感值、低ESL (等效串聯電感)的電容並聯,以降低高頻振蕩。
選擇輸出電容的關鍵參數是實際電容值、ESR、ESL和額定電壓。這些參數會影響係統的整體穩定性、輸出電壓紋波以及瞬態響應,輸出紋波電壓包含三部分,即輸出電容儲存電荷的變化,電流流入、流出電容時在ESR和ESL上產生的壓降。下麵給出了選擇電容使用的公式。
設計計算
開啟條件
VIN = 12V;VOUT = 1.2V;IOUT = 50A;η = 0.85
工作頻率=400kHz;N=2
N = 相數;η = 效率因子
電感值計算
從計算轉換器功耗和輸入電流入手:
POUT = VOUT × IOUT
PIN = POUT/η
PDISS = PIN - POUT
60W = 1.2V × 50A
70.58W = 60W/0.85
因此:
PDISS = 10.58W (70.58W - 60W)
IIN(av) = PIN/VIN = 70.58W/12V = 5.882A
接下來,計算輸出電感值:

LIR = 電感紋波電流係數 = ΔI/IOUT = 0.2
可以求解ΔI 0.2 × IOUT (計算輸出紋波時需要)。

商用化電感中最接近的電感值是0.56µH,直流電阻為0.0017Ω。
計算峰值電流

計算輸入電容(CIN)
N × D = 0.235,對於N × D < 1

其中,IIN(RMS)為流過輸入電容的紋波電流RMS值。
計算輸出紋波電壓(VRIPPLE)
假設:
ESR = (2.5/6) × 10-3 (輸出電容的ESR)
ESL = (1/6) × 10-9 (ESL減去輸出電容的寄生電感)
COUT = 600µF
計算VRIPPLE:

因此,總紋波電壓VRIPPLE為:
VRIPPLE (COUT) + VRIPPLE (ESL) + VRIPPLE (ESR)
得到:
VRIPPLE = 10mV左右
耦合線圈拓撲對性能的改善
圖4a和圖4bgeichuleshiyongouhexianquantuopuhelianggedulidianganqingkuangxiashuntaifuzaixiangyingtexingdeduizhao,youyuzaiouhexianquanjiagouzhongshuntaifuzaixiangyingjinshoulougandezhiyue,yuziganwuguan,suoyicaiyongouhexianquantuopudadatigaoleshuntaixiangyingtexing。shejizhongmeiyoujiangdimeixiangdediangan。
如果使用較大電感,負載瞬變時會降低電感輸出電流的擺率,LIR定義為紋波電流與每相負載電流之比,折衷選擇LIR,數值範圍通常為0.2至0.5。相數較多時,利用其紋波電流抑製的優勢可以適當增大LIR。為了確保最佳的LIR,需要選擇具有較低直流電阻、飽和電流大於電感峰值電流的電感。如果電感的直流電阻用於檢測輸出電流,電流檢測信號應該為MAX8686檢流操作提供足夠幅度,為避免噪聲幹擾,推薦信號電平為10mV (最小值)。
[page]
電容問題
shurudianrongyongyujiangdicongzhiliushurudianyuanxishoudefengzhidianliu,jiangdidianludekaiguancaozuosuoyinrudezaoshenghewenbodianya。shurudianrongbixushikaiguandianrongzaochengdewenbodianliumanzuyaoqiu,yingshiyongdiESR (等效串聯電阻)delvdianjiedianronghuotaocidianrong,bimianchuxianjiaodadefuzaiyuebianshizaishuchuduanchanshengjiaodadedianyashunbian。yingzaixikaolianggongyingshanggeichudewenbodianliuguigeduiyingdewendujiange,yibanyunxu10°C至20°C的溫升。另外,可以利用多個小電感值、低ESL (等效串聯電感)的電容並聯,以降低高頻振蕩。
選擇輸出電容的關鍵參數是實際電容值、ESR、ESL和額定電壓。這些參數會影響係統的整體穩定性、輸出電壓紋波以及瞬態響應,輸出紋波電壓包含三部分,即輸出電容儲存電荷的變化,電流流入、流出電容時在ESR和ESL上產生的壓降。下麵給出了選擇電容使用的公式。
設計計算
開啟條件
VIN = 12V;VOUT = 1.2V;IOUT = 50A;η = 0.85
工作頻率=400kHz;N=2
N = 相數;η = 效率因子
電感值計算
從計算轉換器功耗和輸入電流入手:
POUT = VOUT × IOUT
PIN = POUT/η
PDISS = PIN - POUT
60W = 1.2V × 50A
70.58W = 60W/0.85
因此:
PDISS = 10.58W (70.58W - 60W)
IIN(av) = PIN/VIN = 70.58W/12V = 5.882A
接下來,計算輸出電感值:
LIR = 電感紋波電流係數 = ΔI/IOUT = 0.2
可以求解ΔI 0.2 × IOUT (計算輸出紋波時需要)。

商用化電感中最接近的電感值是0.56µH,直流電阻為0.0017Ω。
計算峰值電流

計算輸入電容(CIN)
N × D = 0.235,對於N × D < 1

其中,IIN(RMS)為流過輸入電容的紋波電流RMS值。
計算輸出紋波電壓(VRIPPLE)
假設:
ESR = (2.5/6) × 10-3 (輸出電容的ESR)
ESL = (1/6) × 10-9 (ESL減去輸出電容的寄生電感)
COUT = 600µF
計算VRIPPLE:

因此,總紋波電壓VRIPPLE為:
VRIPPLE (COUT) + VRIPPLE (ESL) + VRIPPLE (ESR)
得到:
VRIPPLE = 10mV左右
耦合線圈拓撲對性能的改善
圖4a和圖4bgeichuleshiyongouhexianquantuopuhelianggedulidianganqingkuangxiashuntaifuzaixiangyingtexingdeduizhao,youyuzaiouhexianquanjiagouzhongshuntaifuzaixiangyingjinshoulougandezhiyue,yuziganwuguan,suoyicaiyongouhexianquantuopudadatigaoleshuntaixiangyingtexing。shejizhongmeiyoujiangdimeixiangdediangan。

圖4a 兩相板,使用兩個獨立電感。
瞬變負載;Ch2:O/P電壓;VIN = 12V;VOUT = 1.2V/5A–25A–5A。

圖4b 兩相板,使用耦合線圈,錯相工作。
瞬變負載;Ch2:O/P電壓;VIN = 12V;VOUT = 1.2V/5A–25A–5A。
瞬變負載;Ch2:O/P電壓;VIN = 12V;VOUT = 1.2V/5A–25A–5A。

圖4b 兩相板,使用耦合線圈,錯相工作。
瞬變負載;Ch2:O/P電壓;VIN = 12V;VOUT = 1.2V/5A–25A–5A。
圖4. 圖中波形表示錯相工作條件下,使用兩個獨立電感(圖4a)和使用一組耦合線圈(圖4b)情況下的瞬態響應。
圖5a和圖5b所示波形是兩種架構下的輸出電壓紋波,圖6所示曲線為耦合、非fei耦ou合he兩liang相xiang轉zhuan換huan器qi的de效xiao率lv對dui照zhao。從cong中zhong可ke以yi看kan出chu耦ou合he線xian圈quan架jia構gou對dui效xiao率lv的de改gai善shan,空kong載zai時shi耦ou合he線xian圈quan架jia構gou消xiao耗hao較jiao大da電dian流liu,所suo以yi輕qing載zai時shi耦ou合he線xian圈quan架jia構gou效xiao率lv較jiao低di;重載時,耦合線圈拓撲能夠提供更高效率。

圖5a

圖5b
圖5. 使用耦合電感(耦合線圈,圖5a)時的輸出紋波遠遠低於使用兩個獨立電感(獨立線圈,圖5b)情況下的紋波。

圖6. 使用耦合電感時,重載下能夠提供更高效率;輕載下使用兩個獨立電感的驅動器效率略高一些。
特別推薦
- 噪聲中提取真值!瑞盟科技推出MSA2240電流檢測芯片賦能多元高端測量場景
- 10MHz高頻運行!氮矽科技發布集成驅動GaN芯片,助力電源能效再攀新高
- 失真度僅0.002%!力芯微推出超低內阻、超低失真4PST模擬開關
- 一“芯”雙電!聖邦微電子發布雙輸出電源芯片,簡化AFE與音頻設計
- 一機適配萬端:金升陽推出1200W可編程電源,賦能高端裝備製造
技術文章更多>>
- 築基AI4S:摩爾線程全功能GPU加速中國生命科學自主生態
- 一秒檢測,成本降至萬分之一,光引科技把幾十萬的台式光譜儀“搬”到了手腕上
- AI服務器電源機櫃Power Rack HVDC MW級測試方案
- 突破工藝邊界,奎芯科技LPDDR5X IP矽驗證通過,速率達9600Mbps
- 通過直接、準確、自動測量超低範圍的氯殘留來推動反滲透膜保護
技術白皮書下載更多>>
- 車規與基於V2X的車輛協同主動避撞技術展望
- 數字隔離助力新能源汽車安全隔離的新挑戰
- 汽車模塊拋負載的解決方案
- 車用連接器的安全創新應用
- Melexis Actuators Business Unit
- Position / Current Sensors - Triaxis Hall
熱門搜索
微波功率管
微波開關
微波連接器
微波器件
微波三極管
微波振蕩器
微電機
微調電容
微動開關
微蜂窩
位置傳感器
溫度保險絲
溫度傳感器
溫控開關
溫控可控矽
聞泰
穩壓電源
穩壓二極管
穩壓管
無焊端子
無線充電
無線監控
無源濾波器
五金工具
物聯網
顯示模塊
顯微鏡結構
線圈
線繞電位器
線繞電阻


