仿真看世界之650V混合SiC單管的開關特性
發布時間:2021-09-08 來源:張浩 責任編輯:wenwei
【導讀】英飛淩最近推出了係列650V混合SiC單管(TO247-3pin和TO-247-4pin)。用最新的650V/SiC/G6/SBD續流二極管,取代了傳統Si的Rapid1快速續流二極管,配合650V/TS5的IGBT芯片(S5/H5),進一步優化了係統效率、性能與成本之間的微妙平衡。

IGBT混搭SiC SBD續流二極管,在硬換流的場合,至少有兩個主要優勢:
● 沒有Si二極管的反向恢複損耗Erec
● 降低30%以上IGBT的開通損耗Eon
因此,在中小功率光伏與UPS等領域,IGBT混搭SiC SBD續流二極管具有較高性價比。
此次,我們將利用英飛淩強大且豐富的器件SPICE模型,同樣在Simetirx的仿真環境裏,測試不同類型的續流二極管,對IGBT開通特性及Eon的影響。
特別提醒
仿真無法替代實驗,僅供參考。
選取仿真研究對象
IGBT:650V/50A/S5、TO247-4pin(免去發射極電感對開通的影響)
FWD:650V/30A/50A Rapid1二極管和650V/20A/40A SiC/G6/SBD二極管
Driver IC:1EDI20I12AF驅動芯片,隔離單通道,適合快速IGBT和SiC驅動
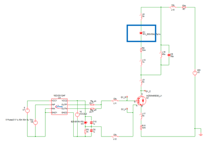
搭建仿真電路
如下圖1所示,搭建了雙脈衝仿真電路,溫度設為常溫。
驅動回路
驅動芯片(1EDI20I12AF),對下管Q1(IKZ50N65ES5)門級的開關控製,與上管D1續流二極管進行換流。參照Datasheet的條件,驅動IC原邊5V供電及5V的控製信號,驅動IC輸出的驅動電壓15V/0V給到Q1的門級,驅動電阻Rgon和Rgoff都設置為23.1Ω,再假設20nH左右的門級PCB走線電感。
主回路部分
設置母線電壓400V,在器件外的上管、下管和母線附近各設置10nH,總共30nH(參照規格書中的雙脈衝測試條件,Lσ=30nH)。根據仿真中的驅動脈衝寬度與開關電流要求,設置雙脈衝的電感參數。

圖1:雙脈衝仿真電路圖
仿真結果分析
根據上述電路,通過選取不同的續流二極管D1的型號進行仿真,對比觀察Q1的IGBT在開通過程的變化。如圖2和圖3所示,在IGBT的開通過程中,當續流管D1的型號從650V/50A/Rapid1切換到650V/40A/SiC/G6/SBD後,開通電流Ic的電流尖峰(由D1的反向恢複電荷Qrr形成),從虛線(50A/Rapid1)的巨大包絡,顯著變為實線(40A/SBD)的小電流過衝;同時電壓Vce在第二段的下降速度也明顯加快,使得電流Ic與電壓Vce的交疊區域變小。因此,體現在開通損耗Eon上,前者虛線(50A/Rapid1)為Eon=430uJ,降為實線(40A/SBD)的Eon=250uJ,占比為58%,即Eon降幅約40%。

圖2:雙脈衝仿真開關特性波形(650V/50A/Rapid1)

圖3:雙脈衝仿真開通波形對比(Rapid1/50A VS SiC/G6/SBD/40A)

圖4:雙脈衝仿真開通波形對比(不同電流規格二極管的對比)
為了進一步驗證二極管D1的影響,分別用兩種不同電流進行橫向對比。由上述圖4的仿真結果可見:同為650V/SiC/G6/SBD二極管的Qrr本身很小,不同電流規格(40A和20A),其Ic電流尖峰和開通損耗Eon都很接近。相對而言,50A和30A的650V/Rapid1的二極管,才能體現出一定的差異。
以上仿真是在門級電阻Rgon=23.1Ω、驅動電壓Vge=15V/0V和外部電感Lσ=30nH的條件下進行的,如果采用不同門級電阻Rgon=18Ω或35Ω、Vge=15V/-8V和不同外部電感(如Lσ=15nH)時,從Rapid1/50A到SiC/G6/SBD/40A,IGBT開通損耗Eon的變化趨勢又將如何呢?

圖5:門級電阻Rgon為18Ω和35Ω時,SiC/G6/SBD/40A對Eon的影響

圖6:外部電感Lσ=15nH時,SiC/G6/SBD/40A對Eon的影響

圖7:在門級電壓Vge=15V/-8V時,SiC/G6/SBD/40A對Eon的影響
由上述幾組仿真結果來看,在一定門級電阻Rgon範圍,一定外部電感條件Lσ,以及不同門級電壓Vge時,均可以看到650V/40A/SiC/SBD二極管,給IGBT開通帶來約50%左右的Eon損耗降低。
文章最後,我們再討論一個問題:選擇Vge=15V/0V與Vge=15V/-8V,對650V/50A/S5的TO247-4pin的單管的開關損耗Eon/Eoff有影響嗎?

圖8:不同Vge電壓對650V/S5/50A+Rapid1/50A開關特性的影響

圖9:不同Vge電壓對650V/S5/50A+SiC/G6/SBD/40A開關特性的影響
在圖8和圖9中,虛線表示Vge=15V/0V,而實線表示Vge=15V/-8V;粗略來看,對Eon的影響可以忽略,而對Vge的負壓,可以減少Eoff差不多有50%(以Vce尖峰作為代價)。仿真雖然無法定量,至少可以定性地提醒大家,在設計與實測的時候,不要隨意忽視Vge對開關特性的影響,尤其是快速型的IGBT。
期望上述的仿真分析,對大家深入理解650V混合SiC的開關特性有所幫助。
來源:英飛淩科技大中華區
免責聲明:本文為轉載文章,轉載此文目的在於傳遞更多信息,版權歸原作者所有。本文所用視頻、圖片、文字如涉及作品版權問題,請聯係小編進行處理。
推薦閱讀:
特別推薦
- 噪聲中提取真值!瑞盟科技推出MSA2240電流檢測芯片賦能多元高端測量場景
- 10MHz高頻運行!氮矽科技發布集成驅動GaN芯片,助力電源能效再攀新高
- 失真度僅0.002%!力芯微推出超低內阻、超低失真4PST模擬開關
- 一“芯”雙電!聖邦微電子發布雙輸出電源芯片,簡化AFE與音頻設計
- 一機適配萬端:金升陽推出1200W可編程電源,賦能高端裝備製造
技術文章更多>>
- 算力爆發遇上電源革新,大聯大世平集團攜手晶豐明源線上研討會解鎖應用落地
- 築基AI4S:摩爾線程全功能GPU加速中國生命科學自主生態
- 一秒檢測,成本降至萬分之一,光引科技把幾十萬的台式光譜儀“搬”到了手腕上
- AI服務器電源機櫃Power Rack HVDC MW級測試方案
- 突破工藝邊界,奎芯科技LPDDR5X IP矽驗證通過,速率達9600Mbps
技術白皮書下載更多>>
- 車規與基於V2X的車輛協同主動避撞技術展望
- 數字隔離助力新能源汽車安全隔離的新挑戰
- 汽車模塊拋負載的解決方案
- 車用連接器的安全創新應用
- Melexis Actuators Business Unit
- Position / Current Sensors - Triaxis Hall
熱門搜索




