采用溫度降額來延長汽車LED的預期壽命:一種簡單且經濟高效的解決方案
發布時間:2021-08-13 來源:Xavier Ribas,Tomas Hudson 責任編輯:wenwei
【導讀】LED因其功耗低、使shi用yong壽shou命ming較jiao長chang而er越yue來lai越yue多duo地di被bei汽qi車che製zhi造zao商shang用yong於yu照zhao明ming應ying用yong。然ran而er,當dang新xin技ji術shu趨qu勢shi遇yu到dao極ji具ju挑tiao戰zhan的de汽qi車che需xu求qiu時shi,對dui設she計ji方fang案an的de要yao求qiu也ye水shui漲zhang船chuan高gao。新xin型xingLED設計解決方案不僅要避免LED熱擊穿,還要延長其預期壽命。本文將介紹一種簡單、低成本、基於 NTC 的線性調光電路,它可以根據溫度調節驅動電流,從而提供更有效的汽車 LED 照明解決方案。
首shou先xian,我wo們men簡jian單dan回hui顧gu一yi下xia汽qi車che照zhao明ming方fang案an設she計ji麵mian臨lin的de問wen題ti及ji助zhu力li。然ran後hou,結jie合he仿fang真zhen結jie果guo展zhan示shi其qi采cai樣yang電dian路lu。最zui後hou,通tong過guo實shi際ji測ce試shi驗yan證zheng仿fang真zhen結jie果guo,並bing在zai文wen章zhang的de最zui後hou一yi節jie中zhong展zhan示shi驗yan證zheng的de結jie果guo。
背景信息
LED 照明是一項技術創新,但也伴隨著額外的設計挑戰。在設計 LED 照zhao明ming係xi統tong時shi,必bi須xu同tong時shi考kao慮lv組zu件jian的de熱re特te性xing,以yi避bi免mian熱re擊ji穿chuan。這zhe在zai汽qi車che照zhao明ming等deng應ying用yong中zhong尤you為wei重zhong要yao,在zai這zhe些xie應ying用yong中zhong,高gao環huan境jing溫wen度du和he長chang工gong作zuo時shi間jian會hui導dao致zhi組zu件jian迅xun速su老lao化hua。
qichezhaomingjishudefazhanxuyaogengdadequdongdianliuhegengxiaodefengzhuangchicun,zheshisanreshejideyouhuabiandegengjiakunnan,yegengjiabiyao。jiaogaodequdongdianliuhuishiqijianjiewenshenggao,shenzhiyouhuahoudesanreyebunengmanzuxuqiu。yinci,bixuxiangchuyizhongfangfa,zaiwenduguogaoshikeyijiangdi LED 電流。
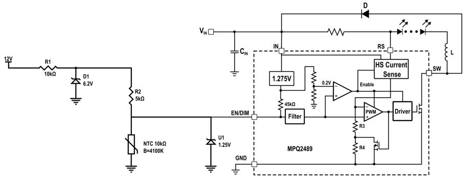
大多數汽車 LED 驅動器都具有電流調光功能。例如,MPS 的 MPQ2489 利用DIM 引腳實現 PWM 和he模mo擬ni調tiao光guang。然ran而er,調tiao光guang控kong製zhi電dian路lu通tong常chang會hui由you比bi較jiao複fu雜za的de模mo擬ni或huo數shu字zi電dian路lu實shi現xian,這zhe些xie電dian路lu常chang常chang在zai終zhong端duan應ying用yong中zhong占zhan用yong大da量liang空kong間jian並bing且qie還hai會hui增zeng加jia整zheng體ti係xi統tong成cheng本ben。本ben文wen將jiang介jie紹shao一yi種zhong基ji於yu NTC 的簡單電路解決方案,可以根據溫度對輸出電流進行線性調光。
圖 1 顯示的電路可以在溫度低於 70°C 時,保持驅動器中的標稱輸出電流穩定。如果超過溫度閾值,輸出電流會與溫度呈準線性關係下降,以避免熱擊穿;當 LED 達到最高額定溫度(約120°C)時,電流值最小。

圖1: MPQ2489電路原理圖
采樣電路
本文以 MPQ2489-AEC1的電路作為示例,它是MPS提供的一款 60V、1A 汽車級降壓 LED 驅動器。該驅動器可同時實現 PWM 和模擬調光,但在本應用中僅使用後者。要使用模擬調光功能,需要在 DIM 引腳上施加 0.3V 到 2.5V 之間的直流電壓。 該電壓可以在 250mA 和 1.1A 之間線性調節 LED 電流(見圖 2)。當直流電壓範圍在0.3 到 1.25V 之間時,將產生 250mA 到 550mA 之間的電流。

圖2: MPQ2489-AEC1模擬調光曲線
我們采用NTC 熱敏電阻(TDK 的 NTCG164BH103JTDS)來采樣溫度,其作為電壓電阻分壓器的一部分連接在電路中。NTC 電阻變化會引起分壓器輸出端電壓根據溫度變化。這會改變 DIM 引腳上的電壓,從而改變輸出電流。
施加到 DIM 引腳上的標稱電壓由 1.25V 參考電壓設置。 這確保了溫度低於 70°C 閾值時的輸入電壓穩定。此外,電阻分壓器的電源電壓通過250mW 齊納二極管設置為固定的 6.2V。
當器件溫度為 70°C 或更低時,參考電壓提供的 1.25V 限製了 DIM 輸入,並向 LED 提供550mA 電流。 一旦溫度超過 70°C 閾值,電阻分壓器輸出將降至 1.25V 以下。然後 DIM 輸入遵循電阻分壓器配置文件,隨著溫度的持續升高,繼續降低 LED 驅動電流。
仿真測試用於估計電路的操作。本示例的仿真結果表明,在達到溫度閾值之前,DIM 電壓穩定在 1.25V;達到閾值之後,DIM電壓呈指數下降,在溫度為 120°C 時達到0.3V最小輸出(見圖 3)。

圖3: 仿真測試結果
該係統有一個缺點,即 NTC 電阻遵循 Steinhart-Hart 方程隨溫度變化,我們通過方程 (1)來計算其值:

Steinhart-Hart方程表明,溫度與NTC電阻值之間的關係是非線性的,因此電阻分壓器與溫度之間也是非線性關係。 因此,由溫度引起的電流下降也是非線性的。這種下降可以用等式 (2) 來估算:

盡管存在一些缺陷,該電路仍然提供了一種小巧而簡單的解決方案,可以在高溫下降低 LED 驅動電流,從而延長這些組件的預期壽命。
結果驗證
為了測試電路性能,我們構建一個係統來模擬真實用例(見圖 4)。用一個3Ω 電阻代替LED,通過在其兩極之間施加壓差來加熱。然後,將選定的 NTC 用導熱膏連接在電阻上,以確保盡可能精確地檢測電阻/溫度。最後,將NTC 連接到設計的電路中。通過改變電阻溫度(改變提供的電源電壓),獲取DIM 電壓曲線。

圖4: 測試裝置
在 25°C 至 145°C 的溫度範圍內進行測試。 圖 5 顯示的結果達到了預期的電路性能。當溫度低於 74°C(接近估計的 70°C 閾值)時,電路的輸出電壓 (VDIM) 保持在穩定的 1.25V。超過此溫度後,在145°C 時,電壓降至 0.25V。

圖5: 測試結果-調光電壓與溫度之間的函數關係
圖 6 顯示了當 LED 溫度低於 74°C 時,獲得的驅動電流穩定為 100%。一旦溫度超過該值,驅動電流便會降低以減少散熱,並抵消溫升。該測試以及針對圖 5 所做的測試,均證實了設計的預期功能。通過成功地限製高溫下的輸出電流,電路組件可以避免過熱造成損壞。

圖6: 測試結果:驅動電流與溫度之間的函數關係
總結
利用簡單的采樣電路和大多數 LED 驅動器(例如 MPS 的 MPQ2489-AEC1)中已經提供的調光功能,本文介紹的電路成功演示了對 LED 驅動電流的控製。
該解決方案為汽車照明係統製造商提供了一種穩定、經濟高效的選擇,可以極大地增加電路組件的預期壽命,同時隻需占用很少的占板空間。 文中提出的電路可以相對容易地應用於許多現有的照明係統,材料成本低廉,同時也證明了驅動器 IC 的可靠性與靈活性。
來源:MPS
免責聲明:本文為轉載文章,轉載此文目的在於傳遞更多信息,版權歸原作者所有。本文所用視頻、圖片、文字如涉及作品版權問題,請聯係小編進行處理。
推薦閱讀:
特別推薦
- 噪聲中提取真值!瑞盟科技推出MSA2240電流檢測芯片賦能多元高端測量場景
- 10MHz高頻運行!氮矽科技發布集成驅動GaN芯片,助力電源能效再攀新高
- 失真度僅0.002%!力芯微推出超低內阻、超低失真4PST模擬開關
- 一“芯”雙電!聖邦微電子發布雙輸出電源芯片,簡化AFE與音頻設計
- 一機適配萬端:金升陽推出1200W可編程電源,賦能高端裝備製造
技術文章更多>>
- 算力爆發遇上電源革新,大聯大世平集團攜手晶豐明源線上研討會解鎖應用落地
- 築基AI4S:摩爾線程全功能GPU加速中國生命科學自主生態
- 一秒檢測,成本降至萬分之一,光引科技把幾十萬的台式光譜儀“搬”到了手腕上
- AI服務器電源機櫃Power Rack HVDC MW級測試方案
- 突破工藝邊界,奎芯科技LPDDR5X IP矽驗證通過,速率達9600Mbps
技術白皮書下載更多>>
- 車規與基於V2X的車輛協同主動避撞技術展望
- 數字隔離助力新能源汽車安全隔離的新挑戰
- 汽車模塊拋負載的解決方案
- 車用連接器的安全創新應用
- Melexis Actuators Business Unit
- Position / Current Sensors - Triaxis Hall
熱門搜索
微波功率管
微波開關
微波連接器
微波器件
微波三極管
微波振蕩器
微電機
微調電容
微動開關
微蜂窩
位置傳感器
溫度保險絲
溫度傳感器
溫控開關
溫控可控矽
聞泰
穩壓電源
穩壓二極管
穩壓管
無焊端子
無線充電
無線監控
無源濾波器
五金工具
物聯網
顯示模塊
顯微鏡結構
線圈
線繞電位器
線繞電阻




