智能同步整流控製器NCP4318為LLC諧振轉換器帶來更高能效和可靠性
發布時間:2021-08-12 責任編輯:wenwei
【導讀】在電源設計中,為提高能效,通常采用同步整流,即用MOSFET取代二極管整流器,從而降低整流器兩端壓降和導通損耗,實現更高的係統能效。
然而,傳統的同步整流在用於LLC諧振轉換器時,會有不少的技術挑戰,如:
● 由於雜散電感造成同步整流過早的關斷,導通損耗增加
● 由於不同工作頻率造成最小導通時間設置的困難
● 輕載條件下由於電容電流尖峰導致同步整流電流反向,最終對係統產生不良影響
安森美新推出的雙通道同步整流控製器NCP4318,完美地解決上述問題的挑戰,較前代FAN6248更進一步優化性能,適用於高能效服務器電源、網絡和電信電源、液晶電視及顯示器電源、高功率密度適配器、遊戲機等的LLC諧振電源轉換器之應用。
1 傳統的同步整流用於LLC諧振轉換器的技術挑戰
同步整流控製器按關斷方式分類有瞬時漏極電壓類型、預測類型、漏極電壓調節類型、含死區調節的混合控製類型。
傳統的同步整流控製大多采用瞬時漏極電壓類型,這種類型在負載瞬態期間安全運行。但雜散電感會產生正偏移VLS 導(dao)致(zhi)同(tong)步(bu)整(zheng)流(liu)過(guo)早(zao)的(de)關(guan)斷(duan),固(gu)定(ding)的(de)關(guan)斷(duan)臨(lin)界(jie)值(zhi)電(dian)壓(ya)導(dao)致(zhi)本(ben)體(ti)二(er)極(ji)管(guan)導(dao)通(tong)時(shi)間(jian)較(jiao)長(chang),增(zeng)加(jia)導(dao)通(tong)損(sun)耗(hao),能(neng)效(xiao)降(jiang)低(di)。因(yin)此(ci),需(xu)要(yao)自(zi)動(dong)調(tiao)節(jie)的(de)關(guan)斷(duan)臨(lin)界(jie)值(zhi)電(dian)壓(ya)以(yi)維(wei)持(chi)較(jiao)小(xiao)的(de)死(si)區(qu)時(shi)間(jian)。
預yu測ce類lei型xing同tong步bu整zheng流liu無wu需xu精jing確que的de漏lou極ji電dian壓ya檢jian測ce,因yin而er不bu受shou雜za散san電dian感gan影ying響xiang,在zai雜za散san電dian感gan較jiao大da的de係xi統tong中zhong提ti供gong更geng高gao能neng效xiao。但dan輸shu出chu負fu載zai的de瞬shun間jian變bian小xiao時時會hui導dao致zhi在zaiLLC諧振轉換器中的頻率瞬間增加,一旦關斷延遲,就會產生反向電流和漏極電壓突波。
漏極電壓調節類型,當同步整流電流減小時將會自動調整Vgs 來增加導通電阻RDS_ON以維持Vds 在關斷臨界值,雖然比由雜散電感導致的過早關斷要好,但較低的VGS導致產生更高的導通損耗。
hunhekongzhileixingjiejueshangshutiaozhan,danzaiqingzaitiaojianxia,youyujiaodideloujixieposhisiqushijianbianhuajiaoda,kenengyinqixitongbuwending,kecaiyongchizhidaisiqushijiantiaojiekongzhijiejuezhewenti。dangchujice LLC 控製器 VDD 關斷和交流電關斷時,最小導通時間功能防止快速關斷,但會產生負電流和巨大的 VDS 尖峰,因此需要有精密的保護功能如初級側關斷、同步整流反向電流檢測、漏極異常檢測。
NCP4318使用瞬時漏極電壓和前一周期的死區時間信息,用於LLC諧振實現更高能效,外部元器件極少。自適應死區時間控製可以抵補寄生電感電壓,以最大化同步整流 MOSFET 能(neng)效(xiao)。多(duo)階(jie)段(duan)關(guan)斷(duan)臨(lin)界(jie)值(zhi)控(kong)製(zhi)和(he)同(tong)步(bu)整(zheng)流(liu)電(dian)流(liu)反(fan)向(xiang)檢(jian)測(ce)功(gong)能(neng)可(ke)防(fang)止(zhi)快(kuai)速(su)負(fu)載(zai)瞬(shun)變(bian)期(qi)間(jian)的(de)反(fan)向(xiang)電(dian)流(liu),並(bing)使(shi)同(tong)步(bu)整(zheng)流(liu)在(zai)整(zheng)個(ge)負(fu)載(zai)範(fan)圍(wei)內(nei)穩(wen)定(ding)運(yun)行(xing)。
2 NCP4318的關鍵特性
NCP4318采用混合模式同步整流關斷控製,具有反向電流保護特性,確保可靠的同步整流,每個同步整流 MOSFET都有專用的200 V額e定ding漏lou極ji檢jian測ce和he專zhuan用yong源yuan極ji檢jian測ce引yin腳jiao,遲chi滯zhi帶dai死si區qu時shi間jian調tiao節jie控kong製zhi有you助zhu於yu最zui小xiao化hua本ben體ti二er極ji管guan導dao通tong時shi間jian和he最zui大da化hua能neng效xiao。輕qing載zai時shi當dang電dian容rong電dian流liu足zu以yi預yu先xian導dao通tongMOSFET時,NCP4318檢測到同步整流器的電流反向。通過增加在輕載條件下的導通延遲,可避免這樣的運行模式,提供安全、穩定和高效的工作,避免漏極電壓突波。
NCP4318有一個自調節最小導通時間電路,以更好地抗噪。同步整流1~3階式門(閘)極導通電壓與軟啟動脈衝數控製。它可根據負載條件、工作頻率和溫度自調節門電壓控製 (10 V, 6 V, 5 V),從而提高輕載條件和高頻工作下的能效。精密的保護功能如初級端關斷、漏極檢測異常保護等實現更高的可靠性。節能模式下的工作電流低,典型值100 uA。6 V門輸出電壓的軟啟動確保穩定的啟動。具有30 ns的極快導通和關斷延遲時間,強大的電流能力,源電流/灌電流為1.5 A/4.5 A。寬工作電壓範圍6.5 V至35 V。工作頻率範圍22 kHz到500 kHz。
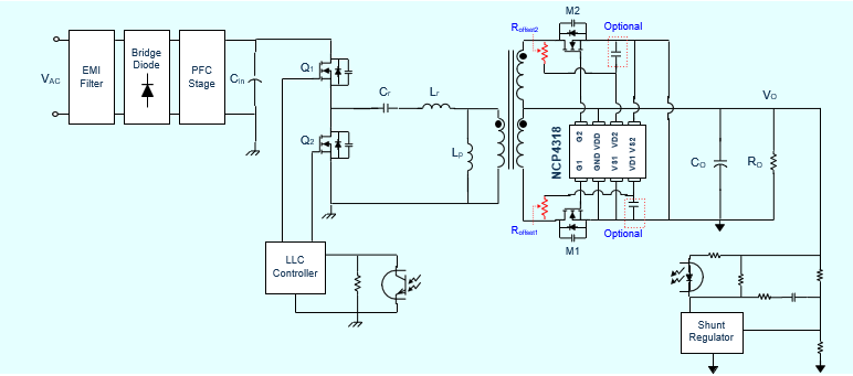
圖1所示為NCP4318的典型應用電路,在初級端有一個LLC控製器。在次級端,配置非常簡單,包含一個NCP4318控製器和2個外置電阻,在噪聲嚴重的係統中可能需要再添加2個電容。因此,NCP4318是個高度集成的控製器,需要最少的外部元件。

圖1:NCP4318的典型應用電路
3 NCP4318的3個版本

4 能效測試
我們對NCP4318和競爭對手的同類器件進行了能效對比測試,其中Vin=390 Vdc,可看到從輕載到重載,NCP4318的能效都是極高的,最高時約97%。



圖2:NCP4318提供高能效
免責聲明:本文為轉載文章,轉載此文目的在於傳遞更多信息,版權歸原作者所有。本文所用視頻、圖片、文字如涉及作品版權問題,請聯係小編進行處理。
推薦閱讀:
特別推薦
- 噪聲中提取真值!瑞盟科技推出MSA2240電流檢測芯片賦能多元高端測量場景
- 10MHz高頻運行!氮矽科技發布集成驅動GaN芯片,助力電源能效再攀新高
- 失真度僅0.002%!力芯微推出超低內阻、超低失真4PST模擬開關
- 一“芯”雙電!聖邦微電子發布雙輸出電源芯片,簡化AFE與音頻設計
- 一機適配萬端:金升陽推出1200W可編程電源,賦能高端裝備製造
技術文章更多>>
- 算力爆發遇上電源革新,大聯大世平集團攜手晶豐明源線上研討會解鎖應用落地
- 築基AI4S:摩爾線程全功能GPU加速中國生命科學自主生態
- 一秒檢測,成本降至萬分之一,光引科技把幾十萬的台式光譜儀“搬”到了手腕上
- AI服務器電源機櫃Power Rack HVDC MW級測試方案
- 突破工藝邊界,奎芯科技LPDDR5X IP矽驗證通過,速率達9600Mbps
技術白皮書下載更多>>
- 車規與基於V2X的車輛協同主動避撞技術展望
- 數字隔離助力新能源汽車安全隔離的新挑戰
- 汽車模塊拋負載的解決方案
- 車用連接器的安全創新應用
- Melexis Actuators Business Unit
- Position / Current Sensors - Triaxis Hall
熱門搜索




