新能源領域中的多節點RS-485總線保護電路應用
發布時間:2021-08-02 來源:ZLG致遠電子 責任編輯:wenwei
【導讀】隨著“碳中和”概念普及,光伏、風力、儲能等行業再度迎來風口。而作為這些行業的常用通訊接口,RS-485往往需要添加保護電路來保障通訊穩定,本文將為大家介紹一種多節點環境的保護電路方案。
“碳中和”是今年飽受熱議的話題,而實現“碳中和”的關鍵元素之一就是大力發展新能源。在未來我國生態文明建設中,新能源中許多細分行業都會對“碳中和”做出卓越貢獻。比如,光伏發電、風力發電、逆變儲能等一係列產業將迎來蓬勃發展。
而作為新能源領域中設備間通訊的一種常用接口,RS-485總zong線xian在zai應ying用yong中zhong經jing常chang需xu要yao添tian加jia外wai圍wei保bao護hu電dian路lu來lai抵di禦yu高gao等deng級ji的de靜jing電dian或huo浪lang湧yong帶dai來lai的de影ying響xiang,保bao障zhang自zi身shen通tong訊xun穩wen定ding。但dan工gong程cheng師shi通tong常chang會hui使shi用yong氣qi體ti放fang電dian管guan和heTVS管guan搭da建jian防fang護hu電dian路lu,該gai電dian路lu的de結jie電dian容rong較jiao高gao,在zai節jie點dian數shu較jiao多duo時shi將jiang會hui影ying響xiang總zong線xian通tong訊xun。針zhen對dui此ci問wen題ti,本ben文wen將jiang為wei大da家jia介jie紹shao一yi種zhong低di結jie電dian容rong的de外wai圍wei電dian路lu設she計ji方fang案an參can考kao。
本文將重點介紹RS-485相關的總線保護電路方案。
常用RS-485保護電路

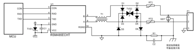
圖 1 保護電路1
如圖 1所示的保護電路,氣體放電管將接口處的大部分浪湧電流泄放,共模電感濾除共模信號的幹擾,TVS進一步降低氣體放電管後的殘壓,從而保護後級電路。RSM485ECHT模塊應用圖 1所示保護電路可以達到接觸靜電±8kV,共模浪湧±4kV,差模浪湧±2kV,滿足大部分工業現場對RS-485節點靜電和浪湧等級的要求。
圖 1所示保護電路雖然保護能力較強,但其結電容較大, A-RGND或B-RGND結電容為2.5nF左右,當總線上有較多節點均使用圖 1保護電路進行組網時,總線的電容量較大,信號反射以及信號邊沿趨於平緩使信號質量變差,甚至會導致通信異常。
總線電容導致的信號反射問題
當信號在通信線上傳輸,到達RS-485節點上的保護電路時,保護電路的結電容使信號受到的瞬時阻抗發生變化,一部分信號將被反射,另一部分發生失真並繼續傳播下去。
圖 2所示為RSM485ECHT單節點發送波形,圖 3為RS-485總線接6個保護電路的示意圖,每個節點之間的距離在30cm左右,使用雙絞線手拉手連接,圖 4和圖 5分別為在總線上接6個圖 1所示電路的波形測試點1和波形測試點6(圖 3中標注的位置)的波形,波形的上升/下降時間變長,並且波形測試點1波形變成了台階形狀。

圖 2 RSM485ECHT單節點RS-485接口差分波形

圖 3 總線接6個保護電路連接示意圖

圖 4 RSM485ECHT接6個保護電路波形測試點1波形

圖 5 RSM485ECHT接6個保護電路波形測試點6波形
RSM485ECHT的RS-485接口驅動能力較強,如下為使用相同測試條件測試市場上常用的RS-485收發器芯片測試波形,可以看出其波形已被嚴重幹擾,且反射波形已到達RS-485芯片門限電平附近,有可能引起通信異常。因此在實際應用中應選擇驅動能力較強的收發器。

圖 6 某RS-485收發器接6個保護電路波形測試點1波形

圖 7 某RS-485收發器接6個保護電路波形測試點6波形
低結電容保護電路
當通信節點數較多,可以使用如圖 8所示保護電路,其A-RGND或B-RGND的結電容僅為20pF,雖然TVS結電容較大,但普通二極管結電容非常小,TVS與普通二極管的結電容為串聯關係,因此可以減小保護電路的結電容。使用圖 8進行圖 3所示的組網,測試點1的波形如圖 9所示,測試點6波形如圖 10所示,波形基本未發生變化。

圖 8 保護電路2(低結電容)

圖 9 RSM485ECHT接6個保護電路2波形測試點1波形

圖 10 RSM485ECHT接6個保護電路2波形測試點6波形
總結
zongxianshangguazaidebaohudianluhuishixinhaoshoudaodeshunshizukangfashengbianhua,daozhixinhaofanshe,dangzongxianshangdejiedianshujiaoduo,zongxiandedianrongliangjiaoda,huiduizongxianboxingzaochengganrao,yingxiangtongxinxinhaozhiliang,yinciweijianxiaobaohudianluduizongxiantongxindeyingxiang,zaishijiyingyongkeyixuanzequdongnenglijiaoqiangdeshoufaqi,bingqiebaohudianluruoshiyongtu 1所示保護電路,應選擇低結電容TVS,也可選擇使用如圖 8所示的低結電容保護電路。
致遠電子作為國內總線隔離領導品牌,經過二十年的技術積累,麵向新能源以及工業領域推出RSM係列隔離收發器。RSM係列產品能有效解決總線幹擾、通信異常等問題。與傳統的設計相比, RSM係列產品內置完整的隔離DC-DC電路、信號隔離電路、RS-485總線收發電路以及總線防護電路,具備高集成度與可靠性,能夠有效幫助用戶提升總線通信防護等級。

● 波特率支持:500Kbps,115.2Kbps,9.6Kbps等;
● 節點數量:256個、128個、32個等;
● 通道數量:單路、雙路、四路等;
● 工作溫度:-40~85℃或-40~105℃;
● 隔離電壓:2500VDC或3500VDC;
● Mini小體積或標準模塊化封裝;
● 外殼及灌封材料符合UL94 V-0標準;
● 具有低電磁輻射和高抗電磁幹擾性。
免責聲明:本文為轉載文章,轉載此文目的在於傳遞更多信息,版權歸原作者所有。本文所用視頻、圖片、文字如涉及作品版權問題,請聯係小編進行處理。
推薦閱讀:
特別推薦
- 噪聲中提取真值!瑞盟科技推出MSA2240電流檢測芯片賦能多元高端測量場景
- 10MHz高頻運行!氮矽科技發布集成驅動GaN芯片,助力電源能效再攀新高
- 失真度僅0.002%!力芯微推出超低內阻、超低失真4PST模擬開關
- 一“芯”雙電!聖邦微電子發布雙輸出電源芯片,簡化AFE與音頻設計
- 一機適配萬端:金升陽推出1200W可編程電源,賦能高端裝備製造
技術文章更多>>
- 築基AI4S:摩爾線程全功能GPU加速中國生命科學自主生態
- 一秒檢測,成本降至萬分之一,光引科技把幾十萬的台式光譜儀“搬”到了手腕上
- AI服務器電源機櫃Power Rack HVDC MW級測試方案
- 突破工藝邊界,奎芯科技LPDDR5X IP矽驗證通過,速率達9600Mbps
- 通過直接、準確、自動測量超低範圍的氯殘留來推動反滲透膜保護
技術白皮書下載更多>>
- 車規與基於V2X的車輛協同主動避撞技術展望
- 數字隔離助力新能源汽車安全隔離的新挑戰
- 汽車模塊拋負載的解決方案
- 車用連接器的安全創新應用
- Melexis Actuators Business Unit
- Position / Current Sensors - Triaxis Hall
熱門搜索
微波功率管
微波開關
微波連接器
微波器件
微波三極管
微波振蕩器
微電機
微調電容
微動開關
微蜂窩
位置傳感器
溫度保險絲
溫度傳感器
溫控開關
溫控可控矽
聞泰
穩壓電源
穩壓二極管
穩壓管
無焊端子
無線充電
無線監控
無源濾波器
五金工具
物聯網
顯示模塊
顯微鏡結構
線圈
線繞電位器
線繞電阻



