有刷電機驅動器的功耗計算方法(1)
發布時間:2021-07-02 責任編輯:wenwei
【導讀】曾有人問,是否可以用下麵的公式計算電機驅動器IC的功耗。乍一看貌似沒問題,但實際上是不正確的。“IC電路電流×電源電壓”雖然不錯,但“流過電機的電流×電源電壓”中卻含有電機的功耗,因此,正確的做法是應先求出電機驅動器IC的輸出功耗,再加上IC電路的功耗。
本文將探討電機驅動器IC的功耗。
曾有人問,是否可以用下麵的公式計算電機驅動器IC的功耗。
(IC電路電流+流過電機的電流)×電源電壓
乍一看貌似沒問題,但實際上是不正確的。“IC電路電流×電源電壓”雖然不錯,但“流過電機的電流×電源電壓”中卻含有電機的功耗,因此,正確的做法是應先求出電機驅動器IC的輸出功耗,再加上IC電路的功耗。
輸出功耗通過“損耗電壓×輸出電流”來計算。後續會介紹在電機驅動器IC輸出段的H橋電路中的計算方法,在這裏為了便於理解,給出了線性穩壓器IC的功耗計算公式作為簡單示例。
線性穩壓器IC的功耗=自身功耗(Vin×Iin)+輸入輸出電壓差(Vin-Vout)×輸出電流(IO)
在該公式中,Iin是技術規格書中被稱為“Icc”或“Iq”等的電流,是從Vin引腳流到IC內部的輸出穩壓控製電路並被消耗的電流。下一項“輸入輸出電壓差×輸出電流”是輸出損耗(消耗)功率。
例如,在運算放大器IC的輸出電流未達到毫安級別的情況下,即使通過“電源電壓×電源電流”來計算,也不會對其誤差產生很大的影響,但對於電源IC或電機驅動器IC這類需要供應較大輸出電流的IC來說,如果按照“電源電壓×輸出電流”來計算,則會產生很大誤差。
這樣的說明雖然貌似有些繞彎,但是電機驅動器IC的功耗計算也是相同的思路。
有刷電機驅動器的功耗計算方法
下麵將以有刷電機驅動器IC為例來說明功耗計算公式。有刷電機驅動器IC的典型驅動方法包括恒壓驅動和PWM驅動,因此先來介紹恒壓驅動。
①恒壓驅動時的功耗計算
恒壓驅動的情況下,有刷電機驅動器IC的功耗Pc基本上可以通過以下公式求得:
Pc=小信號部電路電流×電源電壓+流過電機的電流×(高邊輸出間的電壓+低邊輸出間的電壓)
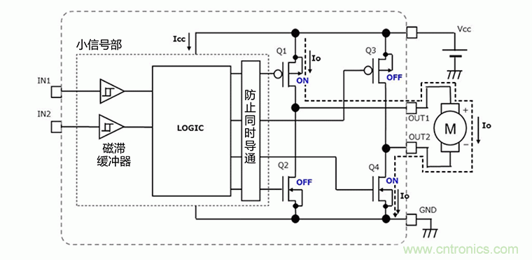
下圖是表示功耗發生在哪部分以及功耗的產生機製示意圖。

標為“小信號部”的部分是有刷電機驅動器IC的控製電路,設這部分的電路電流為Icc、電源電壓為Vcc、流過電機的電流為IO。此外,Q1~Q4的MOSFET在輸出段的H橋電路中。
小信號部電路的功耗可以簡單地通過Icc×Vcc來計算。
H橋部分是高邊Q1和低邊Q4導通,IO從Vcc經由Q1流向電機,並經由Q4流向GND。需要求此時的H橋的功耗(損耗)。MOSFET的導通狀態可以等效地視為電阻器,其阻值為MOSFET的導通電阻Ron。假設高邊Q1的導通電阻為RonH、低邊Q4的導通電阻為RonL,則各輸出之間的電壓可用以下公式來表示。
高邊輸出間的電壓VH=IO×RonH
低邊輸出間的電壓VL=IO×RonL
由此,即可通過以下公式來計算功耗Pc。
Pc=Icc×Vcc+Io×(VH+VL)=Icc×Vcc+IO2×(RonH+RonL)
雖然測量實際VH和VL的方法很實用,但是由於MOSFET的Ron已在技術規格書中給出,因此使用最大值來計算即可預估最差的情況。
未完待續
免責聲明:本文為轉載文章,轉載此文目的在於傳遞更多信息,版權歸原作者所有。本文所用視頻、圖片、文字如涉及作品版權問題,請聯係小編進行處理。
推薦閱讀:
特別推薦
- 噪聲中提取真值!瑞盟科技推出MSA2240電流檢測芯片賦能多元高端測量場景
- 10MHz高頻運行!氮矽科技發布集成驅動GaN芯片,助力電源能效再攀新高
- 失真度僅0.002%!力芯微推出超低內阻、超低失真4PST模擬開關
- 一“芯”雙電!聖邦微電子發布雙輸出電源芯片,簡化AFE與音頻設計
- 一機適配萬端:金升陽推出1200W可編程電源,賦能高端裝備製造
技術文章更多>>
- 築基AI4S:摩爾線程全功能GPU加速中國生命科學自主生態
- 一秒檢測,成本降至萬分之一,光引科技把幾十萬的台式光譜儀“搬”到了手腕上
- AI服務器電源機櫃Power Rack HVDC MW級測試方案
- 突破工藝邊界,奎芯科技LPDDR5X IP矽驗證通過,速率達9600Mbps
- 通過直接、準確、自動測量超低範圍的氯殘留來推動反滲透膜保護
技術白皮書下載更多>>
- 車規與基於V2X的車輛協同主動避撞技術展望
- 數字隔離助力新能源汽車安全隔離的新挑戰
- 汽車模塊拋負載的解決方案
- 車用連接器的安全創新應用
- Melexis Actuators Business Unit
- Position / Current Sensors - Triaxis Hall
熱門搜索
微波功率管
微波開關
微波連接器
微波器件
微波三極管
微波振蕩器
微電機
微調電容
微動開關
微蜂窩
位置傳感器
溫度保險絲
溫度傳感器
溫控開關
溫控可控矽
聞泰
穩壓電源
穩壓二極管
穩壓管
無焊端子
無線充電
無線監控
無源濾波器
五金工具
物聯網
顯示模塊
顯微鏡結構
線圈
線繞電位器
線繞電阻




