用複位控製器IC減小繼電器線圈電流
發布時間:2021-04-02 來源:Peter Baxter 責任編輯:wenwei
【導讀】本設計實例顯示了如何在一個繼電器線圈驅動電路中用一個63¢(Q=1)微處理器複位電壓檢測器IC來顯著減小線圈的保持電流。
如果問一個小型歐姆龍G5V-2雙刀雙擲繼電器的線圈電流大約是多少,大多數人會估計在25mA左右,而實測電流卻為100mA。然而一旦繼電器動作後,大部分繼電器需要的保持電流僅為吸合電流的5%。即使是下麵例子中給出的微型歐姆龍G5V-1單刀雙擲繼電器,在5V工作時的線圈電流也有30mA。
市shi場chang上shang有you大da量liang用yong於yu減jian小xiao保bao持chi電dian流liu的de成cheng熟shu電dian路lu。許xu多duo設she計ji是shi基ji於yu離li散san的de元yuan器qi件jian,利li用yong大da容rong量liang的de電dian解jie電dian容rong進jin行xing時shi序xu控kong製zhi。出chu人ren意yi料liao的de是shi,本ben文wen介jie紹shao的de方fang法fa在zai其qi他ta地di方fang沒mei有you被bei提ti及ji過guo。
使用兩根I/O端口線

圖1:一個非常簡單的方法:用第二個I/O端口線來開關較小的驅動電流
如果可以的話,用兩個輸出來控製一個繼電器將會是最合理的方法:用其中一個I/O端口使繼電器吸合,用另一個I/O端口使繼電器保持吸合。首先將兩個端口都置為高電平,但在約20ms後,將吸合(PULL-IN)信號返回低電平,而將保持(HOLD)信號處於高電平,直到需要釋放繼電器時為止。
在HOLD晶體管的集電極和繼電器線圈之間是一個限流/降壓元件,如電阻、穩壓二極管或者是二極管串。這些元器件的耗散功率都很小(在10mW至25mW之間)。
使用複位電壓檢測器
一般情況下隻有一根控製線可用。這裏是一個理想的吸合脈衝(單穩態)解決方案。

圖2:用一個高電平有效的複位芯片來產生吸合電流脈衝,MCP101和ZVN3306F可以很好地與各種繼電器一起使用;類似的器件也可以很好地工作(如MAX810)
小型SOT-23微處理器(μP)複fu位wei控kong製zhi器qi比bi較jiao理li想xiang。低di電dian平ping有you效xiao輸shu出chu元yuan件jian在zai漏lou極ji開kai路lu時shi可ke以yi直zhi接jie使shi用yong,能neng夠gou吸xi入ru足zu夠gou的de電dian流liu,並bing能neng承cheng受shou繼ji電dian器qi電dian壓ya。其qi他ta情qing況kuang下xia,建jian議yi用yong高gao電dian平ping有you效xiao輸shu出chu芯xin片pian來lai驅qu動dong晶jing體ti管guan。
幾點注意事項
驅動MOSFET和雙極型晶體管的所有電流來自控製線。因此,要盡量保持NPNjijidianliuzugouxiao,yifangzhigaodianpingshidedianyadieluo。ruguokongzhidianyadabudaodianyajianceqideyuzhidianping,fuweimaichongbuhuichansheng。yongyigegongzuodianyakeyibiyuzhidianpinggaohenduodefuweiIC可以很容易滿足設計需求。
大多數繼電器的數據手冊顯示吸合時間不超過10ms。很多微處理器複位芯片可產生一個100ms或者更長的脈衝,如果沒有最小功耗的限製要求,這樣做沒有任何問題。
LED狀態指示
在用平台概念開發原型時,在一些特殊節點加上LED是很有效的——可以幫助軟件開發人員快速發現代碼是否激活了電路。這能減少用示波器探測這些點的需求。

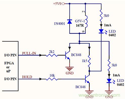
圖3:如果包含LED狀態指示,那就將它們放在限流/降壓器件的兩側
LED製造商經常不詳細說明他們的LED是否能在1mA或更低電流下正常工作,然而許多LED是可以的。較小尺寸的(如0402封裝)LED通常是理想的選擇。下麵推薦一些1mA係列的LED——但是沒有驗證過。

表1,小電流LED
這個元件能買到嗎?

圖4:能實現這種設計的商用IC將很受市場的歡迎
用一個稍加擴展的複位IC就能實現單芯片繼電器驅動解決方案,而且我認為它將成為非常成功的商用器件。畢竟,我們還要在很長一段時間內驅動繼電器工作。
免責聲明:本文為轉載文章,轉載此文目的在於傳遞更多信息,版權歸原作者所有。本文所用視頻、圖片、文字如涉及作品版權問題,請聯係小編進行處理。
推薦閱讀:
特別推薦
- 噪聲中提取真值!瑞盟科技推出MSA2240電流檢測芯片賦能多元高端測量場景
- 10MHz高頻運行!氮矽科技發布集成驅動GaN芯片,助力電源能效再攀新高
- 失真度僅0.002%!力芯微推出超低內阻、超低失真4PST模擬開關
- 一“芯”雙電!聖邦微電子發布雙輸出電源芯片,簡化AFE與音頻設計
- 一機適配萬端:金升陽推出1200W可編程電源,賦能高端裝備製造
技術文章更多>>
- 貿澤EIT係列新一期,探索AI如何重塑日常科技與用戶體驗
- 算力爆發遇上電源革新,大聯大世平集團攜手晶豐明源線上研討會解鎖應用落地
- 創新不止,創芯不已:第六屆ICDIA創芯展8月南京盛大啟幕!
- AI時代,為什麼存儲基礎設施的可靠性決定數據中心的經濟效益
- 築基AI4S:摩爾線程全功能GPU加速中國生命科學自主生態
技術白皮書下載更多>>
- 車規與基於V2X的車輛協同主動避撞技術展望
- 數字隔離助力新能源汽車安全隔離的新挑戰
- 汽車模塊拋負載的解決方案
- 車用連接器的安全創新應用
- Melexis Actuators Business Unit
- Position / Current Sensors - Triaxis Hall
熱門搜索





