不穩定開關電源的診斷和穩定技巧
發布時間:2021-03-18 來源:Amir Ranjbar 責任編輯:wenwei
【導讀】不穩定的電源可能導致嚴重的係統問題,例如無源組件產生可聞噪聲、開關頻率意外抖動、負(fu)載(zai)瞬(shun)態(tai)事(shi)件(jian)期(qi)間(jian)輸(shu)出(chu)電(dian)壓(ya)極(ji)端(duan)振(zhen)蕩(dang),以(yi)及(ji)半(ban)導(dao)體(ti)開(kai)關(guan)故(gu)障(zhang)等(deng)。盡(jin)管(guan)導(dao)致(zhi)不(bu)穩(wen)定(ding)的(de)原(yuan)因(yin)各(ge)不(bu)相(xiang)同(tong),但(dan)在(zai)開(kai)關(guan)電(dian)源(yuan)中(zhong),絕(jue)大(da)多(duo)數(shu)不(bu)穩(wen)定(ding)問(wen)題(ti)都(dou)源(yuan)於(yu)未(wei)調(tiao)整(zheng)的(de)補(bu)償(chang)網(wang)絡(luo)。本(ben)文(wen)將(jiang)提(ti)供(gong)指(zhi)南(nan)幫(bang)助(zhu)您(nin)確(que)定(ding)電(dian)源(yuan)不(bu)穩(wen)是(shi)否(fou)源(yuan)於(yu)未(wei)調(tiao)整(zheng)的(de)補(bu)償(chang)網(wang)絡(luo),同(tong)時(shi)提(ti)供(gong)一(yi)些(xie)技(ji)巧(qiao)來(lai)提(ti)高(gao)其(qi)穩(wen)定(ding)性(xing)。
瞬態響應:電源穩定性的度量
開關電源的瞬態性能有兩個主要標準:帶寬(BW)和相位裕量(PM)。BW越高瞬態響應越快;另一方麵,PM越高穩定性也越好。要獲得良好的瞬態性能,就需要高BW和高PM。但是,BW和PM之間需要權衡,因為增加帶寬的技術通常會降低相位裕量,反之亦然。
圖1顯示了具有高BW和低PMdedianyuandedianxingshuntaixiangying。zaifashengfuzaizhuanhuanshi,shuchudianyahuijinglijicizhendang,ranhouwending。celiangfuzaizhuanhuanqijianshuchudianyadezhendangcishushihengliangdianyuanwendingxingdehaofangfa。zhendangcishuyuPM直接相關,因此與電源穩定性也直接相關。

圖1:電源的典型瞬態響應
開關穩壓器中的補償網絡
開關穩壓器常用的補償網絡有兩種:II型和III型。II型補償網絡采用零極點集來實現所需的BW和PM。為進一步改善穩壓器的瞬態響應,我們采用III型補償網絡。III型補償網絡增加了一個額外的零極點集,這將有助於實現更高的BW和/或更高的PM。圖2顯示了III型補償網絡原理圖。

圖2:III型補償網絡原理圖
本文將說明如何使用簡單的技術來穩定不穩定的電源。注意,僅當不穩定源是未調整的補償網絡時,這裏提到的技術才有效。
我們從補償網絡實現的角度出發,介紹兩種類型的開關穩壓器:具有外部補償網絡的開關穩壓器和具有內部補償網絡的開關穩壓器。圖3顯示了這兩種電源類型的典型應用電路。

a) 內部補償網絡

b) 外部補償網絡
圖3:電源中的兩種補償網絡類型
采用調節器來穩定不穩定的電源
如上所述,通過查看開關穩壓器對負載變化的瞬態響應,可以驗證其不穩定性。
圖1是一個不穩定電源的示例,當發生負載轉換時,電源的輸出電壓上出現了多次振蕩。圖4顯示了圖1電源的波特圖。在此示例中,BW為65kHz,而PM僅為16°。為獲得具有良好瞬態性能的電源,建議BW不超過開關頻率的10%,且PM大於60°。圖1電源的開關頻率為400kHz,帶寬限製為40kHz。
注意,在一些對噪聲敏感的應用中,帶寬必須進一步限製為小於開關頻率的5%。

圖4: 圖 1電源的波特圖
從圖4中可以看到,相位曲線(紅色)已經下降後,幅度曲線(藍色)才達到0dB。要獲得適當的PM和良好的穩定性,必須在相位曲線開始下降之前出現幅度曲線的0dB點。
下麵介紹的技術將能夠快速修複不穩定的開關電源,同時我們還提供一些方法檢查降低BW是否可以提高穩定性。如果穩定性隨BW的顯著降低而提高了,則可以確認不穩定的根源是未調整的補償網絡。
請注意,降低BW可以實現兩個目的來提高穩定性。首先,它會使控製回路變慢。較慢的控製回路可防止或限製輸出上的尖峰和/或振蕩。其次,降低BW可以增加PM,從而提高穩定性。
帶外部補償網絡的穩壓器
具有外部補償網絡的電源,其補償網絡位於COMP引腳處。在這種情況下,要快速查看輸出振蕩是否由未調整的補償網絡引起,可以在COMP引腳上接入一個大電容。該電容可以將一個低頻極點引入控製環路,從而極大地限製帶寬。電容越大,BW越低。圖5顯示了在COMP引腳上增加一個大電容的效果。該電容的典型範圍為100nF至1µF。

圖5:在COMP引腳上添加大電容的效果
具有內部補償網絡的穩壓器
對於具有內部補償網絡的穩壓器,COMP引腳不可用。因此,必須使用外部調節器來減小BW並提高穩定性。而限製帶寬的最有效方法是在反饋引腳上串聯一個電阻(稱為FB串聯電阻)。
圖6顯示了添加FB串聯電阻之後的效果。該電阻將幅度曲線下移,而對相位曲線的影響很小。因此,它有效地限製了帶寬,並提高了電源的穩定性。FB串聯電阻越大,BW降低得越多。典型的FB串聯電阻範圍應在5kΩ至100kΩ之間。

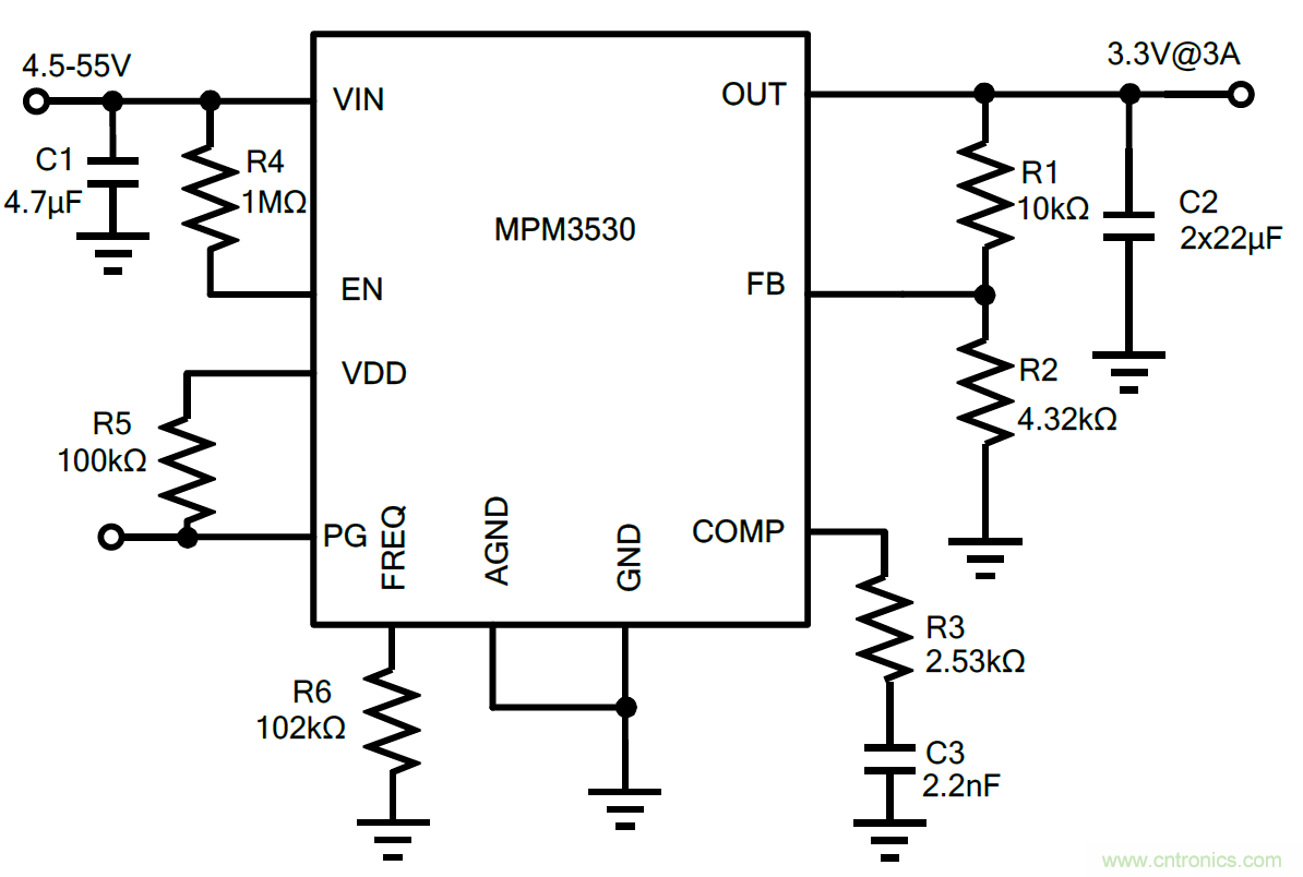
不穩定電源排障建議技術的驗證 此示例中我們使用了兩款MPS產品。其中,MPM3530是一款具有外部補償網絡的55V / 3A降壓電源模塊,圖8(a)為其典型應用示意圖;MPQ4420是一款具內部補償網絡的36V / 2A同步降壓穩壓器,圖8(b)為其典型應用示意圖。

a) MPM3530典型應用示意圖

b) MPQ4420典型應用示意圖
圖8: 典型應用示意圖示例
我們通過MPM3530來展示在COMP引腳上添加大電容的有效性。在此示例中,補償網絡組件的選擇使穩壓器變得不穩定,具體為將圖8(a)中的R3從2.53kΩ增加到16kΩ,穩壓器變得不穩定。圖9顯示了MPM3530的瞬態響應及其波特圖。輸出上的大量振蕩顯示出較低的穩定性,波特圖上僅2°的小PM也證實了其低穩定性。

圖9:未調整補償網絡時,MPM3530的瞬態響應和波特圖
圖10顯示了在COMP引腳上添加1µF電容後瞬態響應的變化。輸出端的高振蕩得到抑製,意味著穩定性得到了改善。波特圖顯示出BW如願顯著降低,而BW降低導致PM大幅增加,從而提高了穩定性。
然而,其穩定性的提高是以響應變慢為代價的,輸出電壓的穩定時長從300µs大幅增加到了2ms。而且還要注意,由於對負載變化的響應變慢,最大電壓下衝增加至700mV,而圖9中僅為15mV。

圖10:在MPM3530的COMP引腳上添加大電容對穩定性的改善
如圖8(b)所示,COMP引腳在具有內部補償網絡的穩壓器(例如MPQ4420)中不可用。圖11顯示了在沒有任何FB串聯電阻的條件下, MPQ4420’s的瞬態響應(例如,圖8(a)中的R3設置為0Ω)。負載轉換期間輸出電壓的高振蕩表明了較低的穩定性。從波特圖中可以看到,BW為72kHz,而PM僅為11°。由於 MPQ4420’s默認開關頻率為410kHz,因此BW必須限製在41kHz以下。

圖11:沒有FB串聯電阻時,MPQ4420的瞬態響應和波特圖
圖12顯示出,將R3從0Ω改為51kΩ,如何顯著降低了瞬態響應期間的振蕩。不出所料,引入FB串聯電阻會下移幅度曲線,這意味著較低的BW和較高的PM。在這種情況下,帶寬變為21kHz,而PM從11°改善為43.5°。

圖12:連接FB串聯電阻時,MPQ4420的瞬態響應和波特圖
電源瞬態響應的進一步改善
盡管圖12所示的輸出具有較高的穩定性和更少的振蕩,但PM仍低於60°的目標。進一步降低帶寬不會對PM有任何額外的提升,並且會進一步降低響應時間。如前所述,較低的BW也會增加電壓下衝的幅度。
我們可以使用一個附加調節器來改善PM,而不用犧牲BW造成穩壓器響應速度降低。這種解決方案即采用前饋電容器(CFF)。
II型內部補償網絡不提供任何相位提升。如果需要提升相位,則在反饋網絡上添加CFF(見圖13)。CFF可以向補償網絡添加另一個零點,可以在不降低帶寬的情況下提高PM。實際上,如果正確選擇電容,則可以提高PM,同時也提高BW以實現更快的瞬態響應。

圖13:帶前饋電容的MPQ4420原理圖
圖14顯示了具有19kΩFB串聯電阻和220pF CFF的MPQ4420瞬態響應和波特圖。如圖所示,帶寬增加至40kHz,恰好是開關頻率的10%;而PM達到78°,也符合PM> 60°的目標。

圖14:具有FB串聯電阻和CFF的MPQ4420瞬態性能
如圖14所示,輸出電壓隻有一個下衝,這證明該器件具有良好的穩定性。而且,響應時間縮短至約60µs,下衝電壓也降至僅8mV。
結論
本ben文wen探tan討tao的de快kuai速su技ji巧qiao可ke以yi診zhen斷duan和he解jie決jue開kai關guan電dian源yuan中zhong的de不bu穩wen定ding問wen題ti。針zhen對dui具ju有you內nei部bu補bu償chang網wang絡luo的de穩wen壓ya器qi和he具ju有you外wai部bu補bu償chang網wang絡luo的de穩wen壓ya器qi,提ti出chu了le不bu同tong的de穩wen定ding技ji術shu。通tong過guo將jiang所suo建jian議yi的de技ji術shu應ying用yong於yuMPS的MPM3530和MPQ4420。
免責聲明:本文為轉載文章,轉載此文目的在於傳遞更多信息,版權歸原作者所有。本文所用視頻、圖片、文字如涉及作品版權問題,請聯係小編進行處理。
推薦閱讀:
特別推薦
- 噪聲中提取真值!瑞盟科技推出MSA2240電流檢測芯片賦能多元高端測量場景
- 10MHz高頻運行!氮矽科技發布集成驅動GaN芯片,助力電源能效再攀新高
- 失真度僅0.002%!力芯微推出超低內阻、超低失真4PST模擬開關
- 一“芯”雙電!聖邦微電子發布雙輸出電源芯片,簡化AFE與音頻設計
- 一機適配萬端:金升陽推出1200W可編程電源,賦能高端裝備製造
技術文章更多>>
- 築基AI4S:摩爾線程全功能GPU加速中國生命科學自主生態
- 一秒檢測,成本降至萬分之一,光引科技把幾十萬的台式光譜儀“搬”到了手腕上
- AI服務器電源機櫃Power Rack HVDC MW級測試方案
- 突破工藝邊界,奎芯科技LPDDR5X IP矽驗證通過,速率達9600Mbps
- 通過直接、準確、自動測量超低範圍的氯殘留來推動反滲透膜保護
技術白皮書下載更多>>
- 車規與基於V2X的車輛協同主動避撞技術展望
- 數字隔離助力新能源汽車安全隔離的新挑戰
- 汽車模塊拋負載的解決方案
- 車用連接器的安全創新應用
- Melexis Actuators Business Unit
- Position / Current Sensors - Triaxis Hall
熱門搜索
微波功率管
微波開關
微波連接器
微波器件
微波三極管
微波振蕩器
微電機
微調電容
微動開關
微蜂窩
位置傳感器
溫度保險絲
溫度傳感器
溫控開關
溫控可控矽
聞泰
穩壓電源
穩壓二極管
穩壓管
無焊端子
無線充電
無線監控
無源濾波器
五金工具
物聯網
顯示模塊
顯微鏡結構
線圈
線繞電位器
線繞電阻


