簡化100V寬輸入電壓電源轉換
發布時間:2021-02-10 責任編輯:wenwei
【導讀】當需要執行降壓電源轉換時,開關穩壓器是一種高效設備。得益於新的應用,針對這些產品,寬輸入電壓(VIN)空間(TI認為其> 30V)的使用範圍越來越廣。
圖1所示為具有寬VIN的主要應用,以及它們的標稱總線工作電壓範圍和DC / DC轉換器將看到的瞬態範圍。在這些應用中,用於汽車和高槽電池應用(如電動自行車、GPS跟蹤器和無人機)的48V電池的問世使得對高達48V寬VIN的需求不斷增長。 > 48V空間要求DC/DC轉換器承受由負載突降、雷擊和電動機的反電勢等原因導致的高達100V的瞬態,同時仍調節12V和5V輸出

圖1:應用的工作電壓範圍
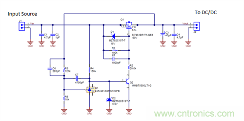
設計人員傳統上通過在前端設置鉗位電路來處理這些瞬變,使得轉換器觀察不到尖峰。圖2所suo示shi為wei汽qi車che係xi統tong示shi例li,其qi中zhong前qian端duan電dian路lu向xiang設she計ji添tian加jia了le十shi多duo個ge組zu件jian。所suo有you這zhe些xie組zu件jian相xiang加jia即ji為wei額e外wai成cheng本ben和he空kong間jian。此ci外wai,隨sui著zhe電dian壓ya升sheng高gao,諸zhu如ru二er極ji管guan和he電dian容rong器qi的de關guan鍵jian部bu件jian的de額e定ding值zhi也ye增zeng加jia,這zhe會hui導dao致zhi成cheng本ben呈cheng指zhi數shu增zeng加jia。
TI的寬VIN型直流/直流Fly-Buck™轉換器係列,可在高達100VDC的電壓下運行,避免了這些問題的發生。

圖2:汽車係統的鉗位電路
圖3所示為TI的寬VIN恒定導通時間(COT)降壓轉換器產品組合。這些轉換器不僅消除了鉗位電路,而且COT架構進一步簡化了設計,因為它不需要補償,可以保持高的降壓比,從而消除中間軌。非同步LM5007和LM5009在電子電表和電動工具中很流行,而低電流同步器件如LM5017、LM5018和LM5019在伺服驅動器空間中很受歡迎。
您可以配置TI的LM5017、LM5018和LM5019同步轉換器用於隔離偏置電源,使得這些部件成為放大器偏置、絕緣柵雙極晶體管(IGBT)偏置和通信偏置(如RS-485)的最佳選擇。優點是Fly-Buck™拓撲無需任何諸如光耦合器和變壓器輔助繞組的次級反饋電路。
為了滿足100V轉換器(帶電機驅動器和GPS跟蹤器)的更高電流需求,LM5161具有100V輸入電壓範圍和1A電流範圍。它也是TI首款具有AECQ-100認證的100V穩壓器,使其可用於48V汽車應用。

傳統上講,100V設備被開發用於電信應用中,但是現在也正用於汽車和多單元電池應用。雖然48Vqichehegaocaodianchikongjianrengzaichuxian,danrutongmeigejishuqushiyiyang,gonglvmidubiransuizheyingyongdechengshuerzengjia。yinci,youyuchicunxianzhi,zaiqianduanshangbingruqianweidianlujianggengjutiaozhanxing,erjuyouruLM5161較高電流能力的高電壓轉換器將發現更多使用情形。閱讀白皮書:“評估寬VIN、低EMI同步降壓電路用於成本驅動型、苛刻的應用”了解有關此主題的更多信息。
免責聲明:本文為轉載文章,轉載此文目的在於傳遞更多信息,版權歸原作者所有。本文所用視頻、圖片、文字如涉及作品版權問題,請聯係小編進行處理。
推薦閱讀:
特別推薦
- 噪聲中提取真值!瑞盟科技推出MSA2240電流檢測芯片賦能多元高端測量場景
- 10MHz高頻運行!氮矽科技發布集成驅動GaN芯片,助力電源能效再攀新高
- 失真度僅0.002%!力芯微推出超低內阻、超低失真4PST模擬開關
- 一“芯”雙電!聖邦微電子發布雙輸出電源芯片,簡化AFE與音頻設計
- 一機適配萬端:金升陽推出1200W可編程電源,賦能高端裝備製造
技術文章更多>>
- 築基AI4S:摩爾線程全功能GPU加速中國生命科學自主生態
- 一秒檢測,成本降至萬分之一,光引科技把幾十萬的台式光譜儀“搬”到了手腕上
- AI服務器電源機櫃Power Rack HVDC MW級測試方案
- 突破工藝邊界,奎芯科技LPDDR5X IP矽驗證通過,速率達9600Mbps
- 通過直接、準確、自動測量超低範圍的氯殘留來推動反滲透膜保護
技術白皮書下載更多>>
- 車規與基於V2X的車輛協同主動避撞技術展望
- 數字隔離助力新能源汽車安全隔離的新挑戰
- 汽車模塊拋負載的解決方案
- 車用連接器的安全創新應用
- Melexis Actuators Business Unit
- Position / Current Sensors - Triaxis Hall
熱門搜索
微波功率管
微波開關
微波連接器
微波器件
微波三極管
微波振蕩器
微電機
微調電容
微動開關
微蜂窩
位置傳感器
溫度保險絲
溫度傳感器
溫控開關
溫控可控矽
聞泰
穩壓電源
穩壓二極管
穩壓管
無焊端子
無線充電
無線監控
無源濾波器
五金工具
物聯網
顯示模塊
顯微鏡結構
線圈
線繞電位器
線繞電阻


