一個簡單6通道電源軌排序解決方案
發布時間:2021-01-02 責任編輯:wenwei
【導讀】多(duo)通(tong)道(dao)加(jia)電(dian)和(he)斷(duan)電(dian)排(pai)序(xu)已(yi)經(jing)成(cheng)為(wei)很(hen)多(duo)電(dian)源(yuan)係(xi)統(tong)的(de)必(bi)備(bei)功(gong)能(neng)。隨(sui)著(zhe)這(zhe)些(xie)係(xi)統(tong)的(de)複(fu)雜(za)度(du)不(bu)斷(duan)增(zeng)加(jia),工(gong)程(cheng)師(shi)必(bi)須(xu)針(zhen)對(dui)更(geng)加(jia)嚴(yan)密(mi)緊(jin)湊(cou)的(de)計(ji)時(shi)技(ji)術(shu)規(gui)格(ge)進(jin)行(xing)設(she)計(ji),並(bing)且(qie)在(zai)反(fan)向(xiang)序(xu)列(lie)出(chu)現(xian)時(shi)具(ju)有(you)斷(duan)電(dian)功(gong)能(neng),並(bing)且(qie)能(neng)夠(gou)處(chu)理(li)大(da)量(liang)的(de)電(dian)源(yuan)軌(gui)。
LM3880/LM3881簡單電源排序器提供一個簡單且精準的方法,來控製這3個獨立電源軌的加電和斷電—然而,根據目前電源係統所具有的複雜度來看,3通道排序也許還是不夠用。所以,對於那些需要對更多電源軌進行排序的係統,你可以將兩個LM3880/LM3881器件級聯在一起,以實現6通道電源排序。在這篇博文中,我將討論一下如何將這些器件級聯在一起,實現所需應用。
針對3通道排序的單個LM3880
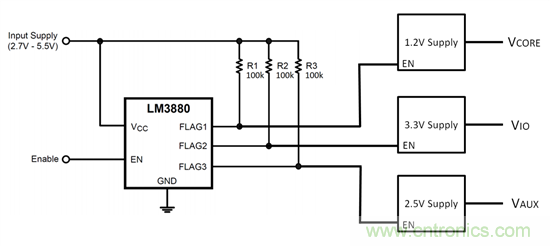
LM3880通常用於3個(ge)電(dian)源(yuan)的(de)加(jia)電(dian)和(he)斷(duan)電(dian)排(pai)序(xu),並(bing)且(qie)在(zai)寬(kuan)溫(wen)度(du)範(fan)圍(wei)內(nei),借(jie)助(zhu)精(jing)密(mi)時(shi)序(xu)功(gong)能(neng)來(lai)提(ti)供(gong)一(yi)個(ge)非(fei)常(chang)簡(jian)單(dan)的(de)解(jie)決(jue)方(fang)案(an)。這(zhe)一(yi)點(dian)在(zai)斷(duan)電(dian)過(guo)程(cheng)中(zhong)需(xu)要(yao)反(fan)向(xiang)序(xu)列(lie)時(shi)特(te)別(bie)重(zhong)要(yao);這種情況會出現在很多微處理器和現場可編程門陣列 (FPGA) 中。圖1顯示了一個LM3880使用示例;在加電和斷電期間,需要以正確加電序列,按照順序對一個FPGA的VCORE, VIO 和 VAUX 加電。

圖1:使用LM3880時的3通道電源排序
圖2顯示的是加電和斷電期間的時序圖。在這個示例中,3個FPGA電源將被啟用,從VCORE 開始,每隔30ms的時間;斷電時,順序相反,從VAUX開始。而工程師們常常忽略的是,為了防止雜散電流路徑的出現,比如說流經一個FPGA的內部P-N結,反向斷電順序與加電順序同樣重要。因此,正確排序將增加終端產品的使用壽命,並且提升產品可靠性。

圖2: 3通道時序圖
針對6通道排序的2個LM3880
對於需要的電源軌多於3個應用該怎麼辦呢?有沒有一個簡單的方法對這些係統進行排序呢?謝天謝地,還真有!你可以將2個LM3880集成電路 (IC) 級聯在一起,以實現6通道加電和斷電排序,除此之外,隻需要一個外部AND門和OR門。圖3顯示的是這一應用的經簡化示例,其中的上拉電阻器被省略掉了。

圖3:使用2個LM3880時的6通道電源排序
這個級聯係統配置是如何工作的?
加電時,OR門確保1號LM3880被EN上升邊緣觸發,而且電源軌A、B和C開始按順序加電。AND門確保2號LM3880在它收到一個EN信號,並且電源軌C被觸發之前不會被觸發。
斷電時,AND門確保2號LM3880可以偵測到EN下降邊緣,並且電源軌F、E和D按順序斷電。OR門確保第一排序器在D已經下降前不會偵測到EN下降邊緣。
針對級聯係統配置的主要設計注意事項
在選定AND門和OR門時,以下是一些主要注意事項:
● AND門和OR門輸出的擺幅範圍應該足夠大,這樣的話,LM3880的EN閥值可以在上升和下降邊緣上觸發。
● 對於兩個LM3880 IC,以及AND門和OR門來說,最好使用同樣電源。
● LM3880 IC的標誌輸出必須能夠觸發上升和下降邊緣上的AND門和OR門輸入。這意味著,在選定AND門和OR門時,你必須考慮他們的輸入閥值,以及它們所具有的任何遲滯,並且確保LM3880標誌輸出的邏輯電平能夠觸發邏輯門的輸入閥值。
正是由於我在上文中提到的原因,LM3880簡單電源排序器提供易於使用且準確的解決方案,實現多達6個電源軌的排序。考慮到當前非常嚴密緊湊的時序要求,以及對於反向斷電排序的需要,不會有比這個解決方案更簡單的解決方案了。
免責聲明:本文為轉載文章,轉載此文目的在於傳遞更多信息,版權歸原作者所有。本文所用視頻、圖片、文字如涉及作品版權問題,請聯係小編進行處理。
推薦閱讀:
特別推薦
- 噪聲中提取真值!瑞盟科技推出MSA2240電流檢測芯片賦能多元高端測量場景
- 10MHz高頻運行!氮矽科技發布集成驅動GaN芯片,助力電源能效再攀新高
- 失真度僅0.002%!力芯微推出超低內阻、超低失真4PST模擬開關
- 一“芯”雙電!聖邦微電子發布雙輸出電源芯片,簡化AFE與音頻設計
- 一機適配萬端:金升陽推出1200W可編程電源,賦能高端裝備製造
技術文章更多>>
- 築基AI4S:摩爾線程全功能GPU加速中國生命科學自主生態
- 一秒檢測,成本降至萬分之一,光引科技把幾十萬的台式光譜儀“搬”到了手腕上
- AI服務器電源機櫃Power Rack HVDC MW級測試方案
- 突破工藝邊界,奎芯科技LPDDR5X IP矽驗證通過,速率達9600Mbps
- 通過直接、準確、自動測量超低範圍的氯殘留來推動反滲透膜保護
技術白皮書下載更多>>
- 車規與基於V2X的車輛協同主動避撞技術展望
- 數字隔離助力新能源汽車安全隔離的新挑戰
- 汽車模塊拋負載的解決方案
- 車用連接器的安全創新應用
- Melexis Actuators Business Unit
- Position / Current Sensors - Triaxis Hall
熱門搜索




