iCoupler技術揭秘——隔離式RS-485
發布時間:2020-08-21 來源:應用工程師Hein Marais 責任編輯:wenwei
【導讀】RS-485差分通信網絡經常用於惡劣環境下的工業和儀器應用中。這些網絡能夠在4000英尺的範圍內進行通信。在惡劣環境下進行長距離通信時,可能出現以下問題:
• 由於不同節點的地電位不同而引起接地環路電流
• 電機、電感轉換負載和其他高噪聲電氣設備造成感應接地噪聲
• 有害電湧
ruguowufabaozhengxitongzhongbutongjiediandedidianweibuhuichaochushoufaqidegongmofanwei,zedianliugelibushiweiyizhonglixiangdejiejuefangan。dianliugelibuzuzhixinxiliu,danzuzhidianliuliudong。
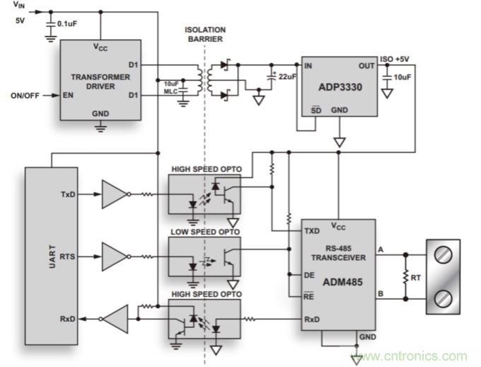
傳統RS-485網絡使用光耦合器進行信號隔離,使用DC-DC轉換器進行電源隔離(見圖1)。

圖1.傳統隔離式RS-485節點
通過使用ADI iCoupler®數字隔離芯片級變壓器技術和isoPower® DC-DC轉換器技術,光耦合器中采用的LED和二極管可實現多項改進。
• 高性能:數據速率和時序精度提高2到4倍
• 高集成度:晶圓級製造使得尺寸更小、成本更低
○ 通過在同一封裝中結合Tx和Rx通道實現雙向通信
○ 集成隔離式DC-DC轉換器
• 功耗:降低7至10倍
• 易於使用:標準CMOS接口無電流傳輸比困擾
• 可靠性:CMOS電平可靠性可消除LED的長期信號衰減
ADM2682E信號和電源隔離RS-485收發器集成ADI公司的iCoupler®技術,將一個3通道隔離器、一個三態差分線路驅動器,一個差分輸入接收器和ADI公司的isoPower DC-DC轉換器集成於單封裝中。它們采用5V或者3.3V單電源供電,實現完全集成的信號和電源隔離RS-485解決方案(見圖2)。

圖2.ADM2682E信號和電源隔離RS-485收發器
推薦閱讀:
特別推薦
- 噪聲中提取真值!瑞盟科技推出MSA2240電流檢測芯片賦能多元高端測量場景
- 10MHz高頻運行!氮矽科技發布集成驅動GaN芯片,助力電源能效再攀新高
- 失真度僅0.002%!力芯微推出超低內阻、超低失真4PST模擬開關
- 一“芯”雙電!聖邦微電子發布雙輸出電源芯片,簡化AFE與音頻設計
- 一機適配萬端:金升陽推出1200W可編程電源,賦能高端裝備製造
技術文章更多>>
- 築基AI4S:摩爾線程全功能GPU加速中國生命科學自主生態
- 一秒檢測,成本降至萬分之一,光引科技把幾十萬的台式光譜儀“搬”到了手腕上
- AI服務器電源機櫃Power Rack HVDC MW級測試方案
- 突破工藝邊界,奎芯科技LPDDR5X IP矽驗證通過,速率達9600Mbps
- 通過直接、準確、自動測量超低範圍的氯殘留來推動反滲透膜保護
技術白皮書下載更多>>
- 車規與基於V2X的車輛協同主動避撞技術展望
- 數字隔離助力新能源汽車安全隔離的新挑戰
- 汽車模塊拋負載的解決方案
- 車用連接器的安全創新應用
- Melexis Actuators Business Unit
- Position / Current Sensors - Triaxis Hall
熱門搜索
微波功率管
微波開關
微波連接器
微波器件
微波三極管
微波振蕩器
微電機
微調電容
微動開關
微蜂窩
位置傳感器
溫度保險絲
溫度傳感器
溫控開關
溫控可控矽
聞泰
穩壓電源
穩壓二極管
穩壓管
無焊端子
無線充電
無線監控
無源濾波器
五金工具
物聯網
顯示模塊
顯微鏡結構
線圈
線繞電位器
線繞電阻




