開關轉換器動態分析采用快速分析技術(3)
發布時間:2020-05-11 來源:Christophe Basso 責任編輯:wenwei
【導讀】對於二階係數,我們將設置電容C2處於其高頻狀態(以短路代替它),同時我們將確定驅動電感L1的阻抗。圖17說明了這種方法。因為輸出因C2短路,節點a和c都處於相同的0V電勢。電路簡化為右側示意圖。
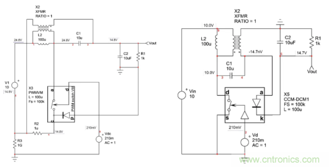
06 二階係數
對於二階係數,我們將設置電容C2處於其高頻狀態(以短路代替它),同時我們將確定驅動電感L1的阻抗。
圖17說明了這種方法。因為輸出因C2短路,節點a和c都處於相同的0V電勢。電路簡化為右側示意圖。

圖17:二階係數設置儲能元件之一處於其高頻狀態(C2),同時您可確定電感兩端的電阻。
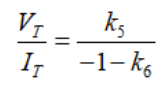
我們可寫出描述VT電壓的第一個方程。觀察到a) IT和IC是相同的,b) VT = –V(c),我們有
(34)因式分解VT/IT,L1兩端的阻抗為
二階時間常數定義為
(36)如果我們認為Vout = MVin,b2係數表示為
(37)合並我們確定的時間常數,得出分母D(s)
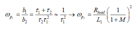
(38)如果我們考慮一個低Q值的近似值,這二階分母可以近似由兩級聯極點定義為
(39)
(40)和合並為
(41)07 零點的確定
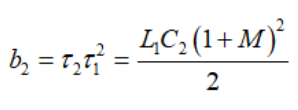
如上文所述,當激勵源調至零角頻率sz,,變形電路的響應為無信號輸出(見圖1)。該運用現將包括將激勵源複原和確定無信號輸出的變形電路的條件。圖18所示為我們需要研究的更新電路。無信號輸出的有趣之處在於其傳播至其它節點。
例如,如果Vout = 0V,然後由於變壓器高邊連接,節點a也處於0 V,所有涉及該節點的表達式可以簡化為如圖所示。如果輸出無信號,則電流I1也為零,這意味著Ic=I3。

圖18:在s=sz的特定條件下,觀察變形的電路,無信號響應。
節點c的電壓定義為
(42)因此,電流Ic等於節點c的電壓除以L1的阻抗。
(43)而電流等於
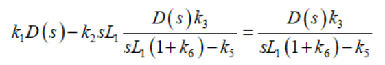
現將(43)代入(44),然後視Ic=I3:
(45)求解s,將係數k的值換為它們在圖13中的值,重新整理,您會發現
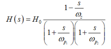
(46)這是個正的根源,因此為右半平麵零點。通過收集所有的部分,發現極點和零點實際上是一個DCM buck-boost轉換器的極點和零點而得出完整的傳遞函數:
(47)及
(48)
(49)
(50)和
(51)最後的檢查,我們可比較Mathcad®和圖11大信號模型的SPICE仿真的動態響應。如圖19所示,曲線完美重合。

圖19:Mathcad®和SPICE提供完全相同的響應(曲線完美疊加)。
另一個驗證是由采用不同的平均模型(架構如[11])仿真相同的SEPIC結構構建。這也是一個自動切換的CCM-DCM模型,但走線方式稍有不同。圖20所示為兩種平均模型采用一個類似的SEPIC架構。

圖20:CoPEC平均模型包括單獨的開關和二極管連接。
圖21證實了兩個交流響應在相位和幅值上完全相同。

圖21:DCM PWM開關和CoPEC DCM模型提供相同的動態響應。
08 總結
kuaisufenxijishuweituidaoxianxingdianluchuandihanshutigongleyizhongkuaisuergaoxiaodefangfa。zaiwuyuandianluzhong,guanchashikenengde,erqieshijingchangde,wuxuxieyixingdaishujiunengdedaochuandihanshu。suizhedianlubiandefuzahebaokuojiliyuan,ninbudebucaiyongjingdiandeKCL和KVL分析。但當您確定分子和分母中個別的多項式因子時,很容易跟蹤錯誤和隻關注錯誤項,如果有的話。在複雜的電路中,小草圖和SPICE的幫助是極有用的。
最zui後hou,最zui終zhong結jie果guo以yi一yi種zhong有you意yi義yi的de格ge式shi表biao示shi,並bing可ke直zhi接jie識shi別bie出chu極ji點dian和he零ling點dian位wei於yu何he處chu。這zhe是shi非fei常chang重zhong要yao的de,因yin為wei您nin必bi須xu知zhi道dao問wen題ti隱yin藏zang在zai傳chuan遞di函han數shu的de何he處chu。作zuo為wei一yi個ge設she計ji人ren員yuan,您nin必bi須xu平ping衡heng它ta們men,這zhe樣yang自zi然ran的de產chan生sheng傳chuan播bo或huo組zu件jian的de變bian化hua不bu會hui危wei及ji您nin的de係xi統tong在zai運yun行xing中zhong的de穩wen定ding性xing。
參考文獻
1. R. D. Middlebrook, Methods of Design-Oriented Analysis: Low-Entropy Expressions, Frontiers in Education Conference, Twenty-First Annual conference, Santa-Barbara, 1992.
2. R. D. Middlebrook, Null Double Injection and the Extra Element Theorem, IEEE Transactions on Education, Vol. 32, NO. 3, August 1989.
3. V. Vorpérian, Fast Analytical Techniques for Electrical and Electronic Circuits, Cambridge University Press, 2002.
4. C. Basso, Linear Circuit Transfer Functions – An Introduction to Fast Analytical Techniques, Wiley, 2016.
5. V. Vorpérian, Simplified Analysis of PWM Converters Using the Model of the PWM Switch, Parts I and II, Transactions on Aerospace and Electronics Systems, vol. 26, no. 3, May 1990.
6. D. Feucht, Design-Oriented Circuit Dynamics, http://www.edn.com/electronics-blogs/outside-the-box-/4404226/Design-oriented-circuit-dynamics
7. D. Peter, We Can do Better: A Proven, Intuitive, Efficient and Practical Design-Oriented Circuit Analysis Paradigm is Available, so why aren''t we using it to teach our Students?,
http://www.icee.usm.edu/ICEE/conferences/asee2007/papers/1362_WE_CAN_DO_BETTER__A_PROVEN__INTUITIVE__E.pdf
8. C. Basso, Fast Analytical Techniques at Work with Small-Signal Modeling, APEC Professional Seminar, Long Beach (CA), 2016, http://cbasso.pagesperso-orange.fr/Spice.htm
9. J. Betten, Benefits of a coupled-inductor SEPIC, slyt411, application note, Texas-Instruments.
10. C. Basso, Switch-Mode Power Supplies: SPICE Simulation and Practical Designs, McGraw-Hill, 2nd edition, 2014.
11. D. Maksimovic, R. Erickson, Advances in Averaged Switch Modeling and Simulation, Power Electronic Specialist Conference Professional Seminar, Charleston, 1999
推薦閱讀:
特別推薦
- 噪聲中提取真值!瑞盟科技推出MSA2240電流檢測芯片賦能多元高端測量場景
- 10MHz高頻運行!氮矽科技發布集成驅動GaN芯片,助力電源能效再攀新高
- 失真度僅0.002%!力芯微推出超低內阻、超低失真4PST模擬開關
- 一“芯”雙電!聖邦微電子發布雙輸出電源芯片,簡化AFE與音頻設計
- 一機適配萬端:金升陽推出1200W可編程電源,賦能高端裝備製造
技術文章更多>>
- 築基AI4S:摩爾線程全功能GPU加速中國生命科學自主生態
- 一秒檢測,成本降至萬分之一,光引科技把幾十萬的台式光譜儀“搬”到了手腕上
- AI服務器電源機櫃Power Rack HVDC MW級測試方案
- 突破工藝邊界,奎芯科技LPDDR5X IP矽驗證通過,速率達9600Mbps
- 通過直接、準確、自動測量超低範圍的氯殘留來推動反滲透膜保護
技術白皮書下載更多>>
- 車規與基於V2X的車輛協同主動避撞技術展望
- 數字隔離助力新能源汽車安全隔離的新挑戰
- 汽車模塊拋負載的解決方案
- 車用連接器的安全創新應用
- Melexis Actuators Business Unit
- Position / Current Sensors - Triaxis Hall
熱門搜索





