更持久耐用的電動摩托車16S-17S鋰離子電池組
發布時間:2020-04-30 責任編輯:wenwei
【導讀】隨(sui)著(zhe)快(kuai)遞(di)服(fu)務(wu)需(xu)求(qiu)的(de)快(kuai)速(su)增(zeng)長(chang),電(dian)動(dong)摩(mo)托(tuo)車(che)因(yin)其(qi)電(dian)池(chi)容(rong)量(liang)大(da)於(yu)電(dian)動(dong)自(zi)行(xing)車(che)和(he)電(dian)動(dong)踏(ta)板(ban)車(che)的(de)優(you)勢(shi)而(er)變(bian)得(de)越(yue)來(lai)越(yue)受(shou)歡(huan)迎(ying)。容(rong)量(liang)越(yue)大(da),行(xing)駛(shi)時(shi)間(jian)就(jiu)越(yue)長(chang),這(zhe)有(you)助(zhu)於(yu)節(jie)省(sheng)時(shi)間(jian),並(bing)實(shi)現(xian)更(geng)長(chang)距(ju)離(li)的(de)遞(di)送(song)。
電動摩托車電池組有多個電壓平台,其中最普遍的是60V,它在一個電池組中需要16S或者17S鋰離子電池。
實現更長的運行時間需要解決三個設計難題:
● 高精度電池電壓采樣以提高電池容量計算精度。
● 電池電壓平衡。
● 低係統電流損耗,特別是在待機模式下。
低電流損耗16S-17S電池組參考設計可以幫助解決以上提到的設計難題。它使用BQ76940電池監控器用於電池組低15串電池電壓采樣監控,使用一個雙通道通用運算放大器LM2904B監控高兩串電池電壓。通過外部金屬氧化物半導體場效應晶體管(MOSFET)實現更大的電池均衡電流。電池組參考設計的框圖如圖1所示。

圖1:16S-17S電池組框圖
高精度電池電壓采樣
BQ76940直接監控低15串電池,因此低15串電池電壓精度直接由BQ76940決定。在25°C時從3.2 V到4.6 V的典型電壓采樣精度為±15 mV。必要時,可以通過額外校準進一步提高其電壓采樣精度。圖2所示的分立電路決定了兩個上部電池的精度。

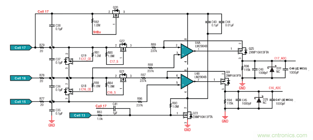
圖2:兩個上部電池的分立電路圖
以17串電池為例。當Q25在線性模式下工作時,LM2904B的一個通道與P溝道MOSFET Q25、R89和R96一起作為負反饋電路工作。放大器的負相輸入電壓等於正相輸入電壓,即16串電池的電壓。因此第17串單節電池電壓加在R89兩端產生的電流流過Q25和R96並返回參考地,第16串單節電池采樣與此類似。
通過使用模數轉換器(ADC)測量ADC_16和ADC_17電壓,可以監控第16串和第17串單節電池電壓。考慮到R89、R96、R87、R94和ADC參考的容差,需要兩點校準以獲得更高的精度。圖3顯示了兩點校準的過程。

圖3:兩點校準過程
我在實驗室測試了校準後的第16串和第17串電池電壓精度;結果如圖4所示。精度達到±2mV。

圖4:16串和17串電池電壓精度(25°C時)
電池均衡
由於第16串和第17串電池由分立電路監控,而下部15個電池由BQ76940監控,因此必須考慮對電池均衡的影響。
圖5顯示了主要的電流路徑。紅色表示通用運算放大器的電源路徑,綠色表示第17串電池的電壓采樣路徑,灰色表示第16串電池的感測路徑。通用運算放大器的供電電流由整個電池組提供並流回參考地,因此是對整個電池組放電,並不會導致不均衡。第17串電池的電壓采樣路徑也是從整個電池組流回參考地,因此也不會導致不均衡。但是第16串電池的電壓采樣路徑從低16串電池流回參考地,這將導致第17串和低16串電池之間出現電壓不均衡。這種不均衡隻有在檢測第16串電池電壓時才會出現。
若要減少不均衡的影響,可以在不檢測第16串電池的時候關閉Q21,並在計算不均衡影響時考慮Q21控製電路電流。
根據此處的分析,並假設電壓采樣周期為250ms,則此參考設計的不平衡電流應小於0.1 µA。

圖5:分立電路電流路徑圖
低係統待機消耗
在先前撰寫的文章“踏板動力解決方案:為電動自行車和電動摩托車提供耐久性更好的13S、48V鋰離子電池組”,我解釋了如何用LM5164和(he)係(xi)統(tong)級(ji)設(she)計(ji)來(lai)降(jiang)低(di)待(dai)機(ji)模(mo)式(shi)下(xia)的(de)係(xi)統(tong)級(ji)電(dian)流(liu)消(xiao)耗(hao)。現(xian)在(zai),我(wo)想(xiang)簡(jian)單(dan)地(di)討(tao)論(lun)一(yi)下(xia)如(ru)何(he)降(jiang)低(di)待(dai)機(ji)模(mo)式(shi)下(xia)分(fen)立(li)電(dian)路(lu)的(de)電(dian)流(liu)消(xiao)耗(hao)。待(dai)機(ji)模(mo)式(shi)下(xia)既(ji)不(bu)充(chong)電(dian)也(ye)不(bu)放(fang)電(dian)。電(dian)池(chi)電(dian)壓(ya)感(gan)應(ying)起(qi)到(dao)保(bao)護(hu)作(zuo)用(yong),通(tong)常(chang)可(ke)以(yi)通(tong)過(guo)增(zeng)加(jia)空(kong)閑(xian)時(shi)間(jian)來(lai)降(jiang)低(di)頻(pin)率(lv)。為(wei)了(le)減(jian)少(shao)待(dai)機(ji)模(mo)式(shi)下(xia)的(de)功(gong)耗(hao),您(nin)可(ke)以(yi)在(zai)不(bu)需(xu)要(yao)感(gan)測(ce)電(dian)壓(ya)的(de)情(qing)況(kuang)下(xia)關(guan)閉(bi)電(dian)路(lu)。
圖2中的解決方案使用P通道MOSFET Q20將電源切換到LM2904B,並由微控製器控製。為了進一步降低電流,我增加了Q22和Q21,用來切斷電池電壓傳感線路,從而節省更多的能量。假設電壓感應周期為250 ms,空閑時間為250 ms,則待機時的平均電流消耗將相當低。圖2所示的解決方案中的典型電流小於1 µA。
結論
總的來說,該參考設計提供了一個具有成本競爭力的電池組解決方案,覆蓋高達17S的電池,是電動摩托車的理想選擇。該設計通過以下方式實現更長的運行時間:
● 提高電池電壓采樣精度。
● 減少待機模式下的電流消耗。
● 消除不均衡影響。
這種設計也適用於需要16S/48-V磷酸鋰離子電池組的電信備用電池組。
推薦閱讀:
特別推薦
- 噪聲中提取真值!瑞盟科技推出MSA2240電流檢測芯片賦能多元高端測量場景
- 10MHz高頻運行!氮矽科技發布集成驅動GaN芯片,助力電源能效再攀新高
- 失真度僅0.002%!力芯微推出超低內阻、超低失真4PST模擬開關
- 一“芯”雙電!聖邦微電子發布雙輸出電源芯片,簡化AFE與音頻設計
- 一機適配萬端:金升陽推出1200W可編程電源,賦能高端裝備製造
技術文章更多>>
- 築基AI4S:摩爾線程全功能GPU加速中國生命科學自主生態
- 一秒檢測,成本降至萬分之一,光引科技把幾十萬的台式光譜儀“搬”到了手腕上
- AI服務器電源機櫃Power Rack HVDC MW級測試方案
- 突破工藝邊界,奎芯科技LPDDR5X IP矽驗證通過,速率達9600Mbps
- 通過直接、準確、自動測量超低範圍的氯殘留來推動反滲透膜保護
技術白皮書下載更多>>
- 車規與基於V2X的車輛協同主動避撞技術展望
- 數字隔離助力新能源汽車安全隔離的新挑戰
- 汽車模塊拋負載的解決方案
- 車用連接器的安全創新應用
- Melexis Actuators Business Unit
- Position / Current Sensors - Triaxis Hall
熱門搜索
微波功率管
微波開關
微波連接器
微波器件
微波三極管
微波振蕩器
微電機
微調電容
微動開關
微蜂窩
位置傳感器
溫度保險絲
溫度傳感器
溫控開關
溫控可控矽
聞泰
穩壓電源
穩壓二極管
穩壓管
無焊端子
無線充電
無線監控
無源濾波器
五金工具
物聯網
顯示模塊
顯微鏡結構
線圈
線繞電位器
線繞電阻




