高性能數據采集係統增強數字X射線和MRI的圖像
發布時間:2020-04-20 來源:Maithil Pachchigar 責任編輯:wenwei
【導讀】數字X射線 (DXR)、磁共振成像和其他醫療設備要求數據采集係統具備小型、高性能、低功耗等特性,以滿足競爭市場上醫生、病人和製造商的需求。本文展示一款高精度、低功耗信號鏈,可解決多通道應用(如數字X射線,需多路複用多通道的大信號和小信號測量)以及過采樣應用(如MRI,要求低噪聲、高動態範圍和寬帶寬)帶來的挑戰。高吞吐速率、低噪聲、高線性度、低功耗以及小尺寸使18位、5 MSPS PulSAR® 差分ADCAD7960成為這些高性能成像應用以及其他精密數據采集係統的理想選擇。
數字X射線
人類於1895年通過膠片或閃爍屏檢測的方式,首次發現了X射線。從此,人們便將這項技術用於各種醫療診斷場合,包括腫瘤科、牙科以及獸醫學,以及眾多工業成像應用。數字X射線能以固態傳感器代替膠片檢測器,包括平板探測器和線性掃描探測器。平板探測器使用兩種技術:直接轉換與間接轉換。在直接轉換中,硒光電池組成容性元件,直接將高頻X射線光子轉換為電流信號。而在間接轉換中,碘化銫閃爍計數器首先將X射she線xian光guang子zi轉zhuan換huan為wei可ke見jian光guang,然ran後hou矽gui光guang電dian二er極ji管guan陣zhen列lie將jiang可ke見jian光guang轉zhuan換huan為wei電dian流liu信xin號hao。每mei個ge光guang電dian二er極ji管guan代dai表biao一yi個ge像xiang素su。低di噪zao聲sheng模mo擬ni前qian端duan將jiang來lai自zi每mei個ge像xiang素su的de小xiao電dian流liu轉zhuan換huan為wei大da電dian壓ya,然ran後hou再zai將jiang電dian壓ya轉zhuan換huan為wei圖tu像xiang處chu理li器qi能neng夠gou處chu理li的de數shu據ju。如ru圖tu1所示的典型DXR係統能以高采樣速率,將很多通道多路複用至單ADC,而不會犧牲精度。

圖1. 數字X射線信號鏈
今天,數字X射線探測器製造商通常采用間接轉換。一百萬像素以上的非晶矽平板探測器或光電二極管陣列捕獲光子能量,將輸出多路複用至12個或24個ADC。這項技術具有高效的X射線光子吸收和高性噪比,以一半的X射線照射量實時獲得動態高分辨率圖像。每像素的采樣速率較低,數值從針對骨頭和牙齒的幾Hz,到獲取嬰兒心髒(人體內速度最快的器官)圖像所需的最高120 Hz。
測量數字放射檢查探測器的圖像質量即可知其性能優劣,因此對X射線束進行精確采集和精細處理便顯得尤為重要。數字放射檢查具有更大的動態範圍、高采集速度和幀速率,並采用特定的圖像處理技術以保持一致性,從而增強圖像質量。
醫療成像係統必須提供質量更佳的圖像,以實現精確診斷和更短的掃描時間,降低病人所受X射線的照射量。高端放射檢查係統(動態采集)一般用於外科中心和手術室中,而基本係統用於急診室、xiaoxingyiyuanhuoyishengbangongshizhong。gongyechengxiangxitongbixunaiyong,yinweitamendeshiyongshoumingfeichangchang,bingqiekenengweiyugaoshexianzhaosheliangdeeliehuanjingzhong。anbaohuoxinglijianzhayingyongkecaiyongjiaodideX射線照射量,因為X射線源會在長時間內持續存在。
MRI梯度控製
如圖2所示的MRI係統最適合大腦成像應用,或用於骨科、血管造影和血管研究等,因為該係統可掃描提供軟組織的高對比度圖像,無需將其暴露在電離輻射下。MRI工作頻段為1 MHz至100 MHz RF,而計算機斷層掃描 (CT) 和DXR工作在1016 Hz至1018 Hz頻率範圍內,並且需要讓病人暴露在電路輻射下,會損害活組織。
MRI控製係統具有很小的容差,因此需要高性能元件。在MRI係統中,使用大線圈創建1.5 T至3 T主磁場。高電壓(最高1000 V)施加於線圈,形成高達1000 A的所需電流。MRIxitongshiyongtidukongzhi,bingtongguogaibiantedingxianquanneidedianliu,xianxinggaibianzhucichang。duizhexietiduxianquanjinxingkuaisuqiejingquedetiaozhi,gaibianzhucichang,shiqiduizhuntineijixiaodeweizhi。tidukongzhishiyongRF能量,激發人體組織中某個較薄的橫截麵,以此產生x、y和z軸圖像。MRI要求快速響應時間,並且要求其梯度精確控製到1 mA內 (1 ppm)。MRI係統製造商可采用模擬或數字域控製梯度。MRI係統的設計具有極長的開發時間、極高的物料成本等特點,並且與整體硬件和軟件複雜性相關的風險極大。

圖2. MRI係統
高性能數據采集信號鏈
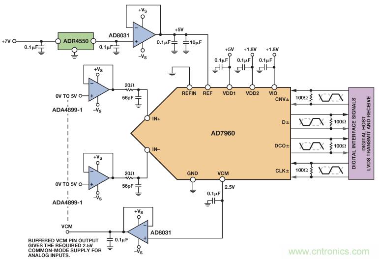
圖3顯示高精度、低噪聲、18位數據采集信號鏈,提供±0.8 LSB積分非線性 (INL)、±0.5 LSB差分非線性 (DNL) 以及99 dB信噪比 (SNR)。圖4顯示其采用5 V基準電壓源時的典型FFT和線性度性能。該信號鏈的總功耗約為345 mW,與競爭型解決方案相比約低50%。

圖3. 采用AD7960、ADA4899、AD8031和ADR4550的精密快速建立信號鏈

圖4. AD7960典型FFT和線性度性能
這類高速、多通道數據采集係統可用於CT、DXR以及其他醫療成像應用中,這些應用都要求在不犧牲精度的前提下提供更高的采樣速率。該係統的18位線性度以及低噪聲性能可提升圖像質量,而其5 MSPS吞吐速率可縮短掃描周期(每秒幀數更高),降低暴露在X射線下的劑量,提供精確的醫療診斷和更佳的患者體驗。對多個通道進行多路複用處理可獲得分辨率更高的圖像,用於器官(如心髒)的完整分析,實現成本合理的診斷,並最大程度降低功耗。精度、成本、功耗、尺寸、複雜性以及可靠性對醫療設備製造商而言極為重要。
在CT掃描儀中,每通道使用一個采樣保持電路捕獲連續像素電流,並將輸出多路複用至高速ADC。高吞吐速率允許將很多像素多路複用至單個ADC,可節省成本、空間與功耗。低噪聲和良好的線性度提供高質量的圖像。高分辨率紅外攝像機可從該分辨率中獲益。
過采樣是以比奈奎斯特頻率高得多的速率來對輸入信號進行采樣的過程。過采樣用於光譜分析、MRI、氣相色譜分析、血液分析以及其他需要具有寬動態範圍的醫療儀器中,以便精確監控並測量多通道的小信號與大信號。高分辨率和高精度、低噪聲、快速刷新速率以及極低的輸出漂移等性能可大幅簡化MRI係統的設計,降低開發成本與風險。
MRI係統的關鍵要求是在醫院或醫生辦公室中可重複、長期穩定地測量。為了獲得更佳的圖片質量,這些係統還要求具有更高等級的線性度以及高動態範圍 (DR),範圍從直流到幾十kHz。原則上講,對ADC進行4倍過采樣可額外提供1位分辨率,或增加6 dB的DR。由過采樣而獲得的DR改善為:ΔDR = log2 (OSR) × 3 dB。許多情況下,Σ-Δ型ADC可以很好地實現過采樣,但要求在通道間實現快速切換或要求進行精確直流測量時,過采樣會受到限製。采用逐次逼近型 (SAR) ADC進行過采樣還可改善抗混疊性能,降低噪聲。
最先進的ADC架構
CT、DXR和其他多通道應用(或光譜儀、MRI和其他過采樣應用)中的精密高速數據采集係統要求使用最先進的ADC。如圖5所示,18位、5 MSPS PulSAR差分ADC AD7960采用容性數模轉換器 (CAPDAC) 提供一流的噪聲和線性度性能,並且無延遲或流水線延遲。該器件具有寬帶寬、高精度 (100 dB DR) 以及快速采樣 (200 ns) 性能,可用於醫療成像應用,極大降低多通道應用的功耗和成本。該器件采用小型 (5 mm × 5 mm)、易於使用的32引腳LFCSP封裝,額定工作溫度為–40°C至+85°C工業溫度範圍。16位AD7961與AD7960引腳兼容,可用於僅需16位性能的應用中。

圖5. AD7960功能框圖
如圖6所示,容性DAC由差分18位二進製加權電容陣列(該陣列還可作為采樣電容使用,采集模擬輸入信號)、比較器以及控製邏輯組成。采樣階段結束後,轉換控製輸入 (CNV±) 變為高電平,輸入IN+和IN−之間的差分電壓被捕獲,轉換階段開始。電容陣列中的每一個元件在GND和REF之間逐次切換,電荷被重新分配,輸入與DAC值進行比較,且位根據結果予以保留或丟棄。該過程結束時,控製邏輯產生ADC輸出代碼。AD7960將於開始轉換後約100 ns時返回采樣模式。采樣時間約為總周期的50%,這使AD7960易於驅動,同時放寬了ADC驅動器的建立時間要求。

圖6. AD7960內部簡化原理圖
TAD7960係列采用1.8 V和5 V電源供電,以自時鍾模式轉換時的功耗僅為39 mW (5 MSPS)。功耗隨采樣速率線性變化,如圖7所示。

圖7. AD7960功耗與吞吐速率的關係
極低采樣速率下的功耗主要由LVDS靜態功率所決定。相比業內速度第二的18位SAR ADC器件,AD7960的速度要快兩倍,功耗低70%,占位麵積小50%。
AD7960提供3種外部基準電壓選項:2.048 V、4.096 V和5 V。片內緩衝器使2.048 V基準電壓翻倍,因此轉換等效於4.096 V或5 V。
數字接口采用低電壓差分信號 (LVDS),具有自時鍾模式和回波時鍾模式,提供ADC和主機處理器之間的高速數據傳輸(高達300 MHz)。由於多個器件可共享時鍾,因此LVDSjiekoujiangdileshuzixinhaodeshuliang,jianhualexinhaoluyou。tahainengjiangdigonghao,zhezaiduolufuyongyingyongzhongyouweiyouyong。zishizhongmoshiliyongzhujichuliqijianhuajiekou,yunxujietoucaiyongjiandanshixutongbumeicizhuanhuandeshuju。ruoyaorangshuzizhujicaijishujushuchu,zexuyaoyongdaojietou,yinweishujubucunzaishizhongshuchutongbu。huiboshizhongmoshitigongwendingdeshixu,danyaoshiyongyiduiewaidechafendui。shuchushujusulvdiyu20 kSPS,時,AD7960的典型動態範圍超過120 dB,如圖8所示。

圖8. AD7960動態範圍與輸出數據速率的關係
ADC驅動器
ADC的采樣時間決定ADC驅動器的建立時間要求。表1顯示選擇ADC驅動器時必須考慮的一些規格。通常,信號鏈性能應當在工作台上進行驗證,確保獲得所需性能。
表1. AD7960 ADC驅動器選型基準

運算放大器的數據手冊通常提供線性建立時間與壓擺時間相結合的建立時間規格;本文提供的公式為一階近似,假設線性建立和壓擺均為50%(多路複用應用),采用5 V單端輸入。
軌到軌放大器ADA4899-1具有600 MHz帶寬、–117-dBc失真(1 MHz時)以及1 nV/√Hz噪聲,如圖9所示。配置為單位增益緩衝器並以5 V差分信號驅動AD7960的輸入時,其0.1%建立時間不超過50 ns。

圖9. ADA4899噪聲頻譜密度
基準電壓源與緩衝器
低噪聲、低功耗軌到軌放大器AD8031緩衝來自基準電壓源ADR4550的5 V輸出,具有高精度(±0.02%最大初始誤差)、低漂移(2 ppm/°C最大值)、低噪聲 (1 μV p-p) 以及低功耗(950 μA最大值)特性。第二個AD8031緩衝ADC的2.5 V共模輸出電壓。其低輸出阻抗可保持穩定的基準電壓,與ADC輸入電壓無關,從而最大程度降低INL。AD8031具有大容性負載穩定性,可驅動去耦電容,以便最大程度降低瞬態電流引起的尖峰。該器件適合從寬帶電池供電係統到低功耗、高速、高密度係統的各種應用。
結論
采用ADI專利技術的高精度、低功耗信號鏈提供一流的速度、噪聲和線性度性能,能夠解決DXR和MRI梯ti度du控kong製zhi中zhong高gao性xing能neng多duo路lu複fu用yong和he過guo采cai樣yang數shu據ju采cai集ji係xi統tong的de難nan題ti。高gao性xing能neng信xin號hao鏈lian元yuan器qi件jian采cai用yong小xiao尺chi寸cun封feng裝zhuang,節jie省sheng空kong間jian,降jiang低di了le多duo通tong道dao應ying用yong的de成cheng本ben。
推薦閱讀:
特別推薦
- 噪聲中提取真值!瑞盟科技推出MSA2240電流檢測芯片賦能多元高端測量場景
- 10MHz高頻運行!氮矽科技發布集成驅動GaN芯片,助力電源能效再攀新高
- 失真度僅0.002%!力芯微推出超低內阻、超低失真4PST模擬開關
- 一“芯”雙電!聖邦微電子發布雙輸出電源芯片,簡化AFE與音頻設計
- 一機適配萬端:金升陽推出1200W可編程電源,賦能高端裝備製造
技術文章更多>>
- 貿澤EIT係列新一期,探索AI如何重塑日常科技與用戶體驗
- 算力爆發遇上電源革新,大聯大世平集團攜手晶豐明源線上研討會解鎖應用落地
- 創新不止,創芯不已:第六屆ICDIA創芯展8月南京盛大啟幕!
- AI時代,為什麼存儲基礎設施的可靠性決定數據中心的經濟效益
- 築基AI4S:摩爾線程全功能GPU加速中國生命科學自主生態
技術白皮書下載更多>>
- 車規與基於V2X的車輛協同主動避撞技術展望
- 數字隔離助力新能源汽車安全隔離的新挑戰
- 汽車模塊拋負載的解決方案
- 車用連接器的安全創新應用
- Melexis Actuators Business Unit
- Position / Current Sensors - Triaxis Hall
熱門搜索






