紫外殺菌盒TI解決方案
發布時間:2020-04-17 責任編輯:wenwei
【導讀】紫外殺菌盒利用紫外線進行消殺細菌的原理,紫外LED可產生260nm~280nm波段的紫外線,直接切斷細菌DNA/RNA,徹底殺死細菌,殺菌率高達99%。LED紫外殺菌技術,最早應用於美國航天水消毒,現在逐漸應用於日常生活中,LED強紫外能量能分解氣味分子結構,有效去除化妝品、眼鏡、手表等物件的黴味。可用於寶寶用品消毒,日常物品消毒。
TI提供了紫外殺菌盒的係統解決方案,原理框圖如下。

圖 1: 紫外殺菌盒的係統框圖(無電池版本)

圖 2: 紫外殺菌盒的係統框圖(有電池版本)
供電方案
UCC2891x係列為采用調頻+調幅混合控製的flyback控製器,集成了700V MOSFET,支持85-265VAC母線電壓。其中,UCC28910最高可以實現9.5W的輸出功率,UCC28911最高可以實現12W的輸出功率。
其優點如下:
1. 輕載時低頻工作以提高效率;
2. MOSFET在波穀開通以減小開關損耗;
3. 具有恒壓輸出和恒流輸出兩種模式;
4. 最大開關頻率為115kHz,通過抖頻提高EMC性能;
5. 完善的保護特性:AC 母線保護、輸出過壓保護、過溫保護、短路保護;
6. 采用原邊反饋方式,減少了光耦和TL431,可以實現±5%的V/I調節精度;
7. 無需外部電流檢測電阻;
8. 可以實現30mW以下的係統待機功耗;
9. 幾乎沒有可聞噪聲;

圖 3: TIDA-00473的係統框圖
TLV742P 是一款極具有性價比的線性穩壓器,支持寬電壓範圍輸出,具有優異的性能,非常適合5V及以下電壓範圍係統。TLV742P係列產品可以直接應用於單節鋰離子電池係統,輸入輸出電壓壓降低至0.85V。TLV742P具有主動輸出放電功能,有助於確保在係統禁用、待機模式或睡眠模式下保持低輸出。此外,過電流保護用於在輸出短路和熱關機的情況下保護設備,以防止過熱。

圖 4: TLV742P簡化原理圖
TLV704係列低壓差線性穩壓器具有極低的靜態電流,適用於省電的應用場合。在全負載範圍和全溫度範圍,其靜態電流幾乎不變。對於低功耗MCU(比如MSP430)來說,此器件是理想的電源管理器件。TLV704的輸入電壓範圍為2.5V到24V,因此該器件既適用於電池供電應用,又適用於母線浪湧較大的工業應用。

圖 5: TLV704簡化原理圖
充電方案
BQ25619是一款高度集成的1.5A電池充電管理和係統電源路徑管理器件,適用於單節鋰離子和鋰聚合物電池。輸入電壓範圍為3.9V到13.5V,適用於各種應用場合。BQ25619內部集成了輸入反向阻斷FET(RBFET,Q1)、高側開關FET(HSFET,Q2)、低側開關FET(LSFET,Q3)、電池FET(BATFET,Q4)和自舉二極管,簡化了係統設計。BATFET導通電阻隻有19.5mΩ,低阻抗電源路徑可優化運行效率,縮短電池充電時間並延長放電階段的電池運行時間。5V輸入,1A充電電流時,充電效率可達94%。出廠模式隻有3µA的電流消耗,保證了電池電量充沛,具有充電和係統設置的I2C接口使其成為真正靈活的解決方案。

圖 6: BQ25619 簡化原理圖
與BQ25619相比,BQ25616為獨立式電池充電管理器件,最大充電電流為3A,充電速度更快。

圖 7: BQ25616簡化原理圖
BQ2970提供針對鋰離子/鋰聚合物電池的保護功能,並且監控外部功率MOSFET,以便在高充放電電流時提供保護,包括過充保護、過放保護、充放電過流保護、短路檢測。在正常模式運行中消耗的電流隻有4µA,減少了電池的電量消耗。尺寸隻有1.5mm*1.5mm*0.75mm,有利於減小電池包的體積。

圖 8: BQ2970簡化原理圖
LED驅動方案
在智能家居以及配備人機交互功能的其他應用中,高性能 RGB LED 驅動器必不可少。LED 動畫效果(如閃爍、呼吸以及追逐)可極大地改善用戶體驗,同時最大限度地降低係統噪聲也至關重要。
LP5012是一款12 通道恒定電流阱 LED 驅動器。LP5012包含集成式色彩混合和亮度控製,並且預配置特性可簡化軟件編碼過程。為每個通道配備的集成式 12 位、29kHz PWM 發生器可使 LED 色彩流暢、生動,並消除可聞噪聲。每個 LED 獨(du)立(li)控(kong)製(zhi),有(you)助(zhu)於(yu)實(shi)現(xian)平(ping)滑(hua)的(de)調(tiao)光(guang)效(xiao)果(guo)。獨(du)立(li)的(de)色(se)彩(cai)混(hun)合(he)和(he)亮(liang)度(du)控(kong)製(zhi)寄(ji)存(cun)器(qi)使(shi)軟(ruan)件(jian)編(bian)碼(ma)變(bian)得(de)非(fei)常(chang)簡(jian)單(dan)。在(zai)以(yi)淡(dan)入(ru)淡(dan)出(chu)類(lei)型(xing)的(de)呼(hu)吸(xi)效(xiao)果(guo)為(wei)目(mu)標(biao)時(shi),全(quan)局(ju) R、G、B 組控製可顯著減輕MCU負載。LP5012還可以實現 PWM 相移功能,以幫助在多個 LED 同時打開時降低輸入功率。LP5012可實現自動節能模式,以實現超低靜態電流。當所有通道都關斷 30ms 時,該器件的總功耗會降至 10µA,這使得 LP5012器件成為電池供電終端設備的潛在選擇。

圖 9: LP5012簡化原理圖
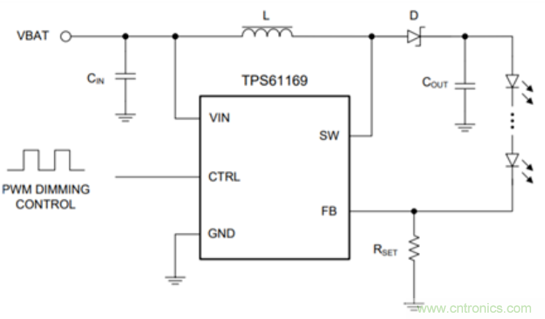
TPS61169 是一款升壓型LED驅動器,內部集成一個 40V、1.8A MOSFET,可針對小型或大型麵板背光照明驅動單個 LED 或 LED 串。默認的白色 LED 電流通過外部傳感器電阻 RSET 設定,反饋電壓穩壓至 204mV。運行期間,LED 電流可通過施加到 CTRL 引腳上的脈寬調製 (PWM) 信號加以控製,該信號的占空比決定反饋基準電壓。TPS61169 不會突發 LED 電流,因此不會在輸出電容器上產生可聞噪聲。為提供最佳保護,該器件集成了 LED 開路保護特性,該特性會在 LED 開路狀態下禁用 TPS61169,以防止輸出電壓超過 IC 最大絕對額定電壓。

圖 10: TPS61169簡化原理圖
主控方案
MSP430FR211x這款超低功耗、低成本的 MCU具有功能強大的 16 位 RISC CPU,提供2KB~4KB的 FRAM 和1KB的SRAM。串行接口有UART和IrDA或SPI,集成了6位DAC和8通道10位ADC,具有12個GPIO口,其低功耗的優點和QFN24(3*3mm)的封裝極適合應用於便攜式設備。

圖 11: MSP430FR211x的內部資源
音頻方案
TPA6203A1是1.25W單聲道全差分音頻放大器,供電範圍為2.5 V到 5.5 V,可以驅動至少8 Ω的喇叭。靜態電流僅有1.7mA,shutdown模式下僅消耗10 µA, 2mm*2mm極小封裝,且僅有5個外圍器件,大大節省PCB板麵積。

圖 12: TPA6203A1的參考原理圖
推薦閱讀:
特別推薦
- 噪聲中提取真值!瑞盟科技推出MSA2240電流檢測芯片賦能多元高端測量場景
- 10MHz高頻運行!氮矽科技發布集成驅動GaN芯片,助力電源能效再攀新高
- 失真度僅0.002%!力芯微推出超低內阻、超低失真4PST模擬開關
- 一“芯”雙電!聖邦微電子發布雙輸出電源芯片,簡化AFE與音頻設計
- 一機適配萬端:金升陽推出1200W可編程電源,賦能高端裝備製造
技術文章更多>>
- 貿澤EIT係列新一期,探索AI如何重塑日常科技與用戶體驗
- 算力爆發遇上電源革新,大聯大世平集團攜手晶豐明源線上研討會解鎖應用落地
- 創新不止,創芯不已:第六屆ICDIA創芯展8月南京盛大啟幕!
- AI時代,為什麼存儲基礎設施的可靠性決定數據中心的經濟效益
- 築基AI4S:摩爾線程全功能GPU加速中國生命科學自主生態
技術白皮書下載更多>>
- 車規與基於V2X的車輛協同主動避撞技術展望
- 數字隔離助力新能源汽車安全隔離的新挑戰
- 汽車模塊拋負載的解決方案
- 車用連接器的安全創新應用
- Melexis Actuators Business Unit
- Position / Current Sensors - Triaxis Hall
熱門搜索
微波功率管
微波開關
微波連接器
微波器件
微波三極管
微波振蕩器
微電機
微調電容
微動開關
微蜂窩
位置傳感器
溫度保險絲
溫度傳感器
溫控開關
溫控可控矽
聞泰
穩壓電源
穩壓二極管
穩壓管
無焊端子
無線充電
無線監控
無源濾波器
五金工具
物聯網
顯示模塊
顯微鏡結構
線圈
線繞電位器
線繞電阻



