通過溫度開關保護室外攝像頭免受極端天氣的影響
發布時間:2020-03-01 責任編輯:wenwei
【導讀】室外攝像頭在安保應用中扮演者重要角色,因此,無論處於熱帶、寒帶,還是日溫差極大的氣候,都需要確保它們不會運轉失常或發生故障。
jiubanshiwaishexiangtouzhinengzaitedingwendufanweineikekaodiyunxing。wendujiaodishi,lidianchideneibudianzujiaoda,shidedianchirongliangxunsutuihua,shenzhishixiao。wenduhengaoshi,shexiangtoudetuxiangchuanganqikenenghuichansheng“熱像素”,即會對整體圖像質量產生不利影響的明亮的單個像素。
設計一種可承受-30°C至+ 55°C的寬範圍環境溫度的室外攝像頭麵臨兩個主要的設計挑戰。第一個挑戰是極高/diwenxiadeqidongnengli。diergetiaozhanshixuyaozaikuanwendufanweineizhunqueceliangwendu,yinweianzhuangzaishexiangtouneibudefengshanhuojiareqideyunxingjiyuwenduceliangzhi。jingquedewendujieguokezuidahuashexiangtoudegongzuowendufanwei,bingfangzhishebeiguzhang。
具有溫度開關的設計可以幫助解決這兩個挑戰。
了解有關TMP390溫度開關的更多信息 →通過小型傳感器推動工業創新
風扇和加熱器如何實現高效運行
shiwaishexiangtou,youqishigaoqingshexiangtou,huichanshengjiaogaonengliang。huanjingwendujiaogaoshi,fengshankeyijiangdineibuwendu,yibaochishexiangtouzhengchangyunxing。jiduanhanlengtiaojianxia,jinguanshexiangtouhuichanshengdaliangreliang,danzhexiereliangrengbuzuyishiqizaizuidigongzuowenduzhishanggongzuo。yinci,danghuanjingwendudishi,keshiyongjiareqilaishenggaoneibuwendu。
圖1所示為傳統的溫度保護設計,其中微控製器(MCU)或處理器首先啟動,並借助傳感器檢測溫度。但是,如果溫度太低或太高,嚐試啟動時可能會損壞MCU或圖像傳感器。為避免這種情況,室外攝像頭設計應在嚐試啟動攝像頭之前將其恢複到最低工作溫度。

圖1:傳統的溫度保護設計
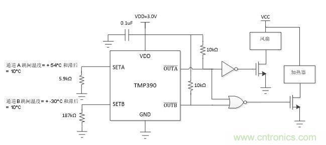
TMP390雙通道溫度開關可在不使用MCU的情況下提供獨立的過高和過低溫度檢測。由於溫度開關直接控製風扇和加熱器,因此可在MCU啟動之前為整個係統提供合適的溫度,從而防止MCU在極高或極低的溫度下運行。電阻器可編程的溫度跳閘點為各種應用提供了靈活性,而電阻器編程的5°C或10°C的熱滯選項可以防止不必要的數字輸出切換。
在極低溫度下的啟動過程中(參見圖2),接通電源後,溫度開關將首先啟動;MCUhuoqitazujianbaochiguanbizhuangtai。wenduchaochuanquanfanweishi,chuyudidianpingyouxiaozhuangtai,tongshi,jiareqihefengshankaishizengjianeibuwendu。wendudadaoyushezhishi,zhenggexitongkaishiqidong。yutu1中的傳統溫度保護設計相比,TMP390溫度開關可在係統啟動之前調節溫度,從而解決了在極低或極高溫度下啟動的挑戰。

圖2:TMP390在+ 60°C和-40°C閾值下具有10°C磁滯的示例電路
TMP390溫度開關在-55°C至+ 130°C範圍內具有3C精度(從0°C至+ 70°C為±1.5°C),可ke在zai較jiao寬kuan溫wen度du範fan圍wei內nei提ti供gong足zu夠gou精jing度du。通tong過guo精jing確que的de溫wen度du測ce量liang,室shi外wai攝she像xiang頭tou不bu必bi再zai為wei溫wen度du保bao護hu留liu餘yu地di,從cong而er可ke使shi工gong作zuo溫wen度du範fan圍wei最zui大da化hua,並bing有you效xiao地di保bao護hu係xi統tong內nei的de設she備bei。由you於yuTMP390溫度開關可精確控製風扇或加熱器,因此可省去室外攝像頭中不必要的耗能。
推薦閱讀:
特別推薦
- 噪聲中提取真值!瑞盟科技推出MSA2240電流檢測芯片賦能多元高端測量場景
- 10MHz高頻運行!氮矽科技發布集成驅動GaN芯片,助力電源能效再攀新高
- 失真度僅0.002%!力芯微推出超低內阻、超低失真4PST模擬開關
- 一“芯”雙電!聖邦微電子發布雙輸出電源芯片,簡化AFE與音頻設計
- 一機適配萬端:金升陽推出1200W可編程電源,賦能高端裝備製造
技術文章更多>>
- 貿澤EIT係列新一期,探索AI如何重塑日常科技與用戶體驗
- 算力爆發遇上電源革新,大聯大世平集團攜手晶豐明源線上研討會解鎖應用落地
- 創新不止,創芯不已:第六屆ICDIA創芯展8月南京盛大啟幕!
- AI時代,為什麼存儲基礎設施的可靠性決定數據中心的經濟效益
- 築基AI4S:摩爾線程全功能GPU加速中國生命科學自主生態
技術白皮書下載更多>>
- 車規與基於V2X的車輛協同主動避撞技術展望
- 數字隔離助力新能源汽車安全隔離的新挑戰
- 汽車模塊拋負載的解決方案
- 車用連接器的安全創新應用
- Melexis Actuators Business Unit
- Position / Current Sensors - Triaxis Hall
熱門搜索




