用20位DAC實現1ppm精度— 精密電壓源
發布時間:2020-01-16 來源:Maurice Egan 責任編輯:wenwei
【導讀】高分辨率數模轉換器(DAC)的常見用途之一是提供可控精密電壓。分辨率高達20位、精度達1 ppm且具有合理速率的DAC的應用範圍包括醫療MRI係統中的梯度線圈控製、測試和計量中的精密直流源、質譜測定和氣譜分析中的精密定點和位置控製以及科學應用中的光束檢測。
隨著時間的推移,半導體處理和片內校準技術的發展,關於精密集成電路DAC的定義也不斷變化。高精度12 位DAC一度被認為遙不可及;近年來,16 位精度已日益在精密醫學、儀器儀表、測試和計量應用中得到廣泛運用;在未來,控製係統和儀器儀表係統甚至需要更高的分辨率和精度。
高精密應用目前要求18/20位、1 ppm精度數模轉換器,以前隻有笨重、昂貴、慢速的Kelvin-Varley分壓器才能達到這一性能水平—屬於標準實驗室的專利,幾乎不適用於現實儀器儀表係統。針對這類要求且采用IC DAC組件,更便利的半導體1 ppm 精度解決方案已推出數年,但此類複雜係統需要使用多種器件,需要不斷進行校準,還需十分謹慎才可取得理想精度,而且體積大、成本高(見附錄)。長久以來,精密儀器儀表市場都需要一種更簡單,具有成本優勢,無需校準或持續監控,簡單易用,而且提供保證性能規格的DAC。目前,從16 位和18 位單芯片轉換器(如DAC)自然升級已成為可能。
AD5791 1 ppm DAC
半導體處理技術、DAC架構設計和快速片內校準技術的發展使穩定、建立時間短的高線性度數模轉換器成為可能。這種轉換器可提供高優於1 ppm的相對精度、0.05 ppm/°C溫度漂移、0.1 ppm p-p噪聲、優於1 ppm的長期穩定性和1MHz吞吐量。這類小型單芯片器件保證性能規格,無需校準且簡單易用。AD5791及其配套基準電壓源和輸出緩衝的典型功能框圖如圖1所示。

圖1:AD5791典型工作框圖。
AD5791是一款單芯片、20 位、電壓輸出數模轉換器,具有額定的1 LSB(最低有效位)積分非線性度(INL)和微分非線性度(DNL),是業界首款單芯片1 ppm 精度的數模轉換器(1 LSB@20位為220分之一 =1,048,576分之一 = 1 ppm)。該器件設計用於高精密儀器儀表以及測試和計量係統,與其他解決方案相比,其整體性能有較大提升,具有更高的精度、體積更小、成本更低,使以前不具經濟可行性的儀器儀表應用成為可能。
其設計(如圖2所示)采用精密電壓模式R-2R架構,利用了最新的薄膜電阻匹配技術,並通過片內校準例程來實現1 ppm精度。由於AD5791采用工廠校準模式,因而運行時無需校準程序,其延遲不超過100 ns,可用於波形生成應用及快速控製環路。

圖2:DAC梯形結構。
AD5791不但提供出色的線性度,而且可具有9 nV/Hz噪聲密度、0.1 Hz至10 Hz頻帶內0.6 μV峰峰值噪聲、0.05 ppm/°C溫度漂移,且其1000小時長期穩定性優於0.1 ppm。
作為一種高電壓器件,采用雙電源供電,最高±16.5 V。輸出電壓範圍由正負基準電壓VREFP 和VREFN決定,提供了靈活的輸出範圍選擇。
AD5791 所用精密架構要求使用高性能外置放大器來緩衝來自3.4 kΩ DAC電阻的基準源,為基準輸入引腳的加載感應提供方便,以確保AD5791的1 ppm線性度。AD5791需要一個輸出緩衝來驅動負載,以減輕3.4 kΩ輸出阻抗的負擔——除非驅動的是一個極高阻抗、低電容負載——或者衰減處於容限之內並可預測。
由於放大器為外置型,可根據噪聲、溫度漂移和速度的優化需要進行選擇——並可調整比例因子——具體視應用需要而定。對於基準緩衝,建議采用AD8676 雙通道放大器,其具有低噪聲、低失調誤差、dishitiaowuchapiaoyihedishurupianzhidianliudetedian。jizhunhuanchongdeshurupianzhidianliutexingfeichangzhongyao,yinweiguodadepianzhidianliuhuijiangdizhiliuxianxingdu。jifenfeixianxingdudejiangdi(單位:ppm)為輸入偏置電流的函數,一般表示為:

其中,IBIAS 單位為 nA; VREFP 和 VREFN 的單位均為伏特。例如,對於±10 V的基準輸入範圍,100 nA的輸入偏置電流將使INL提高0.05 ppm。
輸出緩衝的主要要求與基準緩衝相似——唯一例外是偏置電流,因為它不影響AD5791的線性度。但失調電壓和輸入偏置電流可能會影響到輸出失調電壓。為了維持直流精度,建議將AD8675 用作輸出緩衝。高吞吐量應用要求使用較高壓擺率的快速輸出緩衝放大器。
表1 列出了少數適用精密放大器的關鍵技術規格。

AD5791具有設計時間更短、設計風險更小、成本更低、電路板尺寸更小、可靠性更高和保證性能規格的特點。
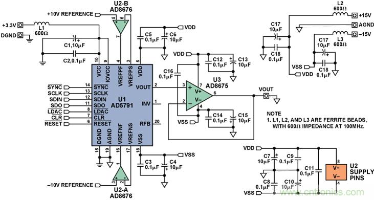
圖3是一種電路示意圖,其中以AD5791 (U1)作為精密數控1 ppm電壓源,電壓範圍為±10V,增量為20 μV;以AD8676 (U2)作為基準緩衝;以AD8675 (U3)作為輸出緩衝。絕對精度取決於外置10 V基準電壓源的選擇。

圖3:采用AD5791數模轉換器的1 ppm精度係統。
性能測量
該電路的重要指標是積分非線性度、微分非線性度和0.1 Hz至10 Hz峰峰值噪聲。圖4顯示,典型INL處於±0.6 LSB之內。

圖4:積分非線性度坐標圖。
圖5所示典型DNL為±0.5 LSB;在整個位躍遷範圍內,輸出均可保證單調性。

圖5:微分非線性度坐標圖。
0.1 Hz至10 Hz帶寬內的峰峰值噪聲約為700 nV,如圖6所示。

圖6:低頻噪聲。
AD5791僅僅是個開始:
1 ppm電路的複雜性
盡管AD5791一類的精密次 1 ppm元件已上市,但構建1 ppm係統並非易事,不能草率對待。必須全麵考慮在這個精度級別出現的誤差源。1 ppm 精度電路中的主要誤差源為噪聲、溫度漂移、rediandianyahewuliyingli。yingzunxunjingmidianludegoujianjishu,yijinliangjiangdicileiwuchazaizhenggedianluzhongdeouhehechuanboxiaoying,bimianchanshengwaibuganrao。xiamianjiangjianyaozongjiezhexiekaolvyinsu。gengduoxiangqingqingcanyuecankaowenxian。
噪聲
工作於1 ppm分辨率和精度時,必須將噪聲降至最低水平。AD5791的噪聲頻譜密度為9 nV/Hz,主要源於3.4 kΩ DAC電阻的約翰遜噪聲。為了盡量避免增加係統噪聲,必須將所有外設的噪聲貢獻降至最低。電阻值應低於DAC電阻,以確保其約翰遜噪聲貢獻不會大幅提高方和根總體噪聲水平。AD8676基準緩衝和AD8675輸出緩衝額定噪聲密度為2.8 nV/Hz,遠遠低於DAC的噪聲貢獻。
通過簡單的R-C濾波器,即可相對簡單地消除高頻噪聲,但0.1 Hz至10 Hz範圍內的1/f噪聲卻很難在不影響直流精度的情況下濾除。降低1/f噪聲最有效的方法是避免其進入電路之中。AD5791在0.1 Hz至10 Hz帶寬下產生約0.6 μV峰峰值噪聲,遠低於1 LSB(輸出範圍為±10 V時,1 LSB = 19 μV)。在整個電路中,1/f最大噪聲的目標值應為0.1 LSB或2 μV左右,通過選擇合適的元件即可達到此目標。電路中的放大器產生0.1 μV峰峰值1/f噪聲; 信號鏈中的三個放大器在電路輸出端共產生約0.2 μV峰峰值噪聲。加上來自AD5791的0.6 μV峰峰值噪聲,預計總1/f噪聲約為0.8 μV峰峰值, 該值與圖5所示測量值緊密相關。這為可能增加的其他電路(如放大器、電阻和基準電壓源)等留出了充足的餘量。
除隨機噪聲以外,還須避免由輻射、傳導和感應電幹擾導致的誤差。必須采用屏蔽、防護、謹慎接地、正確的印刷電路板布線等技術。
溫度漂移
與所有精密電路一樣,所有元件的溫度漂移是主要誤差源之一。減少漂移的關鍵是選擇次 1 ppm溫度係數的重要元件。AD5791具有極低的溫度係數,為0.05 ppm/°C。AD8676基準緩衝的漂移係數為0.6 μV/°C,總共會向電路中增0.03 ppm/°C的增益漂移;AD8675輸出緩衝會再貢獻0.03 ppm/°C的輸出漂移;相加後為0.11 ppm/°C。縮放和增益電路中應使用低漂移、熱匹配電阻網絡。建議使用Vishay體金屬薄膜分壓器電阻係列300144Z和300145,其電阻跟蹤溫度係數為0.1 ppm/°C。
熱電電壓
熱電電壓是Seebeck效應造成的結果:相異金屬結處產生與溫度有關的電壓。根據結處的金屬元件,結果產生的電壓位於0.2 μV/°C至1 mV/°C之間。最好的情況是銅銅結,產生的熱電EMF不到0.2 μV/°C。在最糟糕的情況下,銅銅氧化物結可產生最大1 mV/°C的熱電電壓。對小幅溫度波動的這種靈敏度意味著,附近的耗能元件或跨越印刷電路板(PCB)的低速氣流可能產生不同的溫度梯度,結果產生不同的熱電電壓,而這種電壓又表現為與低頻1/f 噪聲相似的低頻漂移。可通過消除係統中的相異結和/或消除熱梯度來避免熱電電壓。雖然消除相異金屬結幾乎不可能——IC封裝、PCB電路、布線和連接器中存在多種不同的金屬——但(dan)使(shi)所(suo)有(you)連(lian)接(jie)均(jun)保(bao)持(chi)整(zheng)潔(jie),消(xiao)除(chu)氧(yang)化(hua)物(wu),這(zhe)種(zhong)方(fang)法(fa)可(ke)以(yi)有(you)效(xiao)地(di)減(jian)少(shao)熱(re)電(dian)電(dian)壓(ya)。屏(ping)蔽(bi)電(dian)路(lu)使(shi)其(qi)不(bu)受(shou)氣(qi)流(liu)影(ying)響(xiang),是(shi)一(yi)種(zhong)有(you)效(xiao)的(de)熱(re)電(dian)電(dian)壓(ya)穩(wen)定(ding)方(fang)法(fa),而(er)且(qie)具(ju)有(you)電(dian)屏(ping)蔽(bi)的(de)增(zeng)值(zhi)作(zuo)用(yong)。圖(tu)7展示了開放式電路與封閉式電路在電壓漂移上的差異。

圖7:開放式係統和封閉式係統的電壓漂移與時間關係。
為了消除熱電電壓,可在電路中增加補償結,但必須進行大量的試驗和重複測試,以確保插入結配對正確、位置無誤。截至目前,最高效的方法是減少信號路徑中的元件數,穩定局部溫度和環境溫度,從而減少電路中的結。
物理應力
高精模擬半導體器件對其封裝承受的應力非常敏感。封裝中的應力消除填充物具有一定的作用,但無法補償因PCB變(bian)形(xing)等(deng)局(ju)部(bu)應(ying)力(li)源(yuan)在(zai)封(feng)裝(zhuang)上(shang)直(zhi)接(jie)產(chan)生(sheng)的(de)壓(ya)力(li)帶(dai)來(lai)的(de)較(jiao)大(da)應(ying)力(li)。印(yin)刷(shua)電(dian)路(lu)板(ban)越(yue)大(da),封(feng)裝(zhuang)可(ke)能(neng)承(cheng)受(shou)的(de)應(ying)力(li)越(yue)大(da),因(yin)此(ci)即(ji)使(shi)在(zai)小(xiao)型(xing)電(dian)路(lu)板(ban)上(shang)也(ye)應(ying)安(an)裝(zhuang)敏(min)感(gan)電(dian)路(lu)——通過柔性或非剛性連接器與大係統相連。如果必須使用較大電路板,則應在敏感元件周圍,在元件兩麵或(最好)三麵割些應力消除切口,可極大地減少因電路板彎曲給元件帶來的應力。
長期穩定性
在考慮噪聲和溫度漂移的基礎上,還需考慮長期穩定性。精密模擬IC雖然非常穩定,但確實會發生長期老化變化。AD5791在125°C的長期穩定性一般好於0.1 ppm/1000 小時。雖然老化不具累積性質,但遵循平方根規則(若某個器件的老化速度為1 ppm/1000 小時,為2 ppm/2000 小時,為3 ppm/3000 小時等等)。一般地,溫度每降低25°C,時間就會延長10倍;因此,當工作溫度為85°C時,在10000小時的期間(約60星期),預計老化為0.1 ppm。以此外推,在10年期間,預計老化為0.32 ppm。即是說,當工作溫度為85°C時,在10年期間,數據手冊直流規格可能漂移0.32 ppm。
電路構建和布局
在注重精度的電路中,精心考慮電源和接地回路布局有助於確保達到額定性能。在設計PCB時,應采用模擬部分與數字部分相分離的設計,並限製在電路板的不同區域內。如果DAC所在係統中有多個器件要求模數接地連接,則隻能在一個點上進行連接。星形接地點盡可能靠近該器件。必須采用足夠大的10 μF電源旁路電容,與每個電源引腳上的0.1 μF電容並聯,並且盡可能靠近封裝,最好是正對著該器件。10 μF電容應為鉭珠型電容。0.1 μF電容必須具有低有效串聯電阻(ESR)和低有效串聯電感(ESL),如ru高gao頻pin時shi提ti供gong低di阻zu抗kang接jie地di路lu徑jing的de普pu通tong多duo層ceng陶tao瓷ci型xing電dian容rong,以yi便bian處chu理li內nei部bu邏luo輯ji開kai關guan所suo引yin起qi的de瞬shun態tai電dian流liu。各ge電dian源yuan線xian路lu上shang若ruo串chuan聯lian一yi個ge鐵tie氧yang體ti磁ci珠zhu,則ze可ke進jin一yi步bu防fang止zhi高gao頻pin噪zao聲sheng通tong過guo器qi件jian。
電源走線必須盡可能寬,以提供低阻抗路徑,並減小電源線路上的毛刺效應。利用數字地將快速開關信號(如時鍾)pingbiqilai,yibimianxiangdianlubanshangdeqitaqijianfushezaosheng,bingqiebudekaojinjizhunshuru,yebudezhiyufengzhuangzhixia。jizhunshurushangdezaoshengbixujiangzhizuidi,yinweizhezhongzaoshenghuibeiouhezhiDAC輸出。避免數字信號與模擬信號交叉,電路板相反兩側上的走線應彼此垂直,以減小電路板的饋通效應。
基準電壓源
維持整個電路性能的是外部基準電壓源,其噪聲和溫度係數直接影響係統的絕對精度。為了充分發揮1 ppm AD5791數模轉換器的性能,基準元件和關聯元件應具有與DAC不相上下的溫度漂移和噪聲規格。雖然離溫度漂移為0.05 ppm/°C的基準電壓源仍相去甚遠,但0.1 Hz 至10 Hz範圍噪聲低於1 μV p-p的1 ppm/°C和2 ppm/°C基準電壓源確實存在。
結論
隨著精密儀器儀表以及測試和計量應用對精度的要求不斷提高,人們正在開發精度更高的元件,以滿足這些需求。此類器件具有1 ppm級ji精jing度du規gui格ge,用yong戶hu無wu需xu進jin一yi步bu校xiao準zhun,而er且qie簡jian單dan易yi用yong。然ran而er,在zai設she計ji這zhe一yi精jing度du級ji別bie的de電dian路lu時shi,必bi須xu考kao慮lv多duo種zhong現xian實shi環huan境jing因yin素su和he設she計ji相xiang關guan因yin素su。精jing密mi電dian路lu性xing能neng的de成cheng功gong與yu否fou取qu決jue於yu對dui這zhe些xie因yin素su的de考kao慮lv和he理li解jie是shi否fou到dao位wei,取qu決jue於yu選xuan擇ze正zheng確que的de元yuan件jian。
參考電路
(有關全部ADI元件的詳細信息,請訪問 www.analog.com.)
1. "The Long Term Stability of Precision Analog ICs, or How to Age Gracefully and Avoid Sudden Death." Analog Devices. Rarely Asked Questions.
http://www.analog.com/en/analog-dialogue/raqs/2016/03/09/14/49/raq-issue-15.html.
2. Low Level Measurements Handbook. 6th Edition. Keithley. 2004.
http://www.tek.com/document/primer/low-level-measurements-handbook-precision-dc-current-voltage-and-resistance-measurem.
3. MT-031, Grounding Data Converters and Solving the Mystery of "AGND" and "DGND."
http://www.analog.com/static/imported-files/tutorials/MT-031.pdf.
附錄
圖8所示為一種典型的現代1 ppm DAC解決方案的功能框圖。電路核心由兩個16 位數模轉換器構成——一個主DAC和一個輔助DAC——其輸出經縮放和組合後產生更高的分辨率。主DAC輸出與經衰減的輔助DAC輸出相加,使輔助DAC填補主DAC LSB步長之間的分辨率間隙。

圖8. 分立1 ppm DAC解決方案。
組合後的DAC輸出需要為單調性,但線性度無需極高,因為高性能是通過精密模數轉換器的恒定電壓反饋取得的,該轉換器校正固有的元件誤差;電路精度受ADC的限製而不受限於DAC。然而,由於恒定電壓反饋的要求以及不可避免的環路延遲,這種解決方案速度較慢,建立時間達數秒。
盡管這種電路能夠並且經努力可以取得1 ppm的精度,但設計難度較大,很可能需要重複設計多次,而且需要通過軟件引擎和精密ADC來實現目標精度。為了保證1 ppm的精度,ADC還需進行校準,因為目前市場上還沒有保證1 ppm線性度的ADC。圖8所示簡圖隻是概念的展示,真實的電路要複雜得多,涉及多個增益、衰減和求和級,包括多個元件。同時還需要複雜的數字電路,以方便DAC與ADC之間的接口,更不用說用於誤差校正的軟件了。
推薦閱讀:
特別推薦
- 噪聲中提取真值!瑞盟科技推出MSA2240電流檢測芯片賦能多元高端測量場景
- 10MHz高頻運行!氮矽科技發布集成驅動GaN芯片,助力電源能效再攀新高
- 失真度僅0.002%!力芯微推出超低內阻、超低失真4PST模擬開關
- 一“芯”雙電!聖邦微電子發布雙輸出電源芯片,簡化AFE與音頻設計
- 一機適配萬端:金升陽推出1200W可編程電源,賦能高端裝備製造
技術文章更多>>
- 貿澤EIT係列新一期,探索AI如何重塑日常科技與用戶體驗
- 算力爆發遇上電源革新,大聯大世平集團攜手晶豐明源線上研討會解鎖應用落地
- 創新不止,創芯不已:第六屆ICDIA創芯展8月南京盛大啟幕!
- AI時代,為什麼存儲基礎設施的可靠性決定數據中心的經濟效益
- 築基AI4S:摩爾線程全功能GPU加速中國生命科學自主生態
技術白皮書下載更多>>
- 車規與基於V2X的車輛協同主動避撞技術展望
- 數字隔離助力新能源汽車安全隔離的新挑戰
- 汽車模塊拋負載的解決方案
- 車用連接器的安全創新應用
- Melexis Actuators Business Unit
- Position / Current Sensors - Triaxis Hall
熱門搜索
微波功率管
微波開關
微波連接器
微波器件
微波三極管
微波振蕩器
微電機
微調電容
微動開關
微蜂窩
位置傳感器
溫度保險絲
溫度傳感器
溫控開關
溫控可控矽
聞泰
穩壓電源
穩壓二極管
穩壓管
無焊端子
無線充電
無線監控
無源濾波器
五金工具
物聯網
顯示模塊
顯微鏡結構
線圈
線繞電位器
線繞電阻


