采用單個IC從30V至400V輸入產生隔離或非隔離±12V輸出
發布時間:2019-12-31 來源:ADI公司 Zhijun (George) Qian,William Xiong 責任編輯:wenwei
【導讀】電動汽車、大型儲能電池組、家庭自動化、工業和電信電源都需要將高電壓轉換為±12 V,以滿足為放大器、傳感器、數據轉換器和工業過程控製器供電的雙極性電源軌需求。所有這些係統中的挑戰之一是構建一個緊湊、高效的雙極性穩壓器,它的工作溫度範圍為-40°C至+ 125°C,這在汽車和其他高環境溫度應用中尤為重要。
線性穩壓器已廣為人知,並且通常位列雙極性電源備選方案的首位,但它不適用於上述高輸入電壓、低輸出電壓的應用,這主要是由線性穩壓器在高降壓比下的散熱所導致。此外,雙極性解決方案至少需要兩個集成電路(IC):一(yi)個(ge)正(zheng)輸(shu)出(chu)線(xian)性(xing)穩(wen)壓(ya)器(qi)和(he)一(yi)個(ge)負(fu)輸(shu)出(chu)轉(zhuan)換(huan)器(qi)。更(geng)好(hao)的(de)解(jie)決(jue)方(fang)案(an)是(shi)使(shi)用(yong)單(dan)個(ge)開(kai)關(guan)穩(wen)壓(ya)器(qi),該(gai)開(kai)關(guan)穩(wen)壓(ya)器(qi)從(cong)較(jiao)高(gao)的(de)輸(shu)入(ru)產(chan)生(sheng)兩(liang)個(ge)輸(shu)出(chu),並(bing)具(ju)有(you)良(liang)好(hao)的(de)效(xiao)率(lv)和(he)調(tiao)節(jie)性(xing)能(neng),同(tong)時(shi)還(hai)能(neng)適(shi)用(yong)於(yu)狹(xia)小(xiao)空(kong)間(jian)並(bing)降(jiang)低(di)成(cheng)本(ben)。
本文介紹了兩種精簡電路,它們均使用單個高電壓LT8315轉換器,可由30V至400V的寬輸入電壓範圍產生±12V輸出。一個電路是隔離型反激式拓撲,另一個則是非隔離型降壓拓撲。LT8315本身是一款高電壓單芯片轉換器,內置集成630 V/300 mA MOSFET、控製電路和高電壓啟動電路,采用耐熱增強型20引腳TSSOP封裝。
無需光耦合器的隔離型雙極性反激式穩壓器
反激式轉換器廣泛用於多輸出應用,以提供電氣隔離、改(gai)善(shan)安(an)全(quan)性(xing)並(bing)增(zeng)強(qiang)抗(kang)擾(rao)性(xing)。輸(shu)出(chu)可(ke)以(yi)為(wei)正(zheng),亦(yi)可(ke)為(wei)負(fu),具(ju)體(ti)取(qu)決(jue)於(yu)輸(shu)出(chu)的(de)哪(na)一(yi)端(duan)接(jie)地(di)。傳(chuan)統(tong)上(shang),采(cai)用(yong)光(guang)耦(ou)合(he)器(qi)將(jiang)信(xin)息(xi)從(cong)副(fu)邊(bian)基(ji)準(zhun)電(dian)壓(ya)源(yuan)電(dian)路(lu)傳(chuan)輸(shu)至(zhi)原(yuan)邊(bian),以(yi)此(ci)來(lai)實(shi)現(xian)輸(shu)出(chu)電(dian)壓(ya)調(tiao)節(jie)。問(wen)題(ti)在(zai)於(yu),由(you)於(yu)傳(chuan)播(bo)延(yan)遲(chi)、老化和增益變化等原因,光耦合器會大大增加複雜性並降低可靠性。通常,連接至IC反饋引腳的輸出在調節回路中占主導地位,而其他輸出則通過變壓器繞組進行鬆散控製,導致這些輸出的調節性能不良。
LT8315wuxushiyongguangouheqi,tacongdianyuanbianyaqidedisanraozucaiyangfanjihuilaidegelishuchudianya。ciwai,tazaifubiandianliujihuweilingshiyikejiancedaoshuchudianya,yishixianchusedefuzaitiaozheng。zaishuangshuchushejizhong,zhezhongteshudejiancefanganyunxuyanmitiaojiemeigeshuchu(兩個輸出都能主導調節)。因此,典型的±5%負載調節非常易於實現。
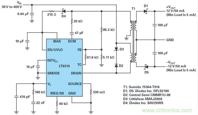
圖1所示的LT8315解決方案在準諧振邊界傳導模式下工作。原邊MOSFET具有很低的導通損耗,這是因為當開關節點振鈴達到其穀值時,MOSFET才導通。副邊沒有二極管反向恢複損耗。3 kV增強絕緣變壓器是整個隔離柵上唯一的組件,它可提升係統可靠性並滿足嚴格的高壓電源隔離要求。圖2顯示了不同輸入電壓下的滿載效率曲線。當輸入為70 V且兩個負載電流均為50 mA時,該反激式轉換器可實現85.3%的峰值效率。
圖1顯示了一款具有30 V至400 V寬輸入範圍的反激式轉換器的完整原理圖。它的輸出為±12 V,並可在負載電流為5 mA至50 mA時保持非常準確的控製。該反激式轉換器的峰值效率為85.3%,如圖2所示。

圖1.一款用於30 V至400 V寬輸入範圍的完整±12 V/50 mA隔離型反激式轉換器。

圖2.圖1所示反激式轉換器的滿載效率與輸入電壓的關係。

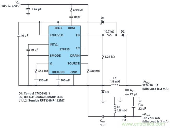
圖3.使用單個LT8315 IC的非隔離型雙電感降壓轉換器的原理圖:從30 V至400 V輸入轉換至±12 V輸出(每路30 mA)。
采用單個IC從30 V至400 V輸入產生隔離或非隔離±12 V輸出
采用雙電感的非隔離型雙極性降壓穩壓器
LT8315具備高電壓輸入能力,隻需借助現成的電感,即可以應用於非隔離型解決方案。圖3顯示了一款采用雙電感的降壓穩壓器,僅需幾個組件。該轉換器可接受的輸入電壓範圍很寬(-30 V至400 V),並能產生±12 V/30 mA的輸出。當輸入為30 V時,該電路的兩個輸出均可實現滿載條件下高達87%的效率。
在這種拓撲中,LT8315的GND焊盤特意未接地,而是連接作為驅動兩個輸出的公共開關節點。在PCB布局時,應將LT8315的GND焊盤尺寸限製在裸露焊盤麵積內,以減少對其他組件的電磁幹擾,因為GND走線是該拓撲中噪聲相對較高的開關節點。二極管D2與FB引腳上的兩個1%電阻形成反饋路徑,以調節正輸出電壓。每當MOSFET導通時,為防止FB引腳放電,D2必不可少。電阻分壓器無需考慮D2的正向壓降,因為D2和D3的正向電壓相等並且可以互相抵消;因此,反饋網絡會跟蹤並嚴密調節正輸出電壓。
負軌包括低電壓耦合電容CFLY、第二電感L2、環流二極管D4和負輸出電容CO2。根據CO1-L1-CFLY-L2電路回路的電感伏秒平衡,L1和L2兩端的平均電壓為零,因此耦合電容CFLY的電壓等於正輸出電壓。CFLY在MOSFET導通期間為L2充電,而D4在MOSFET關斷期間為L2提供放電路徑。負輸出電壓基於CFLY電壓(保持恒定並等於正輸出電壓)間接調節。如圖4的調節曲線所示,當正輸出電壓負載為滿載30 mA時,對於不同的輸入電壓,負輸出電壓在3 mA至30 mA的負載範圍內保持±5%的調節率。

圖4.圖3所示雙電感降壓轉換器在各種輸入電壓下的負12V負載調整曲線。
結論
本文介紹了兩種適用於30 V至400 V寬輸入範圍的雙極性轉換器解決方案:一種是隔離型,另一種是非隔離型。LT8315同時適用於這兩種方案,因為它內置高壓集成MOSFET和高壓啟動電路,無需光耦合器反饋回路。該器件的其他特性還包括低紋波突發模式(Burst Mode®)工作、軟啟動、可編程電流限製、欠壓鎖定、溫度補償和低靜態電流。LT8315的高集成度簡化了多種應用領域的高壓輸入和雙極性輸出電路的設計。
推薦閱讀:
特別推薦
- 噪聲中提取真值!瑞盟科技推出MSA2240電流檢測芯片賦能多元高端測量場景
- 10MHz高頻運行!氮矽科技發布集成驅動GaN芯片,助力電源能效再攀新高
- 失真度僅0.002%!力芯微推出超低內阻、超低失真4PST模擬開關
- 一“芯”雙電!聖邦微電子發布雙輸出電源芯片,簡化AFE與音頻設計
- 一機適配萬端:金升陽推出1200W可編程電源,賦能高端裝備製造
技術文章更多>>
- 博世半導體亮相北京車展:以技術創新驅動智能出行
- 超低功耗微控製器模塊為工程師帶來新的機遇——第1部分:Eclipse項目設置
- 英偉達吳新宙北京車展解讀:以五層架構與開放生態,加速汽車駛向L4
- 三星上演罕見對峙:工會集會討薪,股東隔街抗議
- 摩爾線程實現DeepSeek-V4“Day-0”支持,國產GPU適配再提速
技術白皮書下載更多>>
- 車規與基於V2X的車輛協同主動避撞技術展望
- 數字隔離助力新能源汽車安全隔離的新挑戰
- 汽車模塊拋負載的解決方案
- 車用連接器的安全創新應用
- Melexis Actuators Business Unit
- Position / Current Sensors - Triaxis Hall
熱門搜索
電纜連接器
電力電子
電力繼電器
電力線通信
電流保險絲
電流表
電流傳感器
電流互感器
電路保護
電路圖
電路圖符號
電路圖知識
電腦OA
電腦電源
電腦自動斷電
電能表接線
電容觸控屏
電容器
電容器單位
電容器公式
電聲器件
電位器
電位器接法
電壓表
電壓傳感器
電壓互感器
電源變壓器
電源風扇
電源管理
電源管理IC

