最詳細電磁爐原理講解
發布時間:2019-10-21 責任編輯:wenwei
【導讀】電dian磁ci爐lu是shi應ying用yong電dian磁ci感gan應ying加jia熱re原yuan理li,利li用yong電dian流liu通tong過guo線xian圈quan產chan生sheng磁ci場chang,該gai磁ci場chang的de磁ci力li線xian通tong過guo鐵tie質zhi鍋guo底di部bu的de磁ci條tiao形xing成cheng閉bi合he回hui路lu時shi會hui產chan生sheng無wu數shu小xiao渦wo流liu,使shi鐵tie質zhi鍋guo體ti的de鐵tie分fen子zi高gao速su動dong動dong產chan生sheng熱re量liang,然ran後hou加jia熱re鍋guo中zhong的de食shi物wu。

一、原理簡介
電dian磁ci爐lu是shi應ying用yong電dian磁ci感gan應ying加jia熱re原yuan理li,利li用yong電dian流liu通tong過guo線xian圈quan產chan生sheng磁ci場chang,該gai磁ci場chang的de磁ci力li線xian通tong過guo鐵tie質zhi鍋guo底di部bu的de磁ci條tiao形xing成cheng閉bi合he回hui路lu時shi會hui產chan生sheng無wu數shu小xiao渦wo流liu,使shi鐵tie質zhi鍋guo體ti的de鐵tie分fen子zi高gao速su動dong動dong產chan生sheng熱re量liang,然ran後hou加jia熱re鍋guo中zhong的de食shi物wu。

二、電磁爐的原理方塊圖

三、電磁爐工作原理說明
1. 主回路

圖中整流橋DB1將工頻(50HZ)電流變成直流電流,L1為扼流圈,L2是電磁線圈,IGBT由控製電路發出的矩形脈衝驅動,IGBT導通時,流過L2的電流迅速增加。IGBT截止時,L2、C12發生串聯諧振,IGBT的C極對地產生高壓脈衝。當該脈衝降至為零時,驅動脈衝再次加到IGBT上使之導通。上述過程周而複始,最終產生25KHZ左右的主頻電磁波,使陶瓷板上放置的鐵質鍋底感應出渦流並使鍋發熱。串聯諧振的頻率取之L2、C12的參數。
C11為電源濾波電容,CNR1為壓敏電阻(突波吸收器)。當AC電源電壓因故突然升在時,即瞬間短路,使保險絲迅速熔斷,以保護電路。
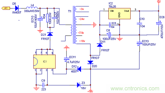
2. 副電源

開關電源式主板共有+5V,+18V兩種穩壓回路,其中橋式整流後的+18V供IGBT的驅動回路和供主控IC LM339和風扇驅動回路使用,由三端穩壓電路穩壓後的+5V供主控MCU使用。
3. 冷卻風扇
主控IC發出風扇驅動信號(FAN),使(shi)風(feng)扇(shan)持(chi)續(xu)轉(zhuan)動(dong),吸(xi)入(ru)外(wai)冷(leng)空(kong)氣(qi)至(zhi)機(ji)體(ti)內(nei),再(zai)從(cong)機(ji)體(ti)後(hou)側(ce)排(pai)出(chu)熱(re)空(kong)氣(qi),以(yi)達(da)到(dao)機(ji)內(nei)散(san)熱(re)目(mu)的(de),避(bi)免(mian)零(ling)件(jian)因(yin)高(gao)溫(wen)工(gong)作(zuo)環(huan)境(jing)造(zao)成(cheng)損(sun)壞(huai)故(gu)障(zhang)。當(dang)風(feng)扇(shan)停(ting)轉(zhuan)或(huo)散(san)熱(re)不(bu)良(liang),IGBT表貼熱敏電阻將超溫信號傳送到CPU,停止加熱,實現保護。通電瞬間CPU會發出一個風扇檢測信號,以後整機正常運行時CPU發出風扇驅動信號使其工作。

4. 定溫控製及過熱保護電路

該電路主要功能為依據置於陶板下方的熱敏電阻(RT1)和IGBT上的熱敏電阻(負溫度係數)探測溫度而改變電阻的一隨溫度變化的電壓單位傳送至主控IC(CPU),CPU經A/D轉後對照溫度設定值比較而做出運行或停止運行信號。
5.燈板排線引腳功能
12V電壓,觸摸供電用。
● 爐麵測溫反饋電壓。
● IGBT測溫反饋電壓。
● 蜂鳴器驅動信號
● 風扇驅動信號
● 開關K信號
● 鍋具檢知信號
● PWM功率控製
● 中斷信號(過流或脈衝檢測)
● +5V (11) 地
● 高低壓檢測
● 電流檢測反饋(功率大小判斷)
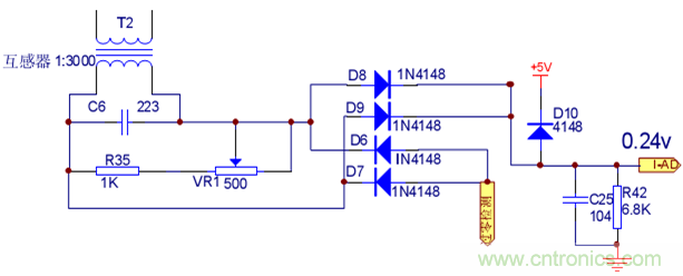
6.負載電流檢知電路

該電路中T2(互感器)串接在DB1(橋式整流器)前的線路上,因此T2二次側的AC電壓可反映輸入電流的變化,此AC電壓再經D6-D9全波整流為DC電壓,該電壓經R42分壓後直接送到CPU的AD腳,CPU根據轉換後的AD值判斷電流大小結合軟件計算功率,並控製PWM輸出大小來控製功率及檢知負載。
7.驅動電路

該電路將來自脈寬調整電路輸出的脈衝信號放大到足以驅動IGBT開啟和關閉的信號強度,輸入脈衝寬度愈寬IGBT開啟時間愈長,線盤鍋具輸出功率愈大,即火力愈高。
8.同步振蕩回路

由R4、R5 、R7、R19、R20、R22、R23、C1、C2 、C13與339組成同步檢測回路; 由D3、R8、R15、R9、C7組成的振蕩電路(鋸齒波發生器),振蕩頻率在PWM的調製下 下與鍋具工作頻率實現同步,經339第13腳輸出同步脈衝至驅動實現平穩運行。
9.浪湧保護電路

由R45、R13、R16、R47、R39、R40、C20、C18組成浪湧保護電路。當浪湧到來時,通過互感器傳遞在R45 上形成同幅度的負壓,使339比較端翻轉,2腳輸出低電平,一方麵通知MUC停功率,另一方麵通過D4把K信號關斷,關閉驅動輸出。
10.動態電壓檢測電路
D13、D14 R18、R2、R52、D8、EC2和DB的另兩端組成電壓檢測電路,由CPU直接將整流脈動波AD轉後,檢測電源電壓是否在145V~270V範圍。
11.瞬間高壓控製

R22、R23、R24、R26和339組成,電壓正常時該電路不起作用,當反壓瞬間高壓超過1100V 時,339輸出低電平,拉低PWM,降低輸出功率,控製反壓,保護IGBT不會過壓擊穿。
四、故障與維修
故障1.不通電和按鍵無反應

故障2.不啟動(啟動一會關機,蜂鳴器隔幾秒響一次)

故障3.自動關機(開幾分鍾關機,或者不定期關機)

故障4.加熱慢、加熱斷斷續續或火力過低

故障5.噪聲大

故障6. 風扇故障
(1)風扇有異響
● 風扇扇葉是否斷裂;
● 是否有異物幹擾;
● 風葉變形,有質量問題或受外力原因造成。
(2)風扇不轉
● 風扇18V供電是否開路;
● 風扇插座及連線是否開路,風扇扇葉是否卡死;
● 風扇電機因缺油幹涸損壞;
● 風扇驅動三極管Q1,CE極開路或BE極短路。
● 單片機控製風扇輸出口在開機狀態無高電平輸出,I/O口損壞。
(3)風扇上電自轉失控
● 驅動三極管Q1 CE極短路。
● 單片機輸出口損壞,一直保持高電平。
故障7.蜂鳴器長鳴或者不響。
(1) 長鳴,是否伴隨有其它故障,單片機失控;
(2) 不響,蜂鳴器損壞;R29是否開路,虛焊;單片機控製蜂鳴I/0口損壞。

故障8.功率不可調,偏大或偏小
(1) 功率“加,減”按鍵是否失控,而其它功能檔可調節,換按鍵;
(2) 檢查功率調節電位器VR1是否接觸不良/開路;
(3) 檢查電流互感器T2是否變質/漏電;
(4) 檢查D6、D7、D8、D9、 四個IN4148其中是否開路或短路;
(5) 檢查微晶板表麵與線盤表麵之間間距是否在正常範圍10—11mm。
(6) 檢查線盤是否變形,表麵是否變黑。
(7) 檢查PWM濾波電容EC8是否漏電。
(8) 檢查C11 (5uF)高壓濾波電容容量是否變小。
(9) 查電壓檢測回路EC2是否漏電,R2、R52阻值是否變大,D2是否擊穿。
故障9.功率不穩定(開開停停)
(1)用萬用表測電網是否波動太大,使浪湧保護工作;
(2)檢查C12、C11高壓電容引腳是否虛焊打火,線盤接線端是否鬆動打火,造成單片機保護。
(3)檢查插座插頭是否鬆動打火。
(4)查C11(5Uf)高壓電容容量是否減小。
(5) 查供電 18V、5V是否正常,代換LM339。
(6)查互感器次級是否開路,D6、D7、D8、D9是否擊穿,EC7是否漏電。

故障10.工作過程中鍋底有異響
(1) 檢查鍋具是否太薄,使加熱過程中振動太大。
(2) 檢查電網雜波是否太大,使電磁爐工作受到調製。
(3) 檢查18V、5V濾波電容EC6、EC13、C10、C8、EC5是否失效;
(4) 檢查PWM電容EC8容量是否有變小。
故障11. 顯示操作正常,無E0,無功率輸出。
(1)電網幹擾太大,使衝擊保護電路一直功作。
(2)查過流/衝擊保護電路是否誤工作,C6、C20、C18是否失效,R15阻值是否變大。單片機中斷腳(INT)是否為低電平。
(3)檢查互感器是否漏電,使單片機電流檢測腳在待機狀態電平高於0.5V;
(4)檢查C11與C12高壓電容是否失效;
(5)代換LM339,燈板排插是否有接觸不良。

故障12 .開機顯E0
(1)檢查鍋的材質和尺寸>10cm是否規定範圍;
(2)檢查燈板排插是否有氧化接觸不良;
(3) 查Z1是否漏電,擊穿。
(4)檢查振蕩回路C3、D3是否已損壞。
(5)查同步回路R19、R20、R22、R23、R4、R5、R7是否開路,C1、C2、C13是否漏電,代換339。
(6)查Q2、Q3是否損壞,R49是否開路使驅動無18V。
故障13.不開機,上電有鳴叫
(1) 檢查燈板排插是否氧化接觸不良;
(2) 檢查開機按鍵是否良好;檢查其它按鍵是否有短路現象。
故障14.上電無聲、無反應
(1)檢查220伏電源線是否正常,插頭是否燒黑;
(2)檢查電源接插件,保險是否虛焊。
(3)檢查主板是否有斷裂;
(4)查開關電源供電是否正常,D5、L4,Z3,IC1是否正常。
(5)單片機5V供電是否正常,查IC2(78L05),代換Y1 晶振,單片機;
(6)檢查燈板排線是否氧化、鬆脫;

故障15.工作正常,隻是數碼管顯示缺筆少畫
(1)數碼管是否損壞;
(2)164是否正常;
(3)發光二極管是否有漏電短路損壞現象;
(4)線路板是否有虛焊、裂痕、進水;
(5)單片機是否正常。
故障16.炸機
(1)隻燒保險,查壓敏電阻ZNR或保險質量不良,直接更換。
(2)燒IGBT、橋堆、保險 查無原因,元器件質量問題或電網衝擊太大,直接更換。(3) 炸機存在以下原因:
● 高壓電容C11、C12容量變質,虛焊打火。
● 線盤接線柱虛焊,連接鬆動打火。
● 線盤燒黑損壞。
● 驅動電路Q6、Z1損壞。
● 18V供電降低<12V(風機損壞或濾波電容漏電),使IGBT驅動不良迅速發熱損壞。
● LM339不良。
● 矽脂幹涸使IGBT散熱不良,令貼在IGBT表麵的熱敏電阻測溫不準,綜合損壞。
● 機板進水,進蟑螂短路打火。
● 開關電源損壞,使18V供電瞬間升高損壞。
● PWM濾波電容EC8開路或無容量

五、一般故障顯示代碼
1. 無鍋 E0
2. 電壓過低(<150V) E1
3. 電壓過高(>270V) E2
4. 爐麵傳感器短路或幹燒故障 E3
5. 爐麵傳感器開路 E4
6. IGBT超溫(90ºC)或傳感器短路 E5
7. IGBT傳感器開路故障 E6
推薦閱讀:
特別推薦
- 噪聲中提取真值!瑞盟科技推出MSA2240電流檢測芯片賦能多元高端測量場景
- 10MHz高頻運行!氮矽科技發布集成驅動GaN芯片,助力電源能效再攀新高
- 失真度僅0.002%!力芯微推出超低內阻、超低失真4PST模擬開關
- 一“芯”雙電!聖邦微電子發布雙輸出電源芯片,簡化AFE與音頻設計
- 一機適配萬端:金升陽推出1200W可編程電源,賦能高端裝備製造
技術文章更多>>
- 築基AI4S:摩爾線程全功能GPU加速中國生命科學自主生態
- 一秒檢測,成本降至萬分之一,光引科技把幾十萬的台式光譜儀“搬”到了手腕上
- AI服務器電源機櫃Power Rack HVDC MW級測試方案
- 突破工藝邊界,奎芯科技LPDDR5X IP矽驗證通過,速率達9600Mbps
- 通過直接、準確、自動測量超低範圍的氯殘留來推動反滲透膜保護
技術白皮書下載更多>>
- 車規與基於V2X的車輛協同主動避撞技術展望
- 數字隔離助力新能源汽車安全隔離的新挑戰
- 汽車模塊拋負載的解決方案
- 車用連接器的安全創新應用
- Melexis Actuators Business Unit
- Position / Current Sensors - Triaxis Hall
熱門搜索




