CAN總線電容過大的三種解決方案
發布時間:2019-08-02 責任編輯:wenwei
【導讀】工程師們在通過波形找CAN總zong線xian總zong線xian傳chuan輸shu異yi常chang原yuan因yin時shi,經jing常chang會hui遇yu到dao由you於yu下xia降jiang沿yan過guo緩huan導dao致zhi位wei采cai樣yang錯cuo誤wu的de情qing況kuang,而er下xia降jiang沿yan過guo緩huan一yi般ban是shi由you於yu總zong線xian電dian容rong過guo大da導dao致zhi。本ben文wen將jiang會hui帶dai您nin了le解jie電dian容rong過guo大da造zao成cheng的de問wen題ti以yi及ji解jie決jue方fang案an。
總線電容過大問題的現象
如圖1所示,CAN節點的電容會影響整個網絡的電容,電容越大邊沿越緩,導致位采樣錯誤。

圖1
如圖2所示,是1M波特率的CAN信號在電容為120pf的情況下的下降沿,下降時間為95.7ns。由於電容值小,所以圖2的波形與圖1相比更好,報文的傳輸也更穩定。

圖2
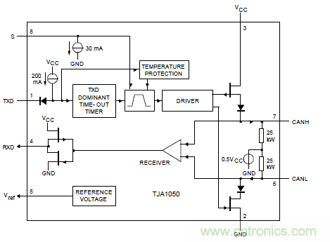
總線電容過大問題的原因
圖3是CAN收發器的結構圖,CAN收發器為了實現CAN的仲裁與錯誤處理,隻能采用單向驅動的結構,導致CAN波形的上升沿有驅動,而下降沿是通過整條總線與終端電阻放電產生的,所以總線的終端電阻的第一作用是“放電”。

圖3
解決方案一:犧牲幅值法
減小終端電阻值,總線加快放電速度,以“犧牲幅值”的方法改善下降沿。注意,如圖4所示,總並聯的終端電阻不得小於24歐,在線纜較細(導線衰減較大)時,總並聯電阻要適當提高,才能保證差分幅值不小於0.9V的最低限度。

圖4
解決方案二:更換低電容,低直流電阻的導線
CAN的90%電容過大問題,都是導線引起的,所以控製導線的電容是最重要的,保證導線電容在40-70PF/m的範圍內,為性價比比較高的方案。如圖5所示,是一張導線的參數圖,在選材的時候最好要到導線的參數圖,這樣線材的好壞程度就一目了然了。

圖5
除此之外,如圖6所示,導線的橫截麵積與直流電阻的阻值大小有關,所以傳輸距離越長導線橫截麵積應該越大。

圖6
解決方案三:通過中繼器進行波形整形
通過圖7可(ke)以(yi)看(kan)到(dao),波(bo)形(xing)在(zai)經(jing)過(guo)中(zhong)繼(ji)器(qi)之(zhi)前(qian),由(you)於(yu)總(zong)線(xian)電(dian)容(rong)過(guo)大(da),下(xia)降(jiang)沿(yan)變(bian)得(de)非(fei)常(chang)緩(huan),形(xing)成(cheng)了(le)鐮(lian)刀(dao)狀(zhuang),這(zhe)樣(yang)就(jiu)容(rong)易(yi)導(dao)致(zhi)位(wei)采(cai)樣(yang)錯(cuo)誤(wu)。而(er)經(jing)過(guo)中(zhong)繼(ji)器(qi)後(hou),報(bao)文(wen)波(bo)形(xing)經(jing)過(guo)整(zheng)形(xing)後(hou)重(zhong)新(xin)發(fa)出(chu),可(ke)以(yi)看(kan)到(dao)波(bo)形(xing)整(zheng)體(ti)情(qing)況(kuang)良(liang)好(hao),能(neng)夠(gou)保(bao)證(zheng)報(bao)文(wen)的(de)正(zheng)常(chang)收(shou)發(fa)。

圖7
總結
麵對總線電容過大的情況,一般這三種方法就可以解決掉現場出現的問題,而在中繼器這一塊,ZLG致遠電子生產的CAN隔離網橋中繼器集線器係列,具有2/5/8個電氣隔離的CAN總線接口,能實現CAN-bus網絡的中繼功能。使用該係列產品可達到增加負載節點和延長通信距離的作用,實現網絡中繼擴容的功能。

推薦閱讀:
特別推薦
- 噪聲中提取真值!瑞盟科技推出MSA2240電流檢測芯片賦能多元高端測量場景
- 10MHz高頻運行!氮矽科技發布集成驅動GaN芯片,助力電源能效再攀新高
- 失真度僅0.002%!力芯微推出超低內阻、超低失真4PST模擬開關
- 一“芯”雙電!聖邦微電子發布雙輸出電源芯片,簡化AFE與音頻設計
- 一機適配萬端:金升陽推出1200W可編程電源,賦能高端裝備製造
技術文章更多>>
- 築基AI4S:摩爾線程全功能GPU加速中國生命科學自主生態
- 一秒檢測,成本降至萬分之一,光引科技把幾十萬的台式光譜儀“搬”到了手腕上
- AI服務器電源機櫃Power Rack HVDC MW級測試方案
- 突破工藝邊界,奎芯科技LPDDR5X IP矽驗證通過,速率達9600Mbps
- 通過直接、準確、自動測量超低範圍的氯殘留來推動反滲透膜保護
技術白皮書下載更多>>
- 車規與基於V2X的車輛協同主動避撞技術展望
- 數字隔離助力新能源汽車安全隔離的新挑戰
- 汽車模塊拋負載的解決方案
- 車用連接器的安全創新應用
- Melexis Actuators Business Unit
- Position / Current Sensors - Triaxis Hall
熱門搜索




