輕小型無人機多光譜遙感技術應用進展
發布時間:2019-03-01 來源:孫剛 黃文江 陳鵬 責任編輯:wenwei
【導讀】多(duo)光(guang)譜(pu)遙(yao)感(gan)是(shi)指(zhi)用(yong)具(ju)有(you)兩(liang)個(ge)以(yi)上(shang)波(bo)譜(pu)通(tong)道(dao)的(de)傳(chuan)感(gan)器(qi)對(dui)地(di)物(wu)進(jin)行(xing)同(tong)步(bu)成(cheng)像(xiang)的(de)一(yi)種(zhong)遙(yao)感(gan)技(ji)術(shu),它(ta)將(jiang)目(mu)標(biao)物(wu)體(ti)反(fan)射(she)輻(fu)射(she)的(de)電(dian)磁(ci)波(bo)信(xin)息(xi)分(fen)成(cheng)若(ruo)幹(gan)波(bo)譜(pu)段(duan)進(jin)行(xing)接(jie)收(shou)和(he)記(ji)錄(lu)。實(shi)現(xian)多(duo)光(guang)譜(pu)遙(yao)感(gan)的(de)傳(chuan)感(gan)器(qi)為(wei)多(duo)光(guang)譜(pu)相(xiang)機(ji),一(yi)次(ci)拍(pai)攝(she)可(ke)形(xing)成(cheng)多(duo)幅(fu)不(bu)同(tong)光(guang)譜(pu)的(de)影(ying)像(xiang)。
(1.中國科學院遙感與數字地球研究所遙感科學國家重點實驗室, 北京 100101;2.中國科學院遙感與數字地球研究所數字地球重點實驗室, 北京 100094;3.中國科學院地理科學與資源研究所資源與環境信息係統國家重點實驗室, 北京 100101;4.北京農業智能裝備技術研究中心, 北京 100097)
摘要:隨(sui)著(zhe)光(guang)譜(pu)傳(chuan)感(gan)技(ji)術(shu)和(he)圖(tu)像(xiang)處(chu)理(li)與(yu)分(fen)析(xi)軟(ruan)件(jian)的(de)日(ri)益(yi)成(cheng)熟(shu),無(wu)人(ren)機(ji)多(duo)光(guang)譜(pu)軟(ruan)硬(ying)件(jian)一(yi)體(ti)化(hua)程(cheng)度(du)和(he)觀(guan)測(ce)精(jing)度(du)及(ji)易(yi)用(yong)性(xing)得(de)到(dao)極(ji)大(da)的(de)發(fa)展(zhan)。無(wu)人(ren)機(ji)多(duo)光(guang)譜(pu)遙(yao)感(gan)已(yi)在(zai)農(nong)業(ye)、林業、資源、生態、環境保護等領域應用日益廣泛。本文概述了無人機飛行平台、多光譜傳感器等硬件技術的發展,和無人機遙感影像的幾何校正、輻射校正圖像處理技術及數據處理流程,並對無人機多光譜遙感在植被長勢監測、存在問題、精細分類與地物識別、病蟲害監測、生sheng物wu量liang和he產chan量liang估gu算suan等deng方fang麵mian的de應ying用yong潛qian力li和he發fa展zhan方fang向xiang進jin行xing了le係xi統tong分fen析xi和he總zong結jie,以yi期qi為wei開kai展zhan相xiang關guan領ling域yu研yan究jiu提ti供gong參can考kao。建jian議yi各ge行xing業ye部bu門men的de專zhuan業ye人ren員yuan與yu遙yao感gan、計算機科學等領域的專家密切合作,製訂無人機多光譜遙感技術的相關標準和規範,共同推進並普及無人機多光譜遙感技術。
0 引言
duoguangpuyaoganshizhiyongjuyoulianggeyishangboputongdaodechuanganqiduidiwujinxingtongbuchengxiangdeyizhongyaoganjishu,tajiangmubiaowutifanshefushededianciboxinxifenchengruoganbopuduanjinxingjieshouhejilu[1-2]。實現多光譜遙感的傳感器為多光譜相機,一次拍攝可形成多幅不同光譜的影像[2]。
輕小型無人機遙感係統作為低空遙感係統的重要組成部分,具有機動靈活、操作簡便、按需獲取高時空分辨率數據且應用成本低的優勢,有效彌補了衛星及大型航空遙感係統在地表分辨率低、重訪周期長、受水汽影響大等不足,為中小尺度的遙感應用研究提供了新的工具[3-4]。輕小型無人機遙感係統是在輕小型無人機平台上配備相應的傳感器(可見光相機、多光譜相機、高光譜儀、紅外傳感器、激光雷達等),liyongtongxinjishuhedingweidingzijishukuaisuwusunhuoquguanyumubiaodiwudegaofenbianlvyingxiangjishuju,jingguochulideshujuzuoweicanshushuruyaoganfanyanmoxing,xiangguanchanchukeyongyucanshutiquhuozhexingyejutiyingyong。
目前,搭載在輕小型無人機平台上的多光譜遙感應用日益廣泛,為係統了解該技術及其應用領域,本文對飛行平台、duoguangpuxiangjidengyingjianjishujiayigaishu,bingcongjihehefushexiaozhengdengfangmianduiduoguangputuxiangshujuchulijishujishujuchuliliuchengjinxingshulihezongjie,tongshiduixiaoxingwurenjiduoguangpuyaoganjishuweilaiyingyonglingyuhefazhanfangxiangjinxingxitongfenxihezhanwang。
1 輕小型無人機多光譜遙感係統 1.1 無人機遙感係統
完整的輕小型無人機遙感係統如圖1所示,主要包括:無人機平台、微小型傳感器、地麵站係統和數據處理係統[5-9]。其中,無人機平台即無人機本身,是搭載飛控、導dao航hang定ding位wei係xi統tong及ji傳chuan感gan器qi等deng設she備bei的de載zai體ti。微wei小xiao型xing傳chuan感gan器qi是shi指zhi安an裝zhuang於yu無wu人ren機ji平ping台tai上shang的de獲huo取qu遙yao感gan數shu據ju的de傳chuan感gan器qi及ji其qi控kong製zhi裝zhuang置zhi,其qi中zhong的de控kong製zhi裝zhuang置zhi通tong常chang與yu導dao航hang、飛控係統進行一體化設計,具有觸發控製傳感器、記錄拍照時刻的位置及姿態信息的功能。地麵站係統主要用於飛行參數設置、路徑規劃和無人機實時操控等。數據處理係統主要完成遙感影像的數據存儲、處理及產品展示等。地麵站係統與飛控之間通過數據傳輸係統進行通信,主要實現飛行數據、控製指令、圖像數據的實時交互傳輸等。
1.2 無人機平台
輕小型無人機飛行平台種類繁多,有無人直升機、固定翼無人機、多旋翼無人機、混合翼無人機等多種機型[10-11]。飛艇與飛翼無人機由於體積和重量較大[7],不在本文的討論之列。直升機起降靈活,可自由懸停,載重也較大,但操作複雜,成本較高[12-13]。固定翼無人機飛行速度快,續航時間長,覆蓋麵積廣,但飛行速度難以根據需求調節,且載荷較小[14]。多旋翼無人機飛行速度可控,飛行高度可調且可以低空飛行,起降靈活,成本較低,但是其飛行時間較短,載荷能力也較小[15]。一般來說,小型無人機的有效載荷為10 kg以下,最大飛行高度3 000 m以內,最大飛行速度不超過33 m/s[6]。從組成部分來說,無人機平台主要包括無人機體、飛行控製係統、遙控器、能量係統以及地麵站[6,10]。其(qi)中(zhong),地(di)麵(mian)站(zhan)主(zhu)要(yao)完(wan)成(cheng)航(hang)線(xian)規(gui)劃(hua)和(he)飛(fei)行(xing)參(can)數(shu)設(she)置(zhi),其(qi)自(zi)動(dong)化(hua)及(ji)智(zhi)能(neng)化(hua)程(cheng)度(du)的(de)提(ti)高(gao)顯(xian)著(zhu)降(jiang)低(di)了(le)無(wu)人(ren)機(ji)飛(fei)行(xing)平(ping)台(tai)的(de)操(cao)作(zuo)難(nan)度(du),當(dang)對(dui)同(tong)一(yi)個(ge)試(shi)驗(yan)區(qu)進(jin)行(xing)多(duo)次(ci)重(zhong)複(fu)觀(guan)測(ce)時(shi),利(li)用(yong)地(di)麵(mian)站(zhan)航(hang)線(xian)信(xin)息(xi)可(ke)方(fang)便(bian)實(shi)現(xian)飛(fei)行(xing)任(ren)務(wu)的(de)重(zhong)複(fu)執(zhi)行(xing)。飛(fei)行(xing)控(kong)製(zhi)係(xi)統(tong)主(zhu)要(yao)完(wan)成(cheng)飛(fei)機(ji)的(de)操(cao)控(kong),如(ru)起(qi)飛(fei)、降落、kongzhongfeixingzitaikongzhideng,shiwurenjixitongdeguanjianjishuzhiyi。zongtieryan,xiaoxinggudingyiwurenjihediandongduoxuanyishimuqianzuichangyongdefeixingpingtai,yinweizhexiefeijizaijiage、載荷能力和飛行時間等方麵進行了可行的折衷處理[2,16]。

圖1 無人機遙感係統組成圖
1.3 小微型多光譜傳感器
受限於小型無人機的有效負荷能力,一般要求多光譜傳感器必須滿足質量輕、體積小、精度高、功耗低的要求。本文的小/微型多光譜傳感器僅包括質量在4 kg以內的商業化產品[17]。按照探測波長的不同,這些傳感器主要分為可見光波段(400~760 nm)數碼相機(Digital camera)、可見近紅外波段(400~1 100 nm)多光譜相機(Spectral camera)、熱紅外波段(3.6~13.5 μm)相機(Thermal camera)等。其中,代表性的小/微型多光譜傳感器主要有ADC lite(Tetracam Inc., Chatsworth, CA, USA)、RedEdge(Micasensen Inc., Seattle, WA, USA)、Parrot Sequoia(Parrot Inc., Paris, France)、FLIR Tau 2 (FLIR Systems Inc., USA)等,其性能參數對比如表1所示。
表1小微型多光譜傳感器產品比較分析

型號質量/g尺寸/(mm×mm×mm)波段數光譜波段快門類型數字化位數/bit分辨率/(像素×像素)視場角/((°)×(°))功耗/WSonyDSCQX10017963×63×561(RGB)紅、綠、藍全局+卷簾(RGB)105472×364861.9×48.58MicasenseRedEdge180120×70×505475、560、668、717、840nm全局121280×96047.2×35.44ParrotSequoia13559×41×284+1(RGB)550、660、735、790nm全局+卷簾(RGB)101280×96061.9×48.58TetracamMCA6(SNAP)580116×80×686490、550、680、720、800、900nm全局(SNAP)/卷簾101280×102438.3×31.09.8ADClite200114×77×613560、660、840nmCMOS102048×153644.5×34.22AIRINOVmulti-SPEC4C4550、660、735、790nm101280×960SenteraQUAD17076×62×483+1(RGB)655、725、800nm全局CMOS1248×95050×39FLIRTau29545×45×601(VOx)7.5~13.5μmVOx14640×51269×561
1.3.1小型多光譜相機原理與分類
kejianguangboduanshumaxiangjishiwurenjiyaoganxitongzhongyingyongzuiweiguangfandeyileichuanganqi,kekuaisuhuoqukejianguangboduanhuiduhuozhecaisetuxiang。kejianguangboduanshumaxiangjizuidadeyoushishichengbendi、像素數高、caozuojiandan。wurenjiyaoganhuoqukejianguangyingxiangduihuanjingyaoqiuxiangduijiaodi,qingtianheyintiantiaojianxiajunkejinxingshujucaiji,danduipuguangshedingyouyidingdeyaoqiu,yundezhedanghehuanjingguangxiandebianhuayidaozhituxiangpuguangbuzuhuoguodu。
可見近紅外波段多光譜相機通過分光獲取不同波段的單色圖像,根據分光方式的不同可分為單鏡頭加分光係統[18]和多鏡頭分光[19-20]等類型。其中,多鏡頭分光是通過在多個成像焦麵傳感器前端分別設置不同譜段的窄帶幹涉濾光片的方式實現[21]。 按感光元件的不同,多光譜傳感器分為CCD(Charge coupled device)相機和CMOS(Complementary metal oxide semiconductor)相機兩種。CCD在影像品質等方麵均優於CMOS,而CMOS則具有低成本、低功耗以及高整合度的特點。對應於采用CCD傳感器的多光譜相機多采用全局快門(如RedEdge、Sequoia等相機),所有像素點同時收集光線,同時曝光,有利於在飛行狀態下獲取無畸變的圖像。而對應於CMOS傳感器的多光譜相機多采用卷簾快門(如MCA6)。目前,主流的小型多光譜相機一般是采用獨立的鏡頭與傳感器,傳感器前端設置不同波段的濾光片(如Tetracam MCA 6、Micasense RedEdge、Parrot Sequoia等相機)實現多波段影像的同時獲取。
在(zai)實(shi)際(ji)應(ying)用(yong)中(zhong),市(shi)場(chang)上(shang)消(xiao)費(fei)級(ji)數(shu)碼(ma)相(xiang)機(ji)的(de)麵(mian)陣(zhen)探(tan)測(ce)器(qi)前(qian)麵(mian)都(dou)包(bao)含(han)一(yi)個(ge)阻(zu)止(zhi)紫(zi)外(wai)線(xian)和(he)紅(hong)外(wai)線(xian)帶(dai)通(tong)濾(lv)波(bo)器(qi),用(yong)於(yu)僅(jin)透(tou)過(guo)入(ru)射(she)輻(fu)射(she)中(zhong)的(de)可(ke)見(jian)光(guang)部(bu)分(fen),但(dan)實(shi)際(ji)上(shang)探(tan)測(ce)器(qi)的(de)響(xiang)應(ying)波(bo)長(chang)可(ke)以(yi)達(da)到(dao)近(jin)紅(hong)外(wai)波(bo)段(duan)的(de)900~1 100 nm,這就為將數碼相機改造為多光譜相機提供了可能[22]。如LELONG等[23]將數碼相機(Canon EOS 350D和SONY DSC-F828)的可見光帶通濾光片去除,改造成為一個包含紅(R)、綠(G)、藍(B)、近紅外(NIR)4個波段多光譜相機(光譜範圍覆蓋570~850 nm)。此外,應用中還可以通過將數碼相機與獨立的紅外相機(如Canon S110 NIR)[24-25]組合起來實現無人機多光譜觀測。

圖2 多光譜相機拍攝的多光譜圖像拚接圖(2017年,河南省安陽市)
熱紅外相機[26]通過對熱紅外波段(2~1 000 μm)敏感的探測器對目標成像,能反映出目標表麵的溫度信息。由於氣孔導度、光合特性和蒸騰速率與植被冠層溫度密切相關,高分辨率的紅外熱成像技術可以用來確定植被在非生物脅迫狀態下的響應,如水分脅迫[27-28]等。此外,利用哺乳動物溫度恒定的特點,熱紅外相機還可用於野生動物物種的精確識別[29]。受限於熱紅外探測器的像元數目(如FLIR Tau2的像素數為640×512),目前熱紅外相機的分辨率較低,當對非均質目標進行觀測時,混合像元(例如一個像元包含同時來自土壤和植被的信號)的存在會顯著影響觀測的精度[30]。利用更高分辨率的RGB圖像與熱紅外數據融合可以降低混合像元的影響[6]。此外,無人機隻能搭載小型熱成像攝像機,這些設備通常使用非製冷的微測輻射熱計傳感器(如氧化釩VOx),傳感器測量值溫漂較大[28],另外,還需要消除背景溫度(包括太陽輻射、環境溫度和風速等)的影響[31],因此,必須選擇合適的方法對熱紅外數據進行大氣糾正並進一步開展現場校準[28,32]。
1.3.2多光譜傳感器獲取的信息
本科院校圖書館、公(gong)共(gong)圖(tu)書(shu)館(guan)與(yu)科(ke)研(yan)院(yuan)所(suo)圖(tu)書(shu)館(guan)對(dui)新(xin)進(jin)人(ren)才(cai)需(xu)求(qiu)較(jiao)大(da),但(dan)對(dui)圖(tu)情(qing)專(zhuan)業(ye)畢(bi)業(ye)生(sheng)而(er)言(yan),不(bu)同(tong)類(lei)型(xing)圖(tu)書(shu)館(guan)的(de)要(yao)求(qiu)不(bu)盡(jin)相(xiang)同(tong)。具(ju)體(ti)來(lai)說(shuo),公(gong)共(gong)圖(tu)書(shu)館(guan)對(dui)圖(tu)情(qing)專(zhuan)業(ye)畢(bi)業(ye)生(sheng)專(zhuan)業(ye)技(ji)能(neng)要(yao)求(qiu)偏(pian)向(xiang)操(cao)作(zuo)性(xing);本科院校圖書館專業要求較高,並希望具有其他專業背景;科研院所圖書館對圖情專業畢業生要求最高,要求其能獨立開展參考谘詢業務,並具備一定的科研能力。
多光譜相機輸出的影像數據格式類型包括JPEG、TIFF或RAW等,圖像的數字化位數一般為8~12位。由於小型多光譜相機的像元數較小,並且飛行高度較低,因此單幅影像的成像麵積較小,將飛行中獲取的多幅影像進行拚接、校準和計算可以獲取大幅拚接影像及一係列的光譜指數圖像數據。圖2展示了Sequoia相機拍攝的多光譜圖像的拚接圖,圖中包括4個不同波段的拚接圖像。根據多光譜相機具體的波段設置,可獲取的植被指數主要包括:比值植被指數(Ratio vegetation index,RVI)、歸一化植被指數(Normalized difference vegetation index,NDVI)、土壤調節植被指數(Optimized soil adjusted vegetation index,OSAVI)、氮素反射指數 (Nitrogen reflectance index,NRI)、增強植被指數(Enhanced vegetation index,EVI)、轉換型葉綠素吸收反射率指數(Transformed chlorophyll absorption ratio index,TCARI)和光化學植被指數(Photochemical reflectance index,PRI)等。另外,利用無人機多光譜影像數據還可以生成數字表麵模型DSM(Digital surface model)信息。綜上所述,無人機多光譜係統可以獲取關於地物的多光譜信息、紋理信息和結構信息[33]。
1.4 無人機飛行參數設置
常規無人機的設置參數包括飛行高度、飛行速度、飛fei行xing軌gui跡ji規gui劃hua等deng。這zhe些xie參can數shu往wang往wang相xiang互hu影ying響xiang,需xu要yao相xiang互hu調tiao整zheng配pei合he才cai能neng保bao證zheng無wu人ren機ji遙yao感gan係xi統tong實shi現xian最zui佳jia的de數shu據ju獲huo取qu能neng力li。對dui於yu多duo光guang譜pu無wu人ren機ji遙yao感gan係xi統tong,飛fei行xing的de高gao度du決jue定ding了le地di表biao分fen辨bian率lv,飛fei行xing的de航hang向xiang重zhong疊die率lv和he航hang間jian重zhong疊die率lv決jue定ding了le拚pin接jie的de質zhi量liang。傳chuan統tong航hang空kong攝she影ying技ji術shu規gui範fan中zhong航hang向xiang重zhong疊die度du(53%~65%)和旁向重疊度(15%~40%)要求較高[34],獲huo取qu的de數shu據ju量liang較jiao大da,因yin此ci數shu據ju采cai集ji處chu理li的de時shi效xiao性xing較jiao低di,在zai應ying急ji救jiu援yuan和he災zai害hai損sun失shi調tiao查zha等deng時shi效xiao性xing要yao求qiu較jiao高gao的de特te殊shu領ling域yu,或huo者zhe需xu要yao大da麵mian積ji采cai集ji圖tu像xiang的de應ying用yong場chang景jing下xia,低di重zhong疊die度du(15%~30%)的數據采集方式和處理方法越來越受到重視[35],韓峰等[36]通過對無人機搭載的Micro MCA12 Snap多光譜數據進行處理分析,在算法和軟件的支持下,航向30%左右的低重疊度無人機圖像拚接完全可以得到適合所有類型應急的大麵積圖像數據和DSMshuju,tebieshizaixianchangyingjixiangyingdeshiyongzhong,caiyongdizhongdiedudepaishefangfahepinjiefangfakejidaditigaoyingjixiangyingshijian。zaishijiyingyongzhong,weilebaozhengpinjiedezhiliang,duiyusenlinhuozhechoumidezuowu,tongchangjianyideduoguangpuxiangjidehangxiangzhongdielvwei75%~85%,旁向重疊率為60%~70%。為滿足影像重疊度要求,實際作業中需要根據作業區域、飛行高度、圖像傳感器參數、地麵分辨率等參數進行航線規劃,並且將相機的拍照幀頻與無人機的飛行速度進行合理匹配,其相關關係為
f/H=S/G (1)
式中 f——相機焦距 H——飛行高度
S——相機傳感器電荷耦合元件單個像元大小
G——影像的地麵分辨率
2 無人機多光譜信息獲取與數據處理
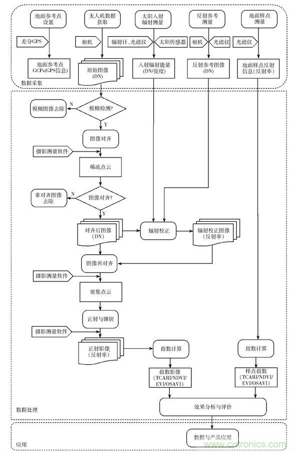
多光譜飛行數據為各個波段獨立的覆蓋範圍較小的照片[37],經過攝影測量處理和輻射校準處理,可以獲取大幅麵的具有確定反射信息的影像。數據處理流程如圖3所示,主要包括多光譜數據處理、圖像拚接、幾何校正、輻射校正和遙感產品生成等。
2.1 攝影測量處理
攝影測量處理是將大量的單波段的無人機多光譜圖像自動拚接為無縫多光譜正射影像並且進行幾何校正和地理配準。
大量自動化攝影測量工具軟件如Pix4Dmapper(Pix4D SA, Lausanne, Switzerland)[38]、PhotoScan(Agisoft LLC, St.Petersbueg, Russia)[39]、ERDAS LPS(Leica Photogrammetry Suite, Leica, German)[28,40]、INPHO(Trimble,USA)等deng的de出chu現xian為wei無wu人ren機ji多duo光guang譜pu數shu據ju的de快kuai速su處chu理li及ji廣guang泛fan應ying用yong提ti供gong了le便bian利li。需xu要yao注zhu意yi的de是shi多duo光guang譜pu圖tu像xiang一yi般ban具ju有you多duo個ge波bo段duan,用yong作zuo特te征zheng匹pi配pei的de波bo段duan選xuan擇ze對dui於yu匹pi配pei的de結jie果guo影ying響xiang顯xian著zhu[41],因此需要根據地物的反射特征、環境條件等進行特殊選擇[37]。無人機多光譜係統獲取的多光譜圖片一般是通過飛機的機載GPS進行地理標記,在處理過程中,圖像集在整個研究區域設置多個地理參考地麵控製點(GCP),這些控製點可使用測量級GPS以厘米的精度進行地理定位,根據區域覆蓋,可以靈活調整GCP數量[38]。圖像數據經過初始對齊操作後,再利用控製點作為標記來優化稀疏點雲並且將圖像重新定向為大地坐標係[42]。高林等[43]對拚接後多光譜圖像采用ENVI 軟件的Image to Image模塊,以高精度數碼正射影像為參考圖像,在圖像不同位置均勻選取30個參考點進行幾何校正,經檢驗影像幾何糾正誤差小於0.5個像元。幾何校正還可以使用ArcGIS(ESRI, Redlands, CA, USA)實現,選擇預設控製點或者地麵特征點作為地理參考點[44]。楊貴軍等[45]開展了基於無人機低精度 POS 數據的無人機數據幾何校正研究,麵向多遙感載荷獲取的無人機遙感數據,實現無地麵控製點的影像幾何校正。
以PhotoScan軟件處理RedEdge多光譜相機數據生成正射影像為例,其數據處理的流程如圖4所示。①圖tu像xiang對dui齊qi,該gai軟ruan件jian在zai圖tu像xiang中zhong查zha找zhao同tong名ming點dian並bing進jin行xing匹pi配pei,還hai可ke以yi確que定ding每mei幅fu圖tu像xiang的de相xiang機ji位wei置zhi並bing優you化hua相xiang機ji校xiao準zhun參can數shu,這zhe個ge過guo程cheng輸shu出chu的de是shi稀xi疏shu點dian雲yun。②使用地麵控製點的坐標對圖像進行地理配準。為了優化攝像機,可以使用漸進式選擇工具根據重建不確定性、投影精度和重投影誤差等參數進行稀疏點雲過濾,之後圖像被重新對齊,大大提高準配準的準確性。③基於估計的相機位置和圖像本身,由軟件構建密集點雲。④建立數字表麵模型DSM,並在此基礎上生成正射影像。
1981nian,wochushengzaiyeyezengjingzhuguodemaocaowuli,nayinianshitaqushidedisannian。tingfuqinshuo,yeyeyibeizicongbujijiaogerendeshi,linzhongqianyebuzhanjitideyidianbianyi。yinci,zhejianmaocaowuchengzaizheyeyedeguangrongchuantonghewoduitaweiyidejiyi,jibiansichuloufeng、漏雨,全家人依然沒有離開它的打算。

圖3 無人機多光譜數據處理流程

圖4 攝影測量處理流程圖
需要注意的是對多光譜進行攝影測量處理有可能改變原始圖像的DN(Digital number)值[42],這在定量遙感應用中往往是不能接受的,因此還需要探索更好的多光譜圖像攝影測量處理方法[37]。
2.2 輻射校正
輻射校正為將傳感器的DN值轉換為傳感器的輻射亮度提供傳遞函數,用於克服太陽角度、雙向反射分布函數(BRDF)效應、雲的陰影、相機增益及曝光時間等因素對傳感器測量值的影響[8]。輻射校正的流程如圖5所示。

圖5 輻射校正流程圖
由於飛行高度較低,通常無人機影像相比衛星及有人飛機獲取的影像具有更好的輻射均一性[46],可以省略大氣糾正[47]。
輻射校正之前需要針對每幅圖像進行背景噪聲消除和漸暈效應消除[48]。圖像背景噪聲源可分為信號相關噪聲(光子散粒噪聲)和信號無關噪聲(暗電流、放大器噪聲、量化誤差)。隻要噪聲不超過模數轉換器的量化間隔,這些噪聲源中的一些(如量化誤差)就可以忽略不計。 然而,多光譜相機可能會受到非隨機誤差的影響[49],這(zhe)會(hui)降(jiang)低(di)最(zui)終(zhong)的(de)圖(tu)像(xiang)質(zhi)量(liang)。漸(jian)暈(yun)效(xiao)應(ying)指(zhi)的(de)是(shi)當(dang)從(cong)其(qi)主(zhu)點(dian)徑(jing)向(xiang)偏(pian)離(li)時(shi),圖(tu)像(xiang)的(de)亮(liang)度(du)衰(shuai)減(jian)的(de)效(xiao)果(guo)。這(zhe)種(zhong)現(xian)象(xiang)是(shi)由(you)相(xiang)機(ji)鏡(jing)頭(tou)光(guang)圈(quan)的(de)有(you)效(xiao)尺(chi)寸(cun)引(yin)起(qi)的(de),暈(yun)映(ying)效(xiao)應(ying)與(yu)鏡(jing)頭(tou)光(guang)圈(quan)尺(chi)寸(cun)成(cheng)比(bi)例(li)變(bian)化(hua)。此(ci)外(wai),漸(jian)暈(yun)與(yu)焦(jiao)距(ju)有(you)關(guan),廣(guang)角(jiao)鏡(jing)頭(tou)更(geng)受(shou)這(zhe)種(zhong)現(xian)象(xiang)的(de)影(ying)響(xiang)。背(bei)景(jing)噪(zao)聲(sheng)與(yu)漸(jian)暈(yun)效(xiao)應(ying)一(yi)般(ban)是(shi)在(zai)相(xiang)機(ji)出(chu)廠(chang)時(shi)進(jin)行(xing)了(le)測(ce)試(shi),相(xiang)應(ying)的(de)誤(wu)差(cha)糾(jiu)正(zheng)係(xi)數(shu)寫(xie)在(zai)了(le)相(xiang)機(ji)裏(li)麵(mian),用(yong)戶(hu)數(shu)據(ju)處(chu)理(li)時(shi),需(xu)要(yao)首(shou)先(xian)獲(huo)得(de)這(zhe)些(xie)糾(jiu)正(zheng)參(can)數(shu),然(ran)後(hou)再(zai)對(dui)多(duo)光(guang)譜(pu)圖(tu)像(xiang)進(jin)行(xing)逐(zhu)像(xiang)素(su)的(de)糾(jiu)正(zheng)處(chu)理(li)。針(zhen)對(dui)每(mei)幅(fu)圖(tu)像(xiang)進(jin)行(xing)上(shang)述(shu)的(de)糾(jiu)正(zheng)操(cao)作(zuo),得(de)到(dao)一(yi)係(xi)列(lie)的(de)經(jing)過(guo)DN值修正的新圖像。
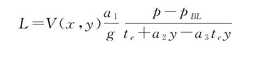
多光譜圖像的輻射校正一般采用替代輻射校正法(Vicarious radiometric calibration),這種方法是一種現場測量與校正方法。考慮到每個像素的DN值與傳感器探測到的輻射具有直接的關係,對於相機的每個光譜通道,可以建立相應通道的DN值與輻射的關係模型。以RedEdge相機為例,輻射校正所建立的輻射傳輸模型為
(2)式中 p——歸一化的像素DN值
pBL——暗電流校準值
a1、a2、a3——輻射校正因子
V(x,y)——漸暈校正多項式
te——曝光時間
g——傳感器增益
x、y——像素位置
L——輻射值,W/(m2·sr·nm)
該輻射模型將圖像的原始像素DN值轉換為絕對光譜輻射值。它補償了傳感器暗電流、傳感器的靈敏度、傳感器增益和曝光設置以及鏡頭暈影效應。模型中使用的所有參數都可以從RedEdge像機保存的TIFF文件中的XMP元數據中讀取。
選入“少兒萬有經典文庫”的(de)原(yuan)典(dian)在(zai)人(ren)類(lei)科(ke)學(xue)史(shi)上(shang)的(de)重(zhong)要(yao)性(xing)和(he)經(jing)典(dian)性(xing)不(bu)容(rong)置(zhi)疑(yi),但(dan)其(qi)厚(hou)重(zhong)的(de)篇(pian)幅(fu)和(he)深(shen)邃(sui)的(de)理(li)論(lun)體(ti)係(xi),讓(rang)一(yi)般(ban)讀(du)者(zhe)都(dou)可(ke)能(neng)望(wang)而(er)卻(que)步(bu),更(geng)不(bu)要(yao)說(shuo)理(li)解(jie)能(neng)力(li)有(you)限(xian)的(de)少(shao)年(nian)兒(er)童(tong)。而(er)在(zai)這(zhe)套(tao)文(wen)庫(ku)裏(li),少(shao)兒(er)彩(cai)繪(hui)版(ban)呈(cheng)現(xian)出(chu)生(sheng)機(ji)勃(bo)勃(bo)的(de)氣(qi)息(xi),吸(xi)引(yin)著(zhe)小(xiao)讀(du)者(zhe)從(cong)容(rong)地(di)走(zou)進(jin)經(jing)典(dian)。
利用同樣的輻射傳輸模型,構建基於一個或者多個參考目標的反射率與光譜輻射的經驗線模型,實現最終的輻射校正。DEL POZO等[48]分析了影響多光譜相機輸出值(DN)的因素,並且給出了詳細的基於標準地物的替代輻射校正方法,結果表明平均的輻射測量誤差在2.5%以內。AHMED等[38]基於具有已知反照率值的參考目標板,在每次飛行之前在地麵上與成像的多光譜圖像進行了輻射測量校準[50],利用ASD地物光譜儀(ASD Inc., Boulder, CO, USA)在全天的多個光亮度不同時段測量標準目標並獲得光譜反射率,使用經驗線校準方法[51-52]來校準多光譜影像的反射率數據,研究中使用了橙色、紅色、白色和黑色防水油布和塑料片作為校準目標。采用類似的校準方法,VON BUEREN等[53]比較了無人機多光譜相機(MCA6)與地麵光譜儀在反射率測量方麵的一致性,通過測量不同的地物目標的反射率,得到其決定關係R2=0.92。高林等[43]為避免立地間獲得的ADC Liteduoguangpushujudeshijianyutiankongtiaojiandechayiyingxiang,caiyongweibubiandiwufushejiuzhengfa,tongguodimianmubiaocededefanshelvjiangduoguangputuxiangzhizhuanhuanweituxiangfanshelv。xianchangdefushexiaozhengfangfaxuyaojunzhidelangbobiaomian,yiyouyanjiubiaoming,xuanzerenzaomubiaoyaobishiyongweibubiantezheng(Pseudo-invariant features)更為有效[54]。
為wei了le減jian少shao飛fei行xing中zhong光guang線xian變bian化hua對dui反fan射she率lv的de影ying響xiang,越yue來lai越yue多duo的de多duo光guang譜pu相xiang機ji開kai始shi配pei置zhi一yi個ge向xiang上shang的de太tai陽yang光guang傳chuan感gan器qi,同tong步bu記ji錄lu拍pai照zhao時shi刻ke的de入ru射she環huan境jing光guang能neng量liang,用yong於yu更geng精jing確que的de輻fu射she校xiao準zhun,隨sui著zhe技ji術shu發fa展zhan,有you可ke能neng將jiang目mu前qian依yi賴lai地di麵mian標biao準zhun板ban的de輻fu射she校xiao正zheng流liu程cheng大da大da簡jian化hua。
2.3 專題圖生成
利用無人機多光譜影像數據可以生成植被指數、數字表麵模型(DSM)等信息。圖6為歸一化植被指數NDVI圖像。圖7為數字表麵模型DSM圖像。將這些信息與具體應用建立關係,可以生成不同的應用專題圖。

圖6 棉田歸一化植被指數(NDVI)圖(2017年,新疆維吾爾自治區石河子市)

圖7 多光譜相機拍攝生成的DSM圖像(2017年,寧夏回族自治區吳忠市)
3 小型無人機多光譜遙感應用
低空無人機搭載不同的多光譜載荷獲取影像,在中小尺度高精度遙感監測中優勢明顯,尤其在農業、林業、生態等領域的應用比較廣泛。無人機多光譜係統能夠在一定程度上改變傳統地麵人工測量或者調查效率低、時效性差及標準不統一等問題,可為具體應用提供高效決策信息。
3.1 植被長勢/營養/脅迫監測
不同植被其氮素、葉綠素、蛋白質和細胞水分等含量各不相同,從而影響植被冠層群體的反射光譜,這為采用光譜遙感方法進行植被生化組分反演提供了理論依據[55]。通過長勢/營養監測可及時了解植被的生長狀況、水肥病害脅迫及營養狀況,便於及時采取各種管理措施, 從而保證植被的正常生長並最大化減少對環境的破壞。
氮素是植被生長的核心元素之一,對作物產量和生產利潤影響巨大[55]。LU等[56]利用無人機搭載Mini MCA多光譜相機進行了水稻氮素含量研究,利用紅邊植被指數(REDVI)實現了最優的氮素估算結果,R2=0.87。BALLESTER等[57]利用無人機搭載RedEdge多光譜相機進行了整個生長季的棉花氮素時空分布研究,結果表明,在生長的早期階段,對氮素含量進行評價的最佳指標為SCCCI(Simplified canopy chlorophyll content index)指數,而到了生長季的後期,最佳指標是NDRE(Normalized difference red edge index)指數。葉綠素含量是植物生理生化及生態調查中最重要的量測參數之一,它不僅是植物營養狀況、光合作用能力和發育階段的良好指示劑,也是評價植物健康的指標之一。BERNI等[27]利用無人機搭載MCA 6多光譜相機獲取橄欖樹的多光譜影像,建立基於土壤調節植被指數的葉綠素預測模型,模型擬合決定係數R2=0.89。LU等[58]進行了草地葉綠素含量的監測研究。HERNNDEZ-CLEMENTE等[59]提出一個簡單比值指數(R515/R570)並探討了利用無人機多光譜圖像繪製森林類胡蘿卜素含量圖以評估其生理狀況的可行性,研究采用的多光譜傳感器為MCA 6,並使用定製的濾光片實現多光譜分光,結果表明該指數在葉片及冠層尺度上都與森林的類胡蘿卜素顯著相關。肖宇釗[60]利用無人機模擬平台搭載多光譜相機對油菜進行低空遙感試驗,發現利用優選植被指數建立線性的預測模型效果較好。PRIMICERIO等[61]利用無人機搭載ADC lite多(duo)光(guang)譜(pu)相(xiang)機(ji)對(dui)葡(pu)萄(tao)園(yuan)長(chang)勢(shi)進(jin)行(xing)了(le)研(yan)究(jiu),結(jie)果(guo)表(biao)明(ming)根(gen)據(ju)歸(gui)一(yi)化(hua)差(cha)異(yi)植(zhi)被(bei)指(zhi)數(shu)生(sheng)成(cheng)的(de)活(huo)力(li)圖(tu)顯(xian)示(shi)了(le)作(zuo)物(wu)生(sheng)長(chang)的(de)異(yi)質(zhi)性(xing)條(tiao)件(jian),與(yu)地(di)麵(mian)觀(guan)測(ce)結(jie)果(guo)基(ji)本(ben)吻(wen)合(he)。秦(qin)占(zhan)飛(fei)等(deng)[62]利用738、522 nm比值光譜指數RSI(Ratio spectral index)構建線性模型對水稻葉片全氮含量進行預測,R2為0.673。ZARCO-TEJADA等[63]將(jiang)無(wu)人(ren)機(ji)多(duo)光(guang)譜(pu)應(ying)用(yong)於(yu)檢(jian)測(ce)水(shui)分(fen)脅(xie)迫(po)引(yin)起(qi)的(de)葉(ye)綠(lv)素(su)熒(ying)光(guang)的(de)變(bian)化(hua),配(pei)合(he)氧(yang)氣(qi)吸(xi)收(shou)波(bo)段(duan)的(de)窄(zhai)帶(dai)濾(lv)光(guang)片(pian)獲(huo)取(qu)特(te)征(zheng)波(bo)段(duan)多(duo)光(guang)譜(pu)圖(tu)像(xiang),實(shi)現(xian)了(le)冠(guan)層(ceng)大(da)尺(chi)度(du)葉(ye)綠(lv)素(su)熒(ying)光(guang)的(de)成(cheng)像(xiang)檢(jian)測(ce)。SUREZ等[64]將搭載MCA-6相機的無人機多光譜係統應用於水分脅迫研究,結果表明長時間序列的歸一化光化學反射PRI指數(PRI/PAR)與同期樹木受到的水分脅迫相匹配。
多元線性回歸、偏最小二乘和逐步線性回歸等建模方法在無人機遙感解析植被冠層氮素、葉綠素等生化組分信息時具有廣泛的應用[65]。由於波段間反射率有著密切的關係,造成線性模型所需參數的重複,因此目前研究者在遙感反演參數時轉向偏最小二乘法、主成分分析、人ren工gong神shen經jing網wang絡luo和he深shen度du學xue習xi等deng方fang法fa,結jie合he高gao光guang譜pu遙yao感gan信xin息xi,構gou建jian包bao含han更geng多duo波bo段duan的de模mo型xing,以yi期qi更geng好hao的de解jie釋shi模mo型xing預yu測ce的de變bian異yi。植zhi被bei長chang勢shi及ji營ying養yang監jian測ce是shi目mu前qian無wu人ren機ji多duo光guang譜pu係xi統tong應ying用yong最zui廣guang泛fan的de領ling域yu,為wei精jing準zhun農nong業ye中zhong的de作zuo物wu管guan理li及ji施shi肥fei決jue策ce提ti供gong了le有you力li的de數shu據ju采cai集ji工gong具ju,同tong時shi,挑tiao戰zhan性xing在zai於yu不bu同tong作zuo物wu類lei型xing、不同生長時期的植被長勢/營養的預測模型存在普適性問題。
3.2 精細分類與地物識別
精確的土地分類與物種識別對資源管理、調查和運營非常重要[66]。已有研究在利用無人機多光譜數據開展森分製圖、樹木表型[67]、樹種識別[68]、雜草識別[69]、三維幾何特征提取[33]等方麵都取得了一些成果。FASSNACHT等[70]對遙感在樹種識別方麵的研究進行了綜述,指出利用多光譜相機獲取的光譜、紋理及結構信息及其組合可以用於樹種的識別。DIAZVARELA等[22]利用無人機多光譜相機獲取的光譜信息和DSM信息組合應用於農業梯田的識別,提出的識別方法的精度達到90%以上。MORA等[71]在北極苔原上應用可見光和近紅外高分辨率無人機影像進行識別研究,結果表明對苔原植被類型的識別精度達到84%,但是由於種間相似度高,物種個體小,因此無法區分物種。以校準後的多光譜數據為數據源,以現場數據為驗證樣本,AHMED等[38]應用無人機搭載Parrot Sequoia多光譜相機對安大略省中部試驗區的植被種類進行了基於對象的分類準確度評價研究,結果表明,針對5個土地覆蓋類型(森林、灌木、草本、裸土和建成區),分類精度高達95%,當分析更詳細的植被物種類型(包括個體落葉樹種、灌木社區和農作物)時,多光譜數據的分類精度約為89%。GINI等[40]利用兩個相機組合(RGB和NIR)進行基於無人機多光譜的樹種識別研究,結果表明采用監督分類的物種分類精度為80%。LU等[72]將jiang無wu人ren機ji多duo光guang譜pu引yin入ru草cao地di物wu種zhong組zu成cheng的de時shi空kong變bian化hua研yan究jiu,結jie果guo表biao明ming,無wu人ren機ji獲huo得de的de多duo光guang譜pu影ying像xiang具ju有you較jiao高gao的de空kong間jian分fen辨bian率lv,是shi研yan究jiu小xiao尺chi度du草cao地di物wu種zhong組zu成cheng的de不bu可ke比bi擬ni的de數shu據ju源yuan,總zong體ti準zhun確que率lv約yue為wei85%。趙慶展等[73]以瑪納斯河畔為研究區,使用固定翼無人機搭載Micro MCA12 Snap多光譜傳感器獲取高分辨率多光譜影像,提出將光譜特征、紋理特征信息與最佳波段指數結合的方法來確定地物分類最佳波段組合。LPEZ-GRANADOS等[74]利用無人機搭載MCA6多光譜相機實現了早期的雜草識別和精確製圖。TORRES-SNCHEZ等[33]將Tetracam MCA 6多光譜相機搭載到四軸旋翼無人機MD4-1000 (microdrones GmbH, Siegen, Germany)上,進行高通量的樹木種植狀況調查,多光譜數據被應用於構建植被指數來實現圖像分類,區別土壤和植被,最終獲取單株樹高、冠幅等結構信息。另外,研究發現飛行高度對最終的結果影響不大,因此可以采取較高的飛行高度以加快數據采集及處理流程。
1.2.2 提出循證問題 將係統收集的資料,通過科學分析,結合文獻資料,提出循證問題“如何對上消化道出血患者進行健康教育”。
現有研究表明,分類方法主要分為麵向對象和麵向像素[66]兩種,分類和地物識別精度與研究地的生境和植被類型密切相關,生境越複雜,個體越小,種間相似度越高,識別精度越低[10]。相對於傳統的調查和監測方法,無人機在可達性和抗幹擾性方麵表現優越,可以安全高效地獲取地物分類數據。
3.3 病蟲害監測與分析
病蟲害會造成巨大的生產損失,而早期診斷是降低損失的有效途徑。植被受到病蟲害脅迫後會導致葉片色素及冠層結構的改變[75],特別是葉片葉綠素含量會發生改變,因此對葉綠素含量敏感的光譜特征可用於病蟲害遙感診斷中[76]。在植被病害方麵,研究主要包括病害指數提取、病害識別、病害時空監測等。劉良雲等[77]與羅菊花等[78]利(li)用(yong)多(duo)時(shi)相(xiang)的(de)高(gao)光(guang)譜(pu)航(hang)空(kong)圖(tu)像(xiang)對(dui)冬(dong)小(xiao)麥(mai)條(tiao)鏽(xiu)病(bing)進(jin)行(xing)了(le)監(jian)測(ce),提(ti)取(qu)敏(min)感(gan)波(bo)段(duan)建(jian)立(li)病(bing)情(qing)指(zhi)數(shu)對(dui)發(fa)病(bing)區(qu)域(yu)及(ji)程(cheng)度(du)進(jin)行(xing)評(ping)價(jia),這(zhe)些(xie)敏(min)感(gan)波(bo)段(duan)可(ke)以(yi)用(yong)於(yu)指(zhi)導(dao)病(bing)害(hai)監(jian)測(ce)的(de)波(bo)段(duan)選(xuan)擇(ze)。NEBIKER等[24]利用Canon S110 NIR相機獲取NDVI指數,對馬鈴薯和洋蔥栽培中的植物病害檢測進行了定性研究,用於確定病害的原始侵染地點、病害的防治效果以及病害的發生模式等。YANG等[79]liyonggaofenbianlvduoguangpuhegaoguangpuhangkongyingxiangshujutiqulemianhuagenfubingdefashengfanwei,jieguoxianshizheliangleishujujiancejieguodejingduchabiebingbuxianzhu,biaomingduoguangpushujujuyoudafanweibinghaijiancedeyingyongqianli。CALDERN等[80]liyongwurenjidazaiduoguangpuxiangjiherehongwaixiangjihuoquganlanshutuxiang,zhenduanganlanshuhuangweibing,faxianzaoqihuangweibingyulvguangboduanxiangguan,suizhebingqingjiazhong,yelvsuyingguangzhishuxiajiang。
DASH等[81]利用無人機搭載RedEdge多duo光guang譜pu相xiang機ji進jin行xing病bing害hai爆bao發fa監jian測ce研yan究jiu,結jie果guo表biao明ming,無wu人ren機ji的de多duo光guang譜pu圖tu像xiang提ti供gong了le一yi種zhong有you效xiao的de檢jian測ce方fang法fa來lai監jian控kong森sen林lin疾ji病bing爆bao發fa所suo導dao致zhi的de葉ye片pian變bian色se症zheng狀zhuang。在zai蟲chong害hai監jian測ce方fang麵mian,主zhu要yao包bao括kuo監jian測ce方fang法fa研yan究jiu、侵染目標識別研究等。LEHMANN等 [44]利用無人機多光譜圖像和基於對象的圖像處理方法來監測橡樹的蟲害。SAMSEEMOUNG等[82]應用無人機多光譜係統識別油棕櫚樹的蟲害。ZHANG等[83]在zai對dui蟲chong害hai早zao期qi分fen級ji研yan究jiu中zhong采cai用yong了le包bao括kuo無wu人ren機ji高gao光guang譜pu在zai內nei的de多duo源yuan數shu據ju,利li用yong高gao光guang譜pu數shu據ju提ti取qu植zhi被bei指zhi數shu進jin而er對dui葉ye綠lv素su含han量liang進jin行xing反fan演yan,為wei多duo光guang譜pu在zai病bing蟲chong害hai預yu測ce及ji早zao期qi診zhen斷duan的de應ying用yong提ti供gong了le可ke能neng性xing。當dang前qian植zhi被bei病bing蟲chong害hai遙yao感gan診zhen斷duan方fang法fa都dou主zhu要yao集ji中zhong在zai光guang譜pu特te征zheng的de利li用yong上shang,但dan是shi目mu前qian僅jin僅jin用yong遙yao感gan方fang法fa具ju有you較jiao大da的de局ju限xian性xing[76],如黃文江[84]指出多源遙感數據與氣象、病蟲害調查數據相結合是發展的方向之一。另外,病蟲害具有類型多樣、影響因素複雜、fashengfazhanxunsudengtedian,ruguobinghaifashengderedianquyuheguanjianshiqibunengxunsuxiangyingjiangshiqubinghaijianceyuxiangyingdeshiji。yaoganshujunenggoutigongmianzhuanglianxudeshuju,jieheguanjiandiquwurenjiduoguangpushuju,zenenggoutigongdianzhuangdelianxushixiangdeshuju[75],兩者點麵結合、優勢互補可以為病蟲害監測提供更全麵信息。
3.4 區域高精度葉麵積指數提取
葉麵積指數(LAI)指單位土地麵積上植物葉片總麵積占土地麵積的比例,它是表征作物幾何結構的關鍵生理物理參數,與光合作用、蒸騰作用、碳循環等生物物理過程密切相關。LELONE等[23]將改造的多光譜相機搭載在電動固定翼無人機上,對法國西南部小麥實驗田進行監測,基於獲取的可見光-近紅外波段的多光譜影像分析了植被指數(NDVI、GNDVI)與生物物理參數(LAI、氮吸收量)之間的聯係,相關係數達到0.82以上。采用類似的硬件方案,LU等[58]對草地的LAI提取進行了研究。楊貴軍等[45]利用電動六旋翼無人機搭載ADC Lite多光譜相機獲取了小麥的多光譜數據,經波段計算提取歸一化植被指數NDVI、土壤調節植被指數 OSAVI、氮素反射指數 NRI等與作物生長狀態敏感的多種植被指數,利用LAI-2000型葉麵積指數儀獲取地麵實測數據,結果表明 NDVI 與作物 LAI 相關性最大,其模型驗證R2為0.48,均方根誤差為0.27。高林等[43]以大豆為研究對象,分析了多源遙感數據對葉麵積指數的估測精度,通過構建植被指數與地麵實測LAI數據的經驗回歸模型表明,針對星、機、地3類遙感信息源,地麵高光譜數據在反演LAI方麵較傳統多光譜數據有優勢但不突出,在保證獲得高精度大豆LAI預測值和高工作效率的前提條件下,基於無人機遙感的多光譜獲取技術為最佳試驗方案。KALISPERAKIS等[85]利用無人機高光譜相機提取的窄波段NDVI來反演葉麵積指數,其相關性為84%。TIAN等[86]利用無人機搭載RedEdge多光譜相機對紅樹林葉麵積指數進行了研究,提出了Scaled NDVI指數來預測植被指數,其精度較高(R2=0.817),相比WorldView-2衛星數據的反演結果,無人機多光譜數據可有效消除背景影響且分辨率更高,因此在長勢均勻或者較低LAI的樣方裏麵應用效果更好。BERNI等[27]利用MCA 6多光譜相機獲取橄欖樹的多光譜影像建立LAI預測模型,決定係數達到R2=0.88。
4)在一定的工程邊界條件及設計原則下,新方案飽和煙氣的加熱功率要比常規方案小10.511 6 MW,此部分熱量可用於預熱冷風,折算為機組增加的發電功率2.185 4 MW,新方案可利用的飽和煙氣餘熱功率為10.570 4 MW,在考慮煙氣餘熱用於凝結水係統和不考慮煙氣餘熱用於凝結水係統兩種情況下,機組效率分別增加0.231%、0.164%,節能效果更好。
大量研究表明,背景和植被類型的影響是製約植被反演精度的2個關鍵因素[86-87]。現有基於無人機多光譜遙感提取作物葉麵積指數的研究大都是通過植被指數與實測LAI建立經驗模型實現,或者基於輻射傳輸模型和光譜數據[88]來建立機理模型實現 。其在研究對象的選擇上往往具有背景均勻、植zhi被bei類lei型xing單dan一yi的de特te征zheng。然ran而er,大da多duo數shu的de複fu雜za生sheng態tai係xi統tong中zhong,如ru沿yan海hai紅hong樹shu林lin,很hen可ke能neng是shi背bei景jing複fu雜za,植zhi被bei類lei型xing多duo樣yang,故gu葉ye麵mian積ji指zhi數shu提ti取qu的de難nan度du也ye較jiao大da。
3.5 區域高精度植被覆蓋度提取
植被覆蓋度(FVC)通常定義為統計範圍內植被的垂直投影麵積所占的百分比,它能夠直觀地反映植被的生長狀況,是指示生態環境變化的重要指標之一[89]。利用低空高分辨率實測數據作為樣本的實測數據源是植被覆蓋度遙感反演的發展趨勢,多光譜相機提取的EVI或者NDVI指數等作為模型的輸入因子,取得了較好結果。劉峰等[13]利用汽油無人直升機搭載ADC Airduoguangpuxiangji,duibanlifugaidujinxingleyanjiu,jiyuzhibeiturangguangpuchayi,tichulewurenjiduoguangpuzhibeifugaidudekuaisujisuanfangfa,jinerliyongduoshixiangdewurenjiduoguangpuyaoganyingxiangshixianlezhibeifugaiduniandubianhuajiance。libingdeng[5]設計了一套以無人機為平台的低空多光譜載荷觀測係統,對冬小麥覆蓋度變化進行監測。周在明等[90]利用四旋翼無人機搭載ADC Air相機對灘塗濕地入侵物種互花米草的植被覆蓋度進行了研究,通過NDVI指數模型獲取多光譜植被覆蓋度信息,以高精度可見光影像為真值進行驗證。結果表明NDVI模型估算值與真實值之間的決定係數為0.92,具有較好的一致性。相比目前廣泛應用的無人機可見光圖像[91-92],利用無人機多光譜圖像反演植被覆蓋度時圖像的空間分辨率要求較低[90],CHAPMAN等[12]利用最優線性無偏預測方法獲取的高粱植被覆蓋度與地麵真實數據的決定係數為 0.88。
muqiandeyanjiuzhong,zhuyaoshitongguojisuanjishijiaofangfahuozhibeizhishujianmofanyandengfangfahuodezuowudeguancengfugaiduxinxi。jinhouyanjiuzhonghaixuyaotansuogengpushixingfangfashixianbutongzhibeifugaidudezhunquetiqu。
3.6 田塊尺度的作物估產
遙(yao)感(gan)估(gu)產(chan)是(shi)基(ji)於(yu)作(zuo)物(wu)特(te)有(you)的(de)波(bo)譜(pu)反(fan)射(she)特(te)征(zheng),利(li)用(yong)遙(yao)感(gan)手(shou)段(duan)對(dui)作(zuo)物(wu)產(chan)量(liang)進(jin)行(xing)監(jian)測(ce)預(yu)報(bao)的(de)一(yi)種(zhong)技(ji)術(shu)。利(li)用(yong)影(ying)像(xiang)的(de)光(guang)譜(pu)信(xin)息(xi)可(ke)以(yi)反(fan)演(yan)作(zuo)物(wu)的(de)生(sheng)長(chang)信(xin)息(xi),通(tong)過(guo)建(jian)立(li)生(sheng)長(chang)信(xin)息(xi)與(yu)產(chan)量(liang)間(jian)的(de)關(guan)聯(lian)模(mo)型(xing),便(bian)可(ke)預(yu)估(gu)作(zuo)物(wu)產(chan)量(liang)。在(zai)實(shi)際(ji)工(gong)作(zuo)中(zhong),基(ji)於(yu)遙(yao)感(gan)手(shou)段(duan)構(gou)建(jian)產(chan)量(liang)預(yu)測(ce)模(mo)型(xing)所(suo)使(shi)用(yong)的(de)參(can)數(shu)包(bao)括(kuo)生(sheng)育(yu)期(qi)長(chang)度(du)、葉綠素含量、葉麵積指數、生物量、光譜反射率和植被指數等。
基於作物特有的波譜反射特征,通過構建包含多種植被指數的遙感反演模型,可以實現作物產量的預測[93]。PEA-BARRAGN等[94]liyongkejianguangxiangjijiehehongwaixiangjizuchengdejizaiduoguangpucaijixitongyanjiulexiangrikuichanliangyuzuowuduoshijianguangpushujuzhijiandeguanxi,faxianliyongzaoqishengchangqicaijideNDVI與產量之間的線性模型決定係數為0.6,另外,還發現不同太陽角度下獲取的多光譜圖像的NDVI變化不大,因此多光譜拍攝時刻不影響模型相關關係。ZARCOTEJADA等[95]也指出利用棉花早期的NDVI植被指數可以與產量建立很好關係。進一步地,BALLESTER等[57]的研究表明早期的SCCCI和NDRE指數與皮棉產量具有顯著的線性回歸關係,而隨著氮素需求變大,氮素成為主要生長限製因子時,NDVI指數相比SCCCI和NDRE指數具有更好的產量預測精度。VEGA等[88]利用MD4-200型旋翼無人機(Microdrones GmbH’s VTOL UAV, Siegen, Germany)搭載3波段多光譜相機——ADC lite多光譜相機對經過不同小區處理向日葵的產量預測進行了研究,結果表明利用多光譜DN值計算的NDVI與產量也具有很好的線性關係。楊貴軍等[45]利用無人機多光譜影像計算得到 NDVI,結合氮肥優化算法(Nitrogen fertilization optimization algorithm,NFOA)開展小麥潛在產量預測。NFOA 算法中通過定義當季估產指數(In-season estimate of yield,INSEY)預測小麥潛在產量,該 INSEY指數由 NDVI 除以自播種之日起到測定冠層光譜期間(Grow degree days,GDD) 的天數得到。利用上述方法預測產量與小區實際產量進行對比分析,其估算精度較高(R2=0.72)。DUAN等[96]的研究發現,經過地麵覆蓋率調整後,開花期NDVI與小麥最終產量有較高的相關性,表明多源數據融合能更深入地反映作物的適應機製。NEBIKER等[24]利用MultiSPEC 4C多光譜相機開展了油菜和大麥產量預測,結果表明油菜所有小區品種的產量和NDVI值之間的相關性為78%,大麥產量與NDRE指數的相關性為87%。YU等[97]利用無人機多光譜進行了大豆產量預測及成熟期識別研究,顯著提高了產量預測的精度(R=0.82),並且識別大豆成熟期的精度可以達到93%。ZHOU等[98]利用無人機搭載Mini-MCA多光譜相機預測穀物產量,提出孕穗期為最佳的預測時間,並且NDVI和VARI為最佳的預測指數,同時多時相的植被指數與產量相關性更高。
從目前的文獻看,NDVI植被指數在產量預測中發揮著重要的作用。利用無人機多光譜係統獲取多光譜圖像來預測作物產量時,具有成本低、天氣影響小、拍攝時間寬裕、duituxiangfenbianlvbumingandeyoudian。youyukeyizaiheshideshengyuqiduizuowuchanliangjinxingyuce,keyizaishouhuoqianduimouxiewentijinxingtiqianzhenduan,tiqianshishixiangyingdejingzhunnongyecaozuo,congerhuodegenghaodejingjijihuanjingxiaoyi[88]。融合農學知識、作物生長模型與遙感指標構建精度高、通用性強的產量預測模型,對應用無人機遙感進行作物產量預測至關重要[99]。
3.7 生物量估算
生物量是指某一時刻單位麵積內實存生活的有機物質(幹重)總(zong)量(liang)。生(sheng)物(wu)量(liang)是(shi)生(sheng)態(tai)係(xi)統(tong)結(jie)構(gou)優(you)劣(lie)和(he)功(gong)能(neng)高(gao)低(di)的(de)最(zui)直(zhi)接(jie)的(de)表(biao)現(xian),是(shi)生(sheng)態(tai)係(xi)統(tong)環(huan)境(jing)質(zhi)量(liang)的(de)綜(zong)合(he)體(ti)現(xian)。同(tong)時(shi),生(sheng)物(wu)量(liang)的(de)定(ding)量(liang)估(gu)算(suan)為(wei)碳(tan)循(xun)環(huan)研(yan)究(jiu)提(ti)供(gong)了(le)重(zhong)要(yao)的(de)參(can)考(kao)。楊(yang)鵬(peng)萬(wan)等(deng)[100]利用藏北高寒草甸地上生物量和ADC便攜式多光譜相機數據,建立了植被指數估算藏北高寒草甸地上生物量的模型。在分析了地上生物量與歸一化植被指數NDVI、歸一化綠波段差值植被指數GNDVI和土壤調節植被指數SAVI相關關係的基礎上,構建了地上生物量和各植被指數的7種模型,並對擬合效果比較好的模型進行了精度檢驗。結果表明3個植被指數中NDVI的模擬效果最好, GNDVI最差;所有模型中,以NDVI為自變量的線性模型、以SAVI為自變量的線性模型和冪函數模型模擬和預測效果都很好。在VEGA等[88]對向日葵生物量的研究中,也表明利用多光譜相機的DN值計算的歸一化植被指數NDVI與生物量具有很好的線性關係。生物量是作物表型的一個重要參數,AICH等[101]提出了一套基於深度學習的估算方法,並將無人機多光譜數據用於小麥生物量估算中,獲得較高的估算精度。
在今後的研究中將高精度的DSM數據與光譜數據相結合,利用獲取的植被結構信息進行輔助,有可能提高生物量估算的精度。
3.8 群落調查及生物多樣性評價
生物多樣性是一個描述自然界多樣性程度的內容廣泛的概念,是生物及其環境形成的生態複合體以及與此相關的各種生態過程的綜合。BOON等[102]在南非利用固定翼無人機搭載RedEdge多光譜相機用於濕地植被完整性的調查和生態係統製圖,結果可以用於濕地擾動等級、麵積的精確評價。MINAK等[42]將無人機多光譜遙感技術引入到森林幹擾研究中,利用多光譜圖像提取植被指數來區分森林幹擾類別。CHABOT等[25]應用無人機多光譜監測水生入侵植被,基於光譜特征的隨機森林方法的分類精度達到81%。LASSAU等[103]探索了利用航空多光譜數據獲得的歸一化差異植被指數NDVI和近紅外光譜中反射率的標準偏差stdevRNIR作為悉尼北部砂岩森林棲息地複雜度的指標,研究發現在NDVI植(zhi)被(bei)指(zhi)數(shu)和(he)棲(qi)息(xi)地(di)複(fu)雜(za)度(du)之(zhi)間(jian)存(cun)在(zai)強(qiang)烈(lie)相(xiang)關(guan)關(guan)係(xi)。與(yu)定(ding)量(liang)研(yan)究(jiu)相(xiang)結(jie)合(he)的(de)遙(yao)感(gan)技(ji)術(shu)可(ke)預(yu)測(ce)動(dong)物(wu)對(dui)景(jing)觀(guan)尺(chi)度(du)的(de)植(zhi)被(bei)結(jie)構(gou)和(he)生(sheng)物(wu)量(liang)的(de)響(xiang)應(ying),並(bing)為(wei)特(te)定(ding)棲(qi)息(xi)地(di)的(de)生(sheng)物(wu)多(duo)樣(yang)性(xing)保(bao)護(hu)提(ti)供(gong)有(you)效(xiao)的(de)管(guan)理(li)手(shou)段(duan)。
盡管不能完全代替現場人工調查,無人機遙感係統可以在群落尺度上進行生物多樣性評估,憑借其速度快、可到達性強的優勢可以顯著提高群落調查的麵積和效率,從而節約大量的人力物力。
3.9 高通量作物表型研究
植物表型是受基因和環境因素決定或影響的, 反映植物結構及組成、植物生長發育過程及結果的全部物理、生理、生化特征和性狀。作物表型信息是揭示作物生長發育規律、環境與管理措施等關係的重要依據[104]。傳統的表型組學的研究技術和方法仍然停留在使用傳統的測量儀器、數字圖像分析[105]等方法階段,田間試驗取樣測定作物性狀參數的方法耗時耗力,且空間覆蓋有限,成為當前農學、育種等作物科學研究的發展瓶頸,而以無人機為代表的近地遙感高通量表型平台憑借機動靈活、成本低、空間覆蓋廣的優勢成為獲取田間作物表型信息的重要手段[6,99]。
現有研究表明,無人機多光譜遙感係統中的可見光相機可以用於花期[106]、株高[107]、倒伏[108]、植被覆蓋度[12]等結構與形態相關參數的獲取,而多光譜相機可以用於葉麵積指數[43,109]、生物量[101]、產量[96]、出苗率[101]、返青率[110]、氮素含量[57]、葉綠素含量[111]等參數的獲取,紅外波段的相機可以用於冠層溫度[28]等脅迫指標參數的獲取。具體地,WATANABE等[112]利用無人機多光譜係統進行了高粱株高的測量,測量值輸入基因預測模型後,獲取的預測值與真實值的相關係數為0.84。DUAN等[96]利用無人機搭載RedEdge多光譜相機,構建了一套以測量地塊尺度NDVI指數為主的高通量作物表型平台,用於監測小麥的農學和育種特性,獲取的飛行數據與手持設備測量的地麵NDVI數據具有高度的相關性,可以實現快速、有效的NDVI數據獲取,並且產量與NDVI的決定係數達到0.82。ZAMANALLAH等[55]利用固定翼無人機搭載ADC-lite多光譜相機用來研究玉米在缺氮脅迫/衰老下的長勢空間變異特征,並利用無人機多光譜的NDVI數據進行產量預測。GMEZ-CANDN等[28]提出了一種融合熱紅外(Thermoteknix Miricle)、多光譜相機(Sigma DP1x)的多波段的作物表型無人機遙感係統,獲取的多時相的具有精確位置坐標的正射紅外圖像可以用於單木尺度的樹木水分脅迫狀態判別。HAGHIGHATTALAB等[113]研yan究jiu了le無wu人ren機ji多duo光guang譜pu係xi統tong在zai獲huo取qu小xiao麥mai育yu種zhong小xiao區qu植zhi被bei指zhi數shu方fang麵mian的de應ying用yong,並bing對dui使shi用yong的de兩liang種zhong多duo光guang譜pu相xiang機ji遙yao感gan係xi統tong進jin行xing了le比bi較jiao,兩liang者zhe獲huo取qu的de植zhi被bei指zhi數shu與yu地di麵mian測ce量liang值zhi具ju有you較jiao好hao的de相xiang關guan性xing。
高通量的作物表型平台可應用於農學、植物生理和育種研究,用於探討基因、環境和管理措施之間複雜的相互作用。在未來的無人機遙感解析作物表型信息研究應用中,需深入挖掘高光譜、LiDAR等傳感器信息,融合多傳感器的數據構建通用性強、精度高的作物表型信息解析模型。
3.10 其他應用
無人機多光譜遙感還可以提供一種快速、定量、高效的作物災害損失評估方法,如ZHOU等[114]jiangwurenjiduoguangpuyingyongyumalingshubingbaozaihaipingguzhong,yanjiubiaomingturangtiaojiezhibeizhishuduibingbaozaihaizuiweimingan。ciwai,wurenjiduoguangpuyaoganhaiyingyongyuziranyichanbaohu[115]、物候監測[116]、灌溉設施識別[117]等研究中。
4 討論與建議
wurenjiduoguangpuyaoganjishusuiranjinlainiandedaoleguangfandefazhan,danshangcunzaiyixiawenti,xuyaozaihouxudewurenjiduoguangpuyaoganzhongzhongdianguanzhuhejiejue,jutibaokuo:
(1)無wu人ren機ji大da麵mian積ji作zuo業ye續xu航hang時shi間jian受shou限xian問wen題ti。無wu人ren機ji航hang拍pai覆fu蓋gai範fan圍wei比bi地di麵mian測ce量liang廣guang,與yu衛wei星xing資zi料liao的de空kong間jian匹pi配pei度du更geng高gao,無wu人ren機ji方fang法fa是shi對dui目mu前qian地di麵mian實shi測ce方fang法fa的de巨ju大da改gai進jin,可ke以yi高gao效xiao、便捷地獲取更大空間範圍的地麵觀測資料,從而克服傳統地表調查方法與衛星數據的空間匹配性問題,提高遙感反演的精度[92]。danshi,muqiandiandongwurenjipubiancunzaihangshijiaoduandewenti,yicilujingguihuawufashixiandamianjidexinxihuoqu,bingqieduihuanjingyaoqiubijiaogao,nanyishiyingfuzadedishihuanjing,tongxinxinhaoyishouganrao,yinci,daquyudeyingyonghaishoudaoxianzhi。
(2)wurenjiyingxiangdejihehefushexiaozhengwenti。muqiandaduoshuwurenjiduoguangpuyingxiangfenbianlvjiaodi,tezhengdianpipeinanduda,jihexiaozhengxiaolvhejingduyoudaitigao。duoguangpuchuanganqizaiwurenjifeixingguochengzhongshoufeixingwendingxingjiguangzhaohuanjingbianhuayingxiang,butongshikecaijideshujuchuxianfushefeijunyixing,duituxiangjinxingfushexiaozhengdefangfayibanweibanshougongfangshi,caozuojiaoweifuza。weici,houxuyingyongguochengzhongbixuyanjiuzhenduisuoyoushujudefushexiaozhengsuanfa,xiaochufushefeijunyixingduihouxucanlianggusuandeyingxiang。erqie,muqiandeshujujiexiwangwangtongguodimianshiceshujujianlijingyanhuiguimoxing,moxingshouzuowuzhongzhiquyu、zuowuleixingyijizuowushengyuqidengyingxiangjiaoda,houxuxuliyongduozhongzuowuguanceshujujianlitongyongxingmoxing,bingbaozhengmoxingjiexijingdumanzushijixuqiu。jianyizaijinhouyanjiuzhong,zhezhongjiaqiangfushexiaozhundeyanjiu,tansuotongyongxingfushexiaozhunfangfa,jianshaoduidimiandingbiaodexuqiu,tigongjuyougengjiazhunquefushexinxihuozhefanshelvxinxideduoguangputuxiang,weitigaohouxuyingyongdejingdudiandingjichu。
(3)無人機多光譜載荷和傳感器波段受限問題。目前的多光譜相機具有波段數目有限(小於12),波段寬度比較寬(大於10 nm)的特點,這導致不能準確捕獲植被在某些敏感波段的精細反應,不能滿足精細分類或者探測的需要[40]。隨著技術發展,無人機高光譜傳感器在體積、重量上越來越小,數據傳輸及處理也逐漸成熟,有可能會更加普及[118]。本文中無人機載荷聚焦於小型的多光譜相機,但是在麵向具體的應用時,要根據需求提出最優的載荷配置方案,微型高光譜儀[119]、成像高光譜儀[120]、紫外相機、熱紅外相機[29]等都具有各自獨特的優勢及應用價值。
(4)無人機多光譜遙感的尺度效應問題。由於地表空間異質性的普遍存在,任何非線性遙感模型反演產品都存在尺度效應問題[43]。CURRAN等[121]研究了樣方大小對地表實測草地遙感反演結果的影響,證明樣方尺寸是影響測量精度的重要因素。因此在將無人機數據與衛星數據、地麵數據[122]建立模型時,需要將尺度問題考慮在內。建議各行業部門的專業人員與遙感、計算機科學等領域的專家密切合作,製訂無人機多光譜遙感技術的相關標準和規範,共同開發推進並普及無人機多光譜遙感技術。
參考文獻
1 童慶禧, 田國良, 茅亞瀾. 多光譜遙感波段選擇方法的研究[J]. 宇航學報, 1983, 4(2): 4-16.
2 王斌永, 舒嶸, 賈建軍,等. 無人機載小型多光譜成像儀的設計[J]. 光學與光電技術, 2004,2(2):18-20.
WANG Binyong, SHU Rong, JIA Jianjun, et al. Design of compact multispectral imager for UAV[J]. Optics & Optoelectronic Technology, 2004,2(2): 18-20. (in Chinese)
3 廖小罕, 周成虎. 輕小型無人機遙感發展報告[M]. 北京: 科學出版社, 2016.
4 MARRIS, EMMA. Drones in science: fly, and bring me data [J]. Nature, 2013, 498(7453): 156.
5 李冰, 劉鎔源, 劉素紅, 等. 基於低空無人機遙感的冬小麥覆蓋度變化監測 [J]. 農業工程學報, 2012, 28(13): 160-165.
LI Bing, LIU Rongyuan, LIU Suhong, et al. Monitoring vegetation coverage variation of winter wheat by low-altitude UAV remote sensing system[J]. Transactions of the CSAE, 2012(13): 160-165. (in Chinese)
6 YANG G, LIU J, ZHAO C, et al. Unmanned aerial vehicle remote sensing for field-based crop phenotyping: current status and perspectives[J]. Frontiers in Plant Science, 2017, 8:1111.
7 SANKARAN S, KHOT L R, ESPINOZA C Z, et al. Low-altitude, high-resolution aerial imaging systems for row and field crop phenotyping: a review [J]. European Journal of Agronomy, 2015, 70:112-123.
8 ZHANG C, KOVACS J M. The application of small unmanned aerial systems for precision agriculture: a review [J]. Precision Agriculture, 2012, 13(6): 693-712.
9 楊海軍, 李營, 朱海濤, 等. 無人機遙感技術在環境保護領域的應用 [J]. 高技術通訊, 2015, 25(6): 607-613.
YANG H J, LI Y, ZHU H T, et al.UAV remote sensing’s applications in the environmental protection field [J]. Chinese High Technology Letters, 2015, 25(6): 607-613. (in Chinese)
10 孫中宇, 陳燕喬, 楊龍, 等. 輕小型無人機低空遙感及其在生態學中的應用進展 [J]. 應用生態學報, 2017, 28(2): 528-536.
SUN Z Y, CHEN Y Q, YANG L, et al. Small unmanned aerial vehicles for low-altitude remote sensing and its application progress in ecology[J]. Chinese Journal of Applied Ecology, 2017, 28(2): 528-536. (in Chinese)
11 GAGO J, DOUTHE C, COOPMAN R E, et al. UAVs challenge to assess water stress for sustainable agriculture [J]. Agricultural Water Management, 2015, 153(Supp.C): 9-19.
12 CHAPMAN S C, CHAN A, JACKWAY P, et al. Pheno-copter: a low-altitude, autonomous remote-sensing robotic helicopter for high-throughput field-based phenotyping [J]. Agronomy, 2014, 4(2): 279-301.
13 劉峰, 劉素紅, 向陽. 園地植被覆蓋度的無人機遙感監測研究 [J/OL]. 農業機械學報, 2014, 45(11): 250-257.http:∥www.j-csam.org/jcsam/ch/reader/view_abstract.aspx?flag=1&file_no=20141139&journal_id=jcsam. DOI:10.6041/j.issn.1000-1298.2014.11.039.
LIU Feng,LIU Suhong,XIANG Yang.Study on monitoring fractional vegetation cover of garden plots by unmanned aerial vehicles[J/OL].Transactions of the Chinese Society for Agricultural Machinery,2014,45(11):250-257. (in Chinese)
14 LINK J, SENNER D, CLAUPEIN W. Developing and evaluating an aerial sensor platform (ASP) to collect multispectral data for deriving management decisions in precision farming [J]. Computers & Electronics in Agriculture, 2013, 94(11): 20-28.
推薦閱讀:
特別推薦
- 噪聲中提取真值!瑞盟科技推出MSA2240電流檢測芯片賦能多元高端測量場景
- 10MHz高頻運行!氮矽科技發布集成驅動GaN芯片,助力電源能效再攀新高
- 失真度僅0.002%!力芯微推出超低內阻、超低失真4PST模擬開關
- 一“芯”雙電!聖邦微電子發布雙輸出電源芯片,簡化AFE與音頻設計
- 一機適配萬端:金升陽推出1200W可編程電源,賦能高端裝備製造
技術文章更多>>
- 築基AI4S:摩爾線程全功能GPU加速中國生命科學自主生態
- 一秒檢測,成本降至萬分之一,光引科技把幾十萬的台式光譜儀“搬”到了手腕上
- AI服務器電源機櫃Power Rack HVDC MW級測試方案
- 突破工藝邊界,奎芯科技LPDDR5X IP矽驗證通過,速率達9600Mbps
- 通過直接、準確、自動測量超低範圍的氯殘留來推動反滲透膜保護
技術白皮書下載更多>>
- 車規與基於V2X的車輛協同主動避撞技術展望
- 數字隔離助力新能源汽車安全隔離的新挑戰
- 汽車模塊拋負載的解決方案
- 車用連接器的安全創新應用
- Melexis Actuators Business Unit
- Position / Current Sensors - Triaxis Hall
熱門搜索
微波功率管
微波開關
微波連接器
微波器件
微波三極管
微波振蕩器
微電機
微調電容
微動開關
微蜂窩
位置傳感器
溫度保險絲
溫度傳感器
溫控開關
溫控可控矽
聞泰
穩壓電源
穩壓二極管
穩壓管
無焊端子
無線充電
無線監控
無源濾波器
五金工具
物聯網
顯示模塊
顯微鏡結構
線圈
線繞電位器
線繞電阻



