TI的創新毫米波技術:用於交通監控的無線傳感解決方案
發布時間:2018-11-26 責任編輯:wenwei
【導讀】智能城市的一個關鍵要素是配備有傳感器的智能交通係統,可監控城市的“健康” - 跟蹤交通數據和停車計時以實施執法,紅綠燈優先事項和事件管理,如圖1所示。

圖 1:智能交通係統通過路口監控和停車位檢測來幫助監控城市的“健康”
智(zhi)能(neng)傳(chuan)感(gan)器(qi)作(zuo)為(wei)智(zhi)能(neng)交(jiao)通(tong)係(xi)統(tong)的(de)核(he)心(xin),可(ke)以(yi)追(zhui)蹤(zong)交(jiao)通(tong)擁(yong)堵(du)並(bing)保(bao)持(chi)交(jiao)通(tong)暢(chang)通(tong),特(te)別(bie)是(shi)在(zai)十(shi)字(zi)路(lu)口(kou)和(he)高(gao)速(su)公(gong)路(lu)上(shang)。這(zhe)些(xie)傳(chuan)感(gan)器(qi)必(bi)須(xu)具(ju)備(bei)以(yi)下(xia)功(gong)能(neng):
精確性
用於測量車輛或行人的延伸範圍,速度和位置。
穩固性
包括在不透氣的天氣,黑暗和陽光下工作。
整體性
優化實時評估和修正。
易於使用性
帶有參考代碼和樣本以加速部署。
TI的創新毫米波(mmWave)技術是一種用於交通監控的無線傳感解決方案,它具有測量距離、速度和位置信息的能力,以確定車輛與交叉路口間的距離、車速和車道占用情況。新的使用毫米波雷達傳感器進行交通監控檢測和追蹤參考設計中,IWR1642包含能夠檢測物體的C674x數字信號處理器,同時Arm® R4F處理器則可以隨時追蹤車輛的行駛距離和速度。參見圖2。

圖 2:左側的圖表清楚地顯示了使用IWR1642檢測和跟蹤兩輛車的過程
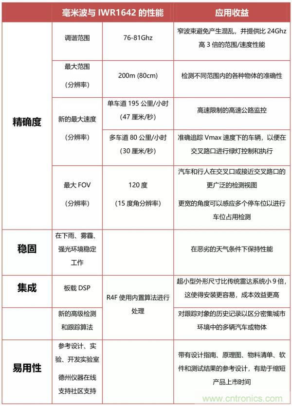
TI的新設計,為設計師在廣泛的應用中使用毫米波雷達傳感器提供了便捷(見表1)。例li如ru,一yi種zhong監jian測ce高gao速su公gong路lu上shang車che速su的de傳chuan感gan器qi可ke以yi遠yuan程cheng發fa放fang超chao速su罰fa單dan,並bing降jiang低di執zhi法fa人ren員yuan遇yu到dao危wei險xian情qing況kuang的de可ke能neng性xing。然ran而er,為wei了le做zuo到dao這zhe一yi點dian,傳chuan感gan器qi必bi須xu能neng夠gou準zhun確que地di檢jian測ce處chu於yu不bu同tong距ju離li的de各ge個ge物wu體ti的de速su度du,這zhe需xu要yao通tong過guo設she計ji中zhong增zeng加jia的deVmax算法而得以實現。

表1:TI的毫米波傳感器為智能交通係統提供了優勢
zheyigongnenghaikeyitigaochuanganqijiancejiaochakoudezhunquexing,shiqinenggougenghaodiyucejiejincheliangdeshuliang。bingqiyonglvdengkongzhi,jianshaocheliangdeqidonghetingzhicongershijiaotonggengjialiuchang,bingshidegeichuanghongdengcheliangfasongfadanbiandegengrongyi。
該(gai)參(can)考(kao)設(she)計(ji)還(hai)具(ju)有(you)先(xian)進(jin)的(de)檢(jian)測(ce)和(he)追(zhui)蹤(zong)算(suan)法(fa),使(shi)傳(chuan)感(gan)器(qi)能(neng)夠(gou)保(bao)有(you)特(te)定(ding)物(wu)體(ti)所(suo)處(chu)位(wei)置(zhi)的(de)曆(li)史(shi)記(ji)錄(lu),從(cong)而(er)使(shi)傳(chuan)感(gan)器(qi)更(geng)容(rong)易(yi)在(zai)密(mi)集(ji)的(de)城(cheng)市(shi)環(huan)境(jing)中(zhong)區(qu)分(fen)汽(qi)輛(liang)或(huo)其(qi)他(ta)物(wu)體(ti)。
該解決方案具有35厘米的分辨率,能夠檢測到距離不超過200米的各種物體。此外, 具有50厘米/秒速度分辨率的解決方案,可以在高速公路單車道上精確地追蹤200公裏/時及更高限速的車輛,以及限速70千米/時,在有交叉路口綠燈控製和執法的多車道上的車輛。
120度視野(FOV)功能具有15度(du)角(jiao)分(fen)辨(bian)率(lv),可(ke)以(yi)使(shi)視(shi)野(ye)範(fan)圍(wei)更(geng)為(wei)寬(kuan)廣(guang)從(cong)而(er)檢(jian)測(ce)到(dao)接(jie)近(jin)交(jiao)叉(cha)路(lu)口(kou)的(de)車(che)輛(liang)或(huo)行(xing)人(ren)。傳(chuan)感(gan)器(qi)可(ke)以(yi)留(liu)意(yi)多(duo)個(ge)停(ting)車(che)位(wei),以(yi)便(bian)司(si)機(ji)知(zhi)道(dao)停(ting)車(che)場(chang)某(mou)車(che)道(dao)內(nei)是(shi)否(fou)有(you)車(che)位(wei),或(huo)者(zhe)他(ta)們(men)需(xu)要(yao)換(huan)一(yi)層(ceng)樓(lou)找(zhao)尋(xun)。
推薦閱讀:
特別推薦
- 噪聲中提取真值!瑞盟科技推出MSA2240電流檢測芯片賦能多元高端測量場景
- 10MHz高頻運行!氮矽科技發布集成驅動GaN芯片,助力電源能效再攀新高
- 失真度僅0.002%!力芯微推出超低內阻、超低失真4PST模擬開關
- 一“芯”雙電!聖邦微電子發布雙輸出電源芯片,簡化AFE與音頻設計
- 一機適配萬端:金升陽推出1200W可編程電源,賦能高端裝備製造
技術文章更多>>
- 貿澤EIT係列新一期,探索AI如何重塑日常科技與用戶體驗
- 算力爆發遇上電源革新,大聯大世平集團攜手晶豐明源線上研討會解鎖應用落地
- 創新不止,創芯不已:第六屆ICDIA創芯展8月南京盛大啟幕!
- AI時代,為什麼存儲基礎設施的可靠性決定數據中心的經濟效益
- 矽典微ONELAB開發係列:為毫米波算法開發者打造的全棧工具鏈
技術白皮書下載更多>>
- 車規與基於V2X的車輛協同主動避撞技術展望
- 數字隔離助力新能源汽車安全隔離的新挑戰
- 汽車模塊拋負載的解決方案
- 車用連接器的安全創新應用
- Melexis Actuators Business Unit
- Position / Current Sensors - Triaxis Hall
熱門搜索
微波功率管
微波開關
微波連接器
微波器件
微波三極管
微波振蕩器
微電機
微調電容
微動開關
微蜂窩
位置傳感器
溫度保險絲
溫度傳感器
溫控開關
溫控可控矽
聞泰
穩壓電源
穩壓二極管
穩壓管
無焊端子
無線充電
無線監控
無源濾波器
五金工具
物聯網
顯示模塊
顯微鏡結構
線圈
線繞電位器
線繞電阻



