第三講:應用於台式計算機、平板電視的高效能電源控製器方案
發布時間:2011-12-20 來源:CNT Networks
中心議題:
相關閱讀:
【class1】:高能效電源的設計指南
http://www.0-fzl.cn/art/artinfo/id/80014501?source=lecture
【class2】:筆記本電腦電源適配器設計實例
http://www.0-fzl.cn/art/artinfo/id/80014606?source=lecture
【class4】:高能效太陽能充電控製器設計實例
http://www.0-fzl.cn/art/artinfo/id/80014816?source=lecture
【class5】:高能效智能電表電源方案
http://www.0-fzl.cn/art/artinfo/id/80014979?source=lecture
計算機、服務器及平板電視向來是能效規範機構的重要目標,這些設備必須在滿足高性能的同時符合最新能效要求。本文將介紹應用於計算機ATX電源及平板電視的高能效、高性能功率因數校正(PFC)及半橋諧振雙電感加單電容(LLC)組合控製器NCP1910的主要特性及電源段的應用設計要點,幫助工程師更好地采用NCP1910進行相關的電源設計。
現有方案及存在的問題
用於上述電源設計的現有方案存在的最大問題是元器件數量太多,首先必須要有帶主電源輸入欠壓(LBO)保護功能的PFC控製器,還要有帶輸入欠壓(BO)保護及閂鎖功能的LLC控製器;用於處理“功率良好”(PG)信號的比較器,以及用於感測的額外電路也必不可少。此外,為了實現次級端過壓保護(OVP),需要可控矽整流器(SCR)、比較器及感測電路;為了提供LLC短路保護(SCP)並兼顧PFC工作異常狀況,還需要其他一些元件。如果能在一個單芯片中結合所有功能,實現一種組合控製器就可以使這些問題迎刃而解。
高性能CCMPFC及LLC組合控製器的優勢
安森美半導體推出的NCP1910在單芯片中結合了PFC和LLC控製器,集成了這兩個轉換器所需的全部信號交換(handshaking)功能,既可提高可靠性,又可支持更簡單、更高密度的設計。NCP1910采用SOIC-24封裝,適用於高功率的ATX、一體機(all-in-one)及服務器、平板電視電源。
圖1是采用NCP1910的典型應用電路圖共用電路,它包括遠程PFC段、LLC段,以及實現導通/關閉、功率良好(PG)等的共用電路。
PFC段具有以下一些特性:
•固定頻率連續導電模式(CCM)PFC可提供65kHz,100kHz、133kHz及200kHz選擇;
•可編程過流閾值提供優化的感測電阻;
•過功率限製可根據平均輸入電壓限製電流;
•PFC異常保護,可以在出現PFC異常的情況下,器件停止工作,即使輸入為高線路電壓;
•欠壓保護可避免反饋網絡中出現錯誤連接的情況下受損;
•快速瞬態響應旨在維持Vbulk穩壓:
--過壓保護可自動恢複OVP閾值(穩壓電平的105%);
--動態響應增強器可在Vbulk降至低於其穩壓電平的95%時,使用其內部200µA電流源來加快穩壓環路速度;
•冗餘OVP(OVP2)使用專用引腳來閂鎖VbulkOVP;
•可調節線路輸入欠壓帶50ms消隱時間(blanktime),避免在低輸入電壓時受損;
•Vin2前饋可優化功率因數;
•PowerBoost可在極端線路瞬態條件下調節Vbulk(如264Vac→90Vac);
•可調節頻率反走提升輕載能效;
•軟啟動;
•圖騰柱(TotemPole)驅動能力為±1.0A門驅動器。
[page]
LLC段具有以下一些特性:
•25kHz至500kHz的寬工作頻率範圍;
•板上固定死區時間為300ns,可避免shot-through;
•在軟啟動或重啟時,專用引腳將SS電容放電至地,從而提供平順的輸出電壓上升;在LLC被CS/FF引腳(>1V)或BO功能關閉時,SS引腳給CSS放電,並提供純粹的軟啟動;
•高壓驅動器門驅動器為+0.5A-1.0A;
•雙故障保護電平位於CS/FF引腳:
--CS/FF>1V:LLC轉換器立即通過將CSS接地來增加開關頻率。這是一種自動恢複保護模式;
--CS/FF>1.5V:當故障嚴重並使CS/FF高於1.5V時閂鎖;
•可調節輸入欠壓(BO),FB引腳電壓占Vbulk的一部分,不需要高壓感測軌,可以省電;
•NCP1910B有跳周期工作功能,當反饋腳電壓低於0.4V時,LLC驅動器進入跳周期模式,降低頻率,提升輕載能效。
簡便的設計方法
使用NCP1910進行設計過程非常簡單,隻要三步即可完成,如圖2所示。第一步是設計PFC段,第二步是設計LLC段,第三步是設計信號交換部分。
電路中的BO及PG電平是由R1、R2、R3決定的,無須感測高壓。BO電平在Vbulk電平(如300V,取決於電源係統的設計要求)時使LLC停止工作;PG電平在Vbulk電平時,器件通知次級端監控電路,產生功率故障(PowerFail)信號;在PFC頻率反走輸入功率級時,PFC開始降低工作頻率。以下是PFC段和/或LLC段運用熱關閉及過流、過壓、欠壓、過功率、輸入欠壓等保護特性,以及頻率反走、跳周期等提升能效的技巧。
NCP1910的工作序列如圖3所示,如果PFC未就緒,LLC就不能啟動;一旦PFC就緒,就會開始一段20ms的延遲;延遲結束後PGout引腳假定為低電平,LLC可以開始工作。在撥除交流輸入關閉電源時Vbulk降低,到達PG信號時,PGout引腳被釋放(開路);如果Vbulk到達LLC停止電平,LLC停止工作;或者如果Vbulk緩慢下降,如處在輕載狀態,LLC會在PGout引腳被釋放5ms後停止工作。
遠程導通/關閉:以專用引腳接收由次級端監控芯片由光耦控製的導通/關閉(on/off)信號;在導通/關閉引腳被釋放開路時,PFC及LLC均停止工作;在導通/關閉引腳接地時,PFC開始軟啟動→PFCok→20ms後,LLC開始軟啟動。
[page]
熱關閉(TSD):過熱保護功能有助於實現良好的電源設計。當結點溫度超過140℃時,該功能激活,驅動器變為低電平;結點溫度降到典型值30℃時器件恢複工作。
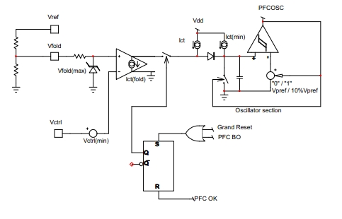
頻率反走:可以提高輕載效率,設定Vfold以確定功率開始反走的Vfold值;當(VCTRL –VCTRL(min))小於Vfold時,頻率開始反走;內部鉗位限製反走的最大功率;啟動時無反走。

圖6:頻率反走
VCTRL與功率及頻率的關係:當輸出功率下降時,VCTRL隨之下降;當到達反走設定點時,頻率線性下降;65kHz版本將最小頻率內部設定為40kHz。
[page]
PFC段:
1.線路輸入欠壓(BO)保護:線路輸入欠壓引腳接收部分平均輸入電流,因此,感測到低線路電壓時,50ms定時器就會激活。這段消隱時間用於幫助符合維持要求。如果線路電壓在50ms消隱延遲結束時仍處於低電平,輸入欠壓保護就被觸發,PFC驅動器關閉,VCTRL引腳接地,可使器件在故障消失時使用軟啟動。

2.快速瞬態響應/過壓保護(OVP):當VFB>105%VPREF時,過壓保護激活,驅動器輸出變為低電平;當VFB低於103.2%VPREF時,器件自動恢複工作。
3.冗餘OVP(閂鎖):專用OVP2引腳用來保護大電容;電路中內置的20µs濾波器用來提供更佳的噪聲免疫性。當OVP2比較器被觸發時,PFC及LLC均關閉。PFCok信號假定為低電平時,PGout被釋放開路,使LLC停止工作。
4.PFC異常檢測:PFC異常檢測的目的在於,如果PFC沒有正常工作,那麼即使出現高線路電壓,PFC和LLC均應停止工作。例如,在高線路電壓時PFC驅動器電阻損毀的情況。實現PFC異常檢測保護的方法是:如果VCTRL保持在最高電平或低於最低電平,如VCTRL引腳異常短路,且時間長於1秒(tPFCabnormal),則PFCok內部信號下降,PGout引腳立即釋放開路,通知係統電源將關閉;5ms後LLC停止工作(tDEL2)。
5.欠壓保護(UVP)/反饋環路異常保護:UVP可以防止在反饋故障條件下啟動。當VFB<8%VPREF=0.2V時,UVP激活,器件關閉;當VFB高於12%VPREF=0.3V時,器件自動開始工作。
6.PowerBoost:PFCPowerBoost功能的目的是在輸入線路從高線路電壓向低線路電壓劇烈變化(如滿載時從264Vac劇降至90Vac)時,限製輸出功率,防止Vbulk將大幅下降,可能使Vout超出穩壓範圍。VLBO是Vac的平均值。
在下列情況時,VLBO可下拉至2V(VLBO(PD)):VLBO高於2V(高線路電壓時),以及VCTRL處於最大值的時間長於4ms(tPFCflag);Vbulk低於額定輸出的95%時。PFCPowerBoost功能在啟動時被禁止;最長下拉持續時間的典型值為5ms(tLBO(PDlimit));在後續最少70ms時間(tLBO(PDblank))內,開關保持在開路狀態。
[page]
LLC段:LLC拓撲結構為半橋雙電感(LL)加單電容,其恒定占空比為50%,利用頻率變化可以提升穩壓效果。
1.一個引腳用於Fmax、Fmin及FSS:Rmin決定LLC最小頻率;Rmin//Rmax決定LLC最大頻率;Rmin//RSS決定LLC啟動頻率;RSS和CSS決定軟啟動持續時間。Rt引腳控製LLC
2.完整軟啟動:SS引腳接地條件是:啟動,或CS/FF高於VCS1(1V),或BO激活,或tDEL2結束。僅在VSS低於VSS(RST)時,SS引腳上的開關被釋放開路,執行從啟動(重啟)開始的完整軟啟動。
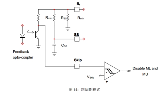
3.跳周期模式(僅B版本提供):跳周期模式在輕載時可削減LLC輸出脈衝,從而避免任何頻率失控(runaway),改善待機能耗。
[page]
為了幫助設計,半導體廠商還提供演示電路板(原型板),其輸入電壓為90v-265vac,輸出為12V/25A,5V/2A(用於待機)。
能效測試結果表明,該演示電路板的能效等級目標,如典型負載能效及功率因數、空載及待機輸入能耗等如表1所示。
總結
ATX電源新產品NCP1910高性能組合控製器在單顆IC中集成了功率因數校正(PFC)和主電源段控製器,具有PFC獨立OVP、PFC動態響應增加器、PFC輕載頻率反走、寬頻率範圍LLC、帶高壓驅動器及極佳OCP、遠程導通/關閉控製及組合管理,可以為台式個人計算機、平板電視提供高能效、高性能的電源設計。
- 高性能CCMPFC及LLC組合控製器的優勢對比
- 了解LLC段和PFC段的一些特性
- 使用NCP1910進行簡便的設計
- 學習PFC段和LLC段設計方法
相關閱讀:
【class1】:高能效電源的設計指南
http://www.0-fzl.cn/art/artinfo/id/80014501?source=lecture
【class2】:筆記本電腦電源適配器設計實例
http://www.0-fzl.cn/art/artinfo/id/80014606?source=lecture
【class4】:高能效太陽能充電控製器設計實例
http://www.0-fzl.cn/art/artinfo/id/80014816?source=lecture
【class5】:高能效智能電表電源方案
http://www.0-fzl.cn/art/artinfo/id/80014979?source=lecture
計算機、服務器及平板電視向來是能效規範機構的重要目標,這些設備必須在滿足高性能的同時符合最新能效要求。本文將介紹應用於計算機ATX電源及平板電視的高能效、高性能功率因數校正(PFC)及半橋諧振雙電感加單電容(LLC)組合控製器NCP1910的主要特性及電源段的應用設計要點,幫助工程師更好地采用NCP1910進行相關的電源設計。
現有方案及存在的問題
用於上述電源設計的現有方案存在的最大問題是元器件數量太多,首先必須要有帶主電源輸入欠壓(LBO)保護功能的PFC控製器,還要有帶輸入欠壓(BO)保護及閂鎖功能的LLC控製器;用於處理“功率良好”(PG)信號的比較器,以及用於感測的額外電路也必不可少。此外,為了實現次級端過壓保護(OVP),需要可控矽整流器(SCR)、比較器及感測電路;為了提供LLC短路保護(SCP)並兼顧PFC工作異常狀況,還需要其他一些元件。如果能在一個單芯片中結合所有功能,實現一種組合控製器就可以使這些問題迎刃而解。
高性能CCMPFC及LLC組合控製器的優勢
安森美半導體推出的NCP1910在單芯片中結合了PFC和LLC控製器,集成了這兩個轉換器所需的全部信號交換(handshaking)功能,既可提高可靠性,又可支持更簡單、更高密度的設計。NCP1910采用SOIC-24封裝,適用於高功率的ATX、一體機(all-in-one)及服務器、平板電視電源。
圖1是采用NCP1910的典型應用電路圖共用電路,它包括遠程PFC段、LLC段,以及實現導通/關閉、功率良好(PG)等的共用電路。

•固定頻率連續導電模式(CCM)PFC可提供65kHz,100kHz、133kHz及200kHz選擇;
•可編程過流閾值提供優化的感測電阻;
•過功率限製可根據平均輸入電壓限製電流;
•PFC異常保護,可以在出現PFC異常的情況下,器件停止工作,即使輸入為高線路電壓;
•欠壓保護可避免反饋網絡中出現錯誤連接的情況下受損;
•快速瞬態響應旨在維持Vbulk穩壓:
--過壓保護可自動恢複OVP閾值(穩壓電平的105%);
--動態響應增強器可在Vbulk降至低於其穩壓電平的95%時,使用其內部200µA電流源來加快穩壓環路速度;
•冗餘OVP(OVP2)使用專用引腳來閂鎖VbulkOVP;
•可調節線路輸入欠壓帶50ms消隱時間(blanktime),避免在低輸入電壓時受損;
•Vin2前饋可優化功率因數;
•PowerBoost可在極端線路瞬態條件下調節Vbulk(如264Vac→90Vac);
•可調節頻率反走提升輕載能效;
•軟啟動;
•圖騰柱(TotemPole)驅動能力為±1.0A門驅動器。
[page]
LLC段具有以下一些特性:
•25kHz至500kHz的寬工作頻率範圍;
•板上固定死區時間為300ns,可避免shot-through;
•在軟啟動或重啟時,專用引腳將SS電容放電至地,從而提供平順的輸出電壓上升;在LLC被CS/FF引腳(>1V)或BO功能關閉時,SS引腳給CSS放電,並提供純粹的軟啟動;
•高壓驅動器門驅動器為+0.5A-1.0A;
•雙故障保護電平位於CS/FF引腳:
--CS/FF>1V:LLC轉換器立即通過將CSS接地來增加開關頻率。這是一種自動恢複保護模式;
--CS/FF>1.5V:當故障嚴重並使CS/FF高於1.5V時閂鎖;
•可調節輸入欠壓(BO),FB引腳電壓占Vbulk的一部分,不需要高壓感測軌,可以省電;
•NCP1910B有跳周期工作功能,當反饋腳電壓低於0.4V時,LLC驅動器進入跳周期模式,降低頻率,提升輕載能效。
簡便的設計方法
使用NCP1910進行設計過程非常簡單,隻要三步即可完成,如圖2所示。第一步是設計PFC段,第二步是設計LLC段,第三步是設計信號交換部分。

NCP1910的工作序列如圖3所示,如果PFC未就緒,LLC就不能啟動;一旦PFC就緒,就會開始一段20ms的延遲;延遲結束後PGout引腳假定為低電平,LLC可以開始工作。在撥除交流輸入關閉電源時Vbulk降低,到達PG信號時,PGout引腳被釋放(開路);如果Vbulk到達LLC停止電平,LLC停止工作;或者如果Vbulk緩慢下降,如處在輕載狀態,LLC會在PGout引腳被釋放5ms後停止工作。


熱關閉(TSD):過熱保護功能有助於實現良好的電源設計。當結點溫度超過140℃時,該功能激活,驅動器變為低電平;結點溫度降到典型值30℃時器件恢複工作。


圖6:頻率反走

PFC段:
1.線路輸入欠壓(BO)保護:線路輸入欠壓引腳接收部分平均輸入電流,因此,感測到低線路電壓時,50ms定時器就會激活。這段消隱時間用於幫助符合維持要求。如果線路電壓在50ms消隱延遲結束時仍處於低電平,輸入欠壓保護就被觸發,PFC驅動器關閉,VCTRL引腳接地,可使器件在故障消失時使用軟啟動。



5.欠壓保護(UVP)/反饋環路異常保護:UVP可以防止在反饋故障條件下啟動。當VFB<8%VPREF=0.2V時,UVP激活,器件關閉;當VFB高於12%VPREF=0.3V時,器件自動開始工作。

在下列情況時,VLBO可下拉至2V(VLBO(PD)):VLBO高於2V(高線路電壓時),以及VCTRL處於最大值的時間長於4ms(tPFCflag);Vbulk低於額定輸出的95%時。PFCPowerBoost功能在啟動時被禁止;最長下拉持續時間的典型值為5ms(tLBO(PDlimit));在後續最少70ms時間(tLBO(PDblank))內,開關保持在開路狀態。
[page]
LLC段:LLC拓撲結構為半橋雙電感(LL)加單電容,其恒定占空比為50%,利用頻率變化可以提升穩壓效果。
1.一個引腳用於Fmax、Fmin及FSS:Rmin決定LLC最小頻率;Rmin//Rmax決定LLC最大頻率;Rmin//RSS決定LLC啟動頻率;RSS和CSS決定軟啟動持續時間。Rt引腳控製LLC



[page]
為了幫助設計,半導體廠商還提供演示電路板(原型板),其輸入電壓為90v-265vac,輸出為12V/25A,5V/2A(用於待機)。


ATX電源新產品NCP1910高性能組合控製器在單顆IC中集成了功率因數校正(PFC)和主電源段控製器,具有PFC獨立OVP、PFC動態響應增加器、PFC輕載頻率反走、寬頻率範圍LLC、帶高壓驅動器及極佳OCP、遠程導通/關閉控製及組合管理,可以為台式個人計算機、平板電視提供高能效、高性能的電源設計。
特別推薦
- 噪聲中提取真值!瑞盟科技推出MSA2240電流檢測芯片賦能多元高端測量場景
- 10MHz高頻運行!氮矽科技發布集成驅動GaN芯片,助力電源能效再攀新高
- 失真度僅0.002%!力芯微推出超低內阻、超低失真4PST模擬開關
- 一“芯”雙電!聖邦微電子發布雙輸出電源芯片,簡化AFE與音頻設計
- 一機適配萬端:金升陽推出1200W可編程電源,賦能高端裝備製造
技術文章更多>>
- 築基AI4S:摩爾線程全功能GPU加速中國生命科學自主生態
- 一秒檢測,成本降至萬分之一,光引科技把幾十萬的台式光譜儀“搬”到了手腕上
- AI服務器電源機櫃Power Rack HVDC MW級測試方案
- 突破工藝邊界,奎芯科技LPDDR5X IP矽驗證通過,速率達9600Mbps
- 通過直接、準確、自動測量超低範圍的氯殘留來推動反滲透膜保護
技術白皮書下載更多>>
- 車規與基於V2X的車輛協同主動避撞技術展望
- 數字隔離助力新能源汽車安全隔離的新挑戰
- 汽車模塊拋負載的解決方案
- 車用連接器的安全創新應用
- Melexis Actuators Business Unit
- Position / Current Sensors - Triaxis Hall
熱門搜索
微波功率管
微波開關
微波連接器
微波器件
微波三極管
微波振蕩器
微電機
微調電容
微動開關
微蜂窩
位置傳感器
溫度保險絲
溫度傳感器
溫控開關
溫控可控矽
聞泰
穩壓電源
穩壓二極管
穩壓管
無焊端子
無線充電
無線監控
無源濾波器
五金工具
物聯網
顯示模塊
顯微鏡結構
線圈
線繞電位器
線繞電阻



